Водонагреватели Thermex ISP 50 V - инструкция пользователя по применению, эксплуатации и установке на русском языке. Мы надеемся, она поможет вам решить возникшие у вас вопросы при эксплуатации техники.
Если остались вопросы, задайте их в комментариях после инструкции.
"Загружаем инструкцию", означает, что нужно подождать пока файл загрузится и можно будет его читать онлайн. Некоторые инструкции очень большие и время их появления зависит от вашей скорости интернета.

Указание мер безопасности
Электрическая безопасность и противокоррозионная защита ЭВН гарантированы только
при наличии эффективного заземления, выполненного в соответствии с действующими
правилами монтажа электроустановок.
При монтаже и эксплуатации ЭВН не допускается:
Подключать электропитание, если ЭВН не заполнен водой.
џ
Снимать защитную крышку при включенном электропитании.
џ
Использовать ЭВН без заземления или использовать в качестве заземления водопро-
џ
водные трубы.
Включать ЭВН в водопроводную сеть с давлением больше 0
.
6 МПа
.
џ
Если давление в водопроводной магистрали превышает 0
.
6 МПа, то на входе холодной
воды ЭВН, перед предохранительным клапаном необходимо установить соответствую-
щий редукционный клапан (не входит в комплект поставки) для снижения давления
воды до нормы.
Подключать ЭВН к водопроводу без предохранительного клапана.
џ
Сливать воду из ЭВН при включенном электропитании.
џ
Использовать запасные части, не рекомендованные производителем.
џ
Использовать воду из ЭВН для приготовления пищи.
џ
Использовать воду, содержащую механические примеси (песок, мелкие камни),
џ
которые могут привести к нарушению работы ЭВН и предохранительного клапана.
Изменять конструкцию и установочные размеры кронштейнов ЭВН.
џ
Замерзание воды в приборе недопустимо, так как это приводит к выходу его из строя, что не
является гарантийным случаем.
Следует обращать внимание детей на то, чтобы они не играли с ЭВН. ЭВН не предназначен для
эксплуатации лицами (включая детей) с ограниченными физическими, осязательными или
психическими способностями, а также лицами, не умеющими пользоваться ЭВН, за исключени-
ем случаев, когда это происходит под наблюдением или согласно инструкциям от лиц, отвечаю-
щих за безопасность ЭВН.
Возможные неисправности и методы их устранения
В случае возникновении неисправности в работе изделия, необходимо отключить его от
электрической сети, перекрыть воду.
Неисправность
Возможная причина
Способ устранения
Частое срабатывание
термовыключателя
Повернуть регулятор термостата
в сторону уменьшения
температуры (-)
Установленная температура
близка к предельной
Понизилось напряжение в сети
Обратиться в службу
эксплуатации электросети
Извлечь фланец и очистить ТЭН
ТЭН покрылся слоем накипи
Увеличилось время
нагрева
Снять клапан и промыть его в воде
Засорение впускного
отверстия предохранительного
клапана
Уменьшился напор
горячей воды из ЭВН.
Напор холодной воды
прежний
Отключить ЭВН от сети, снять
защитную крышку, нажать до
щелчка кнопку термовыключателя
(
Рис. 2
), установить крышку
и включить питание
Сработал или не включен
термовыключатель
Неисправен термовыключатель
Обратиться в сервисный центр
Обратиться в сервисный центр
Поврежден сетевой провод
Вышеперечисленные неисправности не являются дефектами ЭВН и устраняются потребителем
самостоятельно или силами специализированной организации за его счет.
При невозможности устранить неисправность при помощи вышеописанных рекомендаций или в
случае выявления других, следует обратиться в сервисный центр, указанный в руководстве по
эксплуатации.
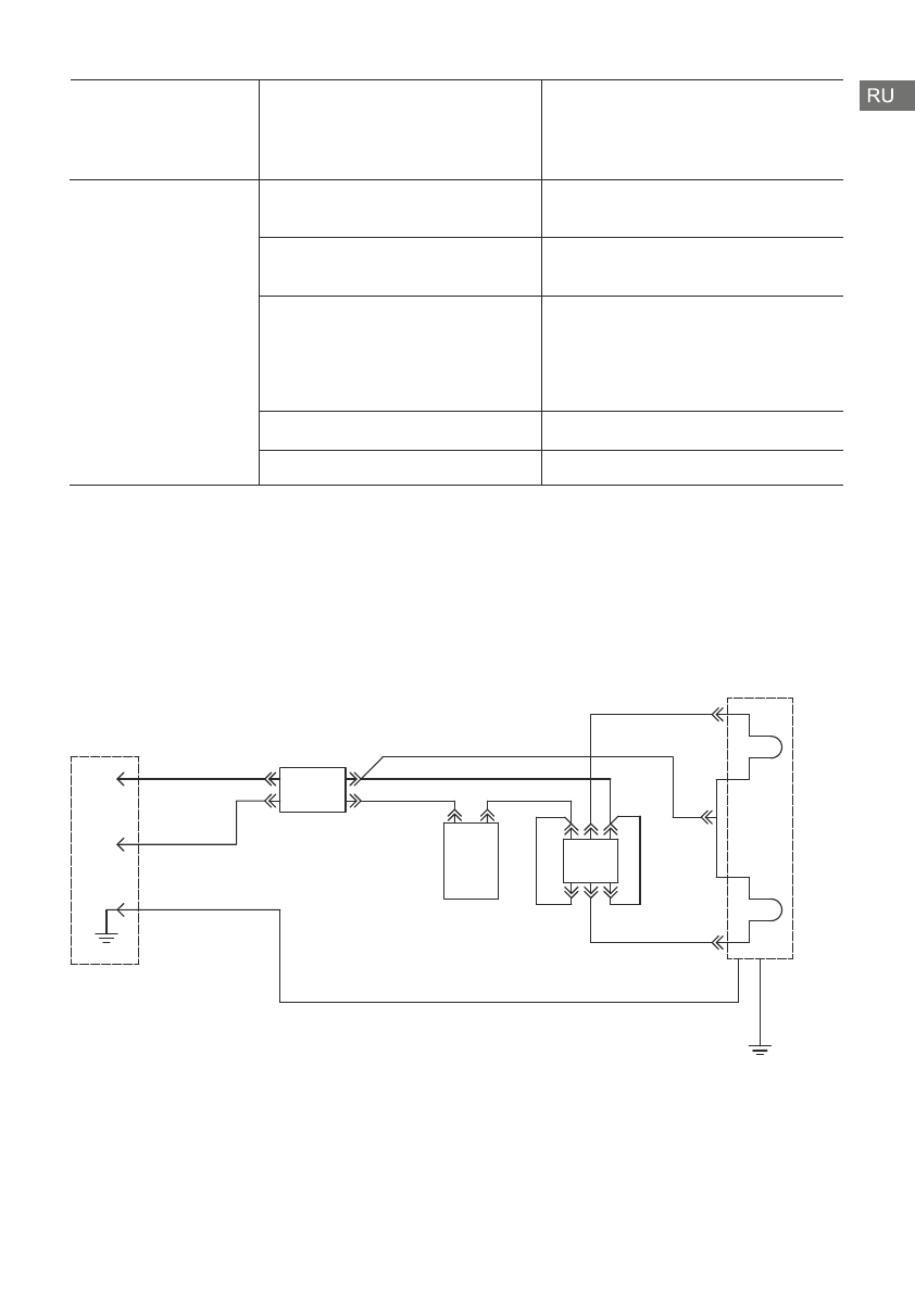
Схема электрических соединений
N
L
3
3
1
2
2
1
Режим
I
N
2
1
L
230
В
~
Вилка стандарт С4
двухполюсная 16
А, 250
В
с двойными заземляющими
контактами ГОСТ 7396.1-89
N
голубой
L
коричневый
E
зелено-
желтый
голубой
голубой
коричневый
коричневый
коричневый
го
лу
бой
красный
Ограничитель
температуры
на 20
А, 250
В
0
95 С
Режим
II
желтый
Термостат
регулируемый
на 16
А, 250
В
зе
лено-
же
лтый
Выключатель
двухклавишный
с индикацией
включения
на 16
А, 250
В
Корпус изделия
ТЭН
1
кВт
2
3
0
В
~
ТЭН
1.5
кВт
2
3
0
В
~
Транспортировка и хранение электроводонагревателей
Транспортировка и хранение электроводонагревателей осуществляется в соответствии с
манипуляционными знаками на упаковке:
Сработало УЗО (при наличии)
Нажать кнопку перезапуска УЗО
.
Проверить напряжение
Включенный в
электросеть ЭВН
не нагревает воду.
Отсутствует подсветка
контрольных ламп
Частое срабатывание
термовыключателя
Извлечь из ЭВН съемный фланец и
аккуратно очистить трубку
от накипи
Трубка термостата покрылась
накипью
Обратиться в службу эксплуатации
электросети
Отсутствует напряжение
в электросети
9
8












