Водонагреватели Thermex IRP 80 V - инструкция пользователя по применению, эксплуатации и установке на русском языке. Мы надеемся, она поможет вам решить возникшие у вас вопросы при эксплуатации техники.
Если остались вопросы, задайте их в комментариях после инструкции.
"Загружаем инструкцию", означает, что нужно подождать пока файл загрузится и можно будет его читать онлайн. Некоторые инструкции очень большие и время их появления зависит от вашей скорости интернета.

Қауіпсіздік шаралары туралы нұсқау
ЭСЖ электр қауіпсіздігі жəне таттануға қарсы қорғауына тек қана электр қондырғыларды
құрастыру бойынша қолданыстағы ережелерге сəйкес жасалған тиімді жерге қосуы
болған жағдайда кепілдік беріледі.
ЭСЖты құрастырғанда жəне пайдаланғанда келесіге тыйым салынады:
Егер ЭСЖ сумен толтырылмаған болса, электр құатқа косуға.
џ
Электр құатқа қосылған жағдайда қорғаныш қақпағын алуға.
џ
ЭСЖты жерге қосусыз пайдалануға немесе жерге қосу ретінде су құбырыларды
џ
пайдалануға.
ЭСЖты қысымы 0
.
6 МПа жоғары су құбыры желісіне қосуға. Егер су құбыры
џ
магистральдағы қысым 0
.
6 Мпа жоғары болса, су қысымын нормасына дейін төмендету
үшін ЭСЖың суық су кіретін жеріне сақтағыш қақпақшаның алдында тиісті редукциялық
қақпақша орнату керек (жеткізілім жиынтығына кірмейді).
ЭСЖты су құбырына сақтағыш қақпақшасыз қосуға.
џ
Электр құатқа қосылған кезде ЭСЖтан суды төгуге.
џ
Өндірушімен ұсынылмаған қосалқы бөлшектерді пайдалануға.
џ
Тамақ пісіруге ЭСЖғы суды пайдалануға.
џ
ЭСЖың жəне сақтағыш қақпақшаның жұмыс істеуін бұзатын құрамында механикалық
џ
қоспалар (құм, майда тастар) бар суды пайдалануға.
ЭСЖ кронштейндердің құрылысын жəне орнату кқлемін өзгертуге.
џ
Құралдағы су қатуын болдырмау керек, өйткені ол құралдың жұмыс істемеуіне əкеледі, ал бұл
кепілді жағдай болмайды.
Балаларды ЭСЖпен ойнауға жолатпаңыз. Физикалық, сезім немесе психикалық қабілеті
шектелген адамдарға (балаларды қоса), сондай-ақ, ЭСЖты пайдаланамайтын адамдарға
ЭСЖты пайдалануға болмайды, тек ЭСЖың қауіпсіздігіне міндетті адамдардың байқауында
немесе олардың нұсқауына сəйкес болған жағдайларды қоспағанда.
Болуы мүмкін ақаулықтар жəне оларды түзету əдістері
Бұйымның жұмысында ақаулық пайда болған жағдайда, оны электр желіден ажырату керек, суды
жабу керек.
Ақаулық
Болуы мүмкін себебі
Түзету əдісі
Термосөндіргіштің жиі
істеп қалуы
Термостаттың реттегішін
температураны төмендету жағына
(-) бұру керек
Белгіленген температура
шектіге жақын
Желідегі кернеу төмендеді
Электр желіні пайдаланатын
қызметке арыздану керек
Ернемекті шығарып, ТЭЖты
тазалау керек
ТЭЖты тат басты
Жылу уақыты созылды
Қақпақшаны алып суда жуу керек
Сақтағыш қақпақшаның кіріс
тесігінің бітелуі
ЭСЖғы ыстық судын
күші азайды. Суық
судын күші
бұрынғыдай.
KZ
Термосөндіргіштің жиі
істеп қалуы
ЭСЖтан алмалы ернемекті
шығарып, түтікті татыдан ақырын
тазалау керек
Термостаттың түтігін тат басты
Электр желіде кернеу жоқ
Электр желіні пайдаланатын
қызметке арыздану керек
Электр желіге
қосылған ЭСЖ суды
жылытпайды. Бақылау
лампалары жанбайды
ЭСЖты желіден ажыратыңыз,
қорғаныш қақпақты алып тастаңыз,
Термосөндіргіштің түймесін
тірелгенше басыңыз (
2 Сурет
),
қақпақты орына қойыңыз да құатқа
қосыңыз
Термосөндіргіш істей бастады
немесе қосылған жоқ
Термосөндіргіш жұмыс
істемейді
Қызмет көрсету орталығына
арыздану керек
Желі сымы зақымданды
ҚӨҚ істеп қалды
(болған жағдайда)
ҚӨҚ қайта қосу түймесін басыңыз.
Кернеуді тексеріңіз
Қызмет көрсету орталығына
арыздану керек
Жоғарыда аталған ақаулықтар ЭСЖың кемістігі болып табылмайды жəне тұтынушы дербес
немесе арнайы ұйым арқылы жояды, оның есебiне.
Ақаулықты жоғарыда аталған ұсыныстар арқылы жоюға мүмкіншілік болмаған жағдайда
немесе тағы басқа ақаулықтар пайда болған жағдайда, пайдалану бойынша нұсқауда
белгіленген қызмет көрсету орталығына арыздану керек.
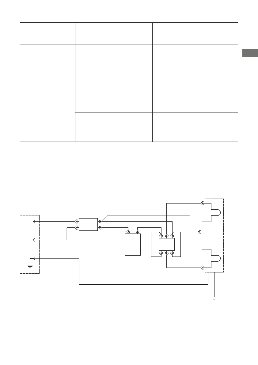
Электр қосылыс схемасы
N
L
3
3
1
2
2
1
Тəртіп I
N
2
1
L
230
В
~
Айыры стандарт екі
полюстік 16
A, 250
В қос
жерге қосу контактымен
МЕМСТ 7396.1-89
N
көк
L
қоңыр
E
жасыл-сары
қызыл
T
емператураны
шектегіш
o
20 A, 250 V
,
95 C
Тəртіп I
I
сары
Термостат
регулируемый
на 16
А, 250
В
Екі клавишті
сөндіргіш қосу
индикациясымен
16
A, 250
В
Бұйым корпусы
ТЭЖ
1
кВт
2
3
0
В
~
ТЭЖ
1.5
кВт
2
3
0
В
~
көк
көк
көк
қоңыр
қоңыр
қоңыр
жасыл-
сары
Электр сужылытқыштарды тасымалдау жəне сақтау
Электр сужылытқыштарды тасымалдау жəне сақтау орамадағы малипуляциялық таңбаларға
сəйкес жасалады:
KZ
35
34












