Водонагреватели Thermex IRP 100 V - инструкция пользователя по применению, эксплуатации и установке на русском языке. Мы надеемся, она поможет вам решить возникшие у вас вопросы при эксплуатации техники.
Если остались вопросы, задайте их в комментариях после инструкции.
"Загружаем инструкцию", означает, что нужно подождать пока файл загрузится и можно будет его читать онлайн. Некоторые инструкции очень большие и время их появления зависит от вашей скорости интернета.

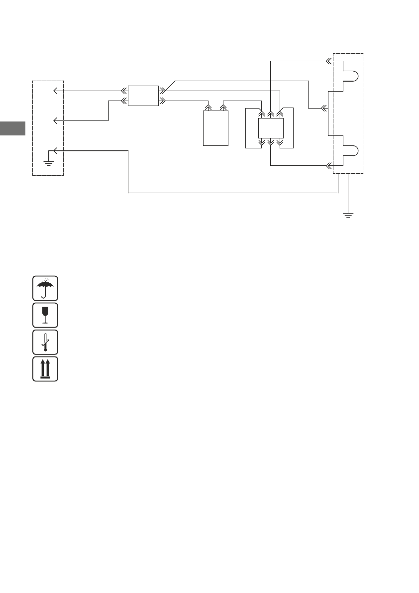
Elektros
jungimo schema
N
L
3
3
1
2
2
1
Režimas
I
N
2
1
L
230 V~
Šakių standartas C4
dvipolinės 16
A, 250
V
su dvigubais įžeminimo
kontaktais GOST 7396.1.89
N
mėlynas
L
rudas
E
žaliai-
geltonas
raudonas
Temperatūros
ribojimas
o
20
A, 250
V 95 C
geltonas
Reguliuojamas
termostatas
16
A, 250
V
Dviejų klavišų
jungiklis su
jungimo
indikatoriumi
16
A, 250
V
Gaminio korpusas
ЕVŠ
1
kW
2
3
0
V
~
ЕVŠ
1
.
5 kW
2
3
0
V
~
mėlynas
mėlynas
mėlynas
rudas
rudas
rudas
Režimas
II
žaliai-
geltonas
Elektrinių vandens šildytuvų transportavimas ir saugojimas
Elektrinių vandens šildytuvų transportavimas ir saugojimas
vykdomas pagal ženklus įpakavime:
- būtina apsaugoti krovinį nuo drėgmės
- krovinio trapumas, elgtis atsargiai
- rekomenduojamas temperatūros diapazonas krovinio saugojimui: nuo + 10° C iki + 20°C
- teisinga krovinio vertikalioji padėtis
Taisyklės bei saugojimo ir transportavimo sąlygos taip pat nurodyti ant gaminio pakuotės.
Utilizavimas
Laikantis EVŠ įrengimo, veikimo ir priežiūros taisykles, taip pat laikantis vandens kokybės standartus,
gamintojas nustato šildytuvui 9 metų tarnavimo laikotarpį nuo EVŠ pirkimo datos.
Vandens šildytuvo sudėtyje nėra pavojingų ir nuodingų medžiagų, tad jeigu reikia šį gaminį galima
saugiai perdirbti pagal bendras šildytuvo eksploatavimo šalies normas ir taisykles.
Gamintojo garantija
Gamintojas suteikia vandens šildytuvui 1 metų garantiją, prie to sudedamųjų gaminio dalių garantijos
terminai yra sekantys:
v
andens talpai (vidin
iam bakui
) – 7 metų;
k
itoms sudedamosioms dalims (šildymo elementui, temperatūros reguliatoriui, lemputėms-
indikatoriams, sandarinimo tarpikliams, temperatūros indikatoriui, apsauginiam vožtuvui) – 1 metų.
LT
Garantijos terminas pradedamas skaičiuoti nuo EVŠ pardavimo datos.
Jeigu pirkimo data nenurodyta
arba ištaisyta parduotuvės štampe, garantijos terminas pradedamas skaičiuoti nuo EVŠ gamybos
datos.
Pretenzijos garantijos termine priimamos tik esant garantiniam talonui, su padavėjo įmonės
žymėjimais, ir identifikavimo lentelei ant EVŠ korpuso.
Garantija suteikiama tik EVŠ. Už montavimo ir prijungimo taisyklių laikymąsi atsako pirkėjas (jeigu jis
savarankiškai atliko prijungimą), arba montavimo organizacija, kuri atliko prisijungimą.
Vartotojas montuojant ir eksploatuojant EVŠ turi laikytis reikalavimų, kurie užtikrins patikimą
prietaiso veikimą garantiniu laikotarpiu:
Laikytis saugos priemonių ir montavimo, prijungimo, eksploatavimo ir aptarnavimo taisyklių,
џ
kurie aprašyti šiame vadove;
Išvengti galimus mechaninius sužalojimus saugojimo, transportavimo ir montavimo metu;
џ
Vengti vandens EVŠ užšalimo;
џ
Naudoti šildymui EVŠ vandenį be mechaninių ir cheminių priemaišų;
џ
Eksploatuoti EVŠ su tinkamai dirbančiu apsauginiu vožtuvu iš tiekiamo EVŠ komplekto.
џ
Gamintojas neatsako už trūkumus, kurie kilo dėl šiame vadove išdėstytų montavimo, prijungimo,
eksploatavimo ir aptarnavimo taisyklių pažeidimo, t.t. kai trūkumai atsirado dėl netinkamų tinklų
parametrų (elektrinių ir vandens tiekimo), kur eksploatuojamas EVŠ, taip pat dėl trečiosios šalies
įsikišimo.
Pretenzijoms dėl išorinio EVŠ vaizdo gamintojo garantija netaikoma.
Remontas, sudedamųjų dalių keitimas garantijos laikotarpiu metu nedidina bendrą EVŠ garantijos
laiką. Pakeistoms arba ištaisytoms dalims taikoma vieno mėnesio garantija.
DĖMESIO!
Apsauginio vožtuvo arba maitinimo laido gedimas ne skaitomi EVŠ gedimais, ir nenumato
EVŠ keitimo. Už montavimo ir prijungimo taisyklių laikymąsi atsako pirkėjas (jeigu jis savarankiškai
atliko prijungimą), arba montavimo organizacija, kuri atliko prisijungimą.
Informacija apie gamintoją
Gamintojas:
«HEATING EQUIPMENT» LTD
RIB
«
Teplovoe oborudovanie
»
Rusija
, 187000, Leningrado sritis, m. Tosno, Maskva plentas, n. 44
Visi modeliai praėjo privalomą sertifikavimą ir atitinka Muitų sąjungos Techninio reglamento
reikalavimus
ТР
ТС
004/2011,
ТР
ТС
020/2011
Sertifikatas № ТС RU C-RU.AB72.B.01094 ir Europos direktyvoms 2006/95/ЕС, 2004/108/ЕС.
Garantinio aptarnavimo ir techninės priežiūros tarnyba Rusijoje:
tel.: 8-800-333-50-77 (nuo
pirmadienio iki penktadienio 9:00-20:00 Šeštadienį ir sekmadienį 10:00-18:00 maskvos laiku,
skambutis Rusijoje nemokamas), el.paštas:
service@thermex.ru
Pagrindinis aptarnavimo centras - EVŠ montavimas ir prijungimas, garantinis ir postgarantinis
remontas:
Rusija
, 196105,
m
. Sankt Peterburgas,
Blagodatnaya g.
,
n
. 63,
tel
.: (812) 313-32-73.
Įgaliotų aptarnavimo centrų kituose Rusijos miestuose ir regionuose telefono numerius ir adresus
galima rasti interneto svetainėje
www.thermex.ru
arba kreipkitės į techninio aptarnavimo centrą
nurodytą pardavėjo.
LT
61
60












