Thermex IRP 100 V - Инструкция по эксплуатации - Страница 26

Водонагреватели Thermex IRP 100 V - инструкция пользователя по применению, эксплуатации и установке на русском языке. Мы надеемся, она поможет вам решить возникшие у вас вопросы при эксплуатации техники.

Если остались вопросы, задайте их в комментариях после инструкции.

"Загружаем инструкцию", означает, что нужно подождать пока файл загрузится и можно будет его читать онлайн. Некоторые инструкции очень большие и время их появления зависит от вашей скорости интернета.
Страница:
/ 64
Загружаем инструкцию
background image

Відключити ЕВН від мережі, зняти 
захисну кришку, натиснути до 
клацання кнопку термовимикача 
(

Мал. 2

), встановити кришку та 

ввімкнути живлення

   

Спрацював або не ввімкнений 
термовимикач

    

Несправний термовимикач

 

Звернутися до сервісного центру

 

Пошкоджений мережевий 
провід 

  

Спрацював ПЗВ (за наявності) 

 

Натиснути кнопку перезапуску ПЗВ. 
Перевірити напругу    

 

Увімкнений в 
електромережу ЕВН 
не нагріває воду. 
Відсутнє підсвічування 
контрольних ламп

   

Відсутня напруга в 
електромережі

Звернутися до служби експлуатації 
електромережі

Звернутися до сервісного центру

 

Вищеперераховані несправності не є дефектами ЕВН та усуваються споживачем самостійно або 
силами спеціалізованої організації за його рахунок.

Коли  неможливо  усунути  несправність  за  допомогою  описаних  вище  рекомендацій  або  у  разі 
виявлення інших, слід звернутися до сервісного центру, вказаного у керівництві з експлуатації.

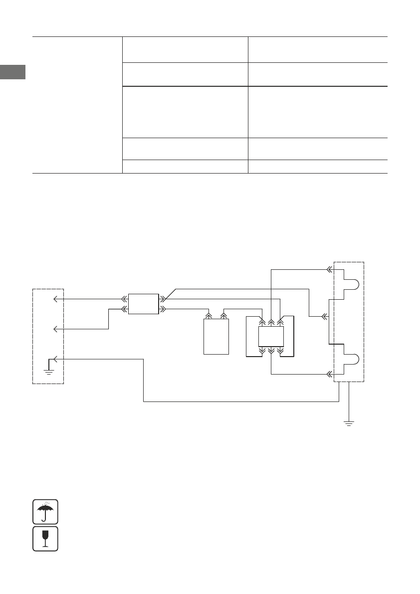
Схема електричних з'єднань

N

L

3

3

1

2

2

1

Режим 

I

N

2

1

L

230 

В

~

Вилка стандарт С4
двополюсна 16

 

А, 250

 

В

з подвійними заземлювальними 
контактами ДСТ 7396.1-89

N

L

коричневий

E

зелено-
жовтий

коричневий

коричневий

коричневий

б

лакитний

червоний

Обмежувач

температури

на 20

 

А, 250

 

В

0

95 С

Режим 

II

жовтий

Термостат

регульований

на 16

 

А, 250

 

В

Вимикач

двоклавішний

з індикацією

включення

на 16

 

А, 250

 

В

Корпус виробу

ТЕН 

1

 кВт

2

3

0

 

В

~

ТЕН 

1.5 

кВт

2

3

0

 

В

~

блакитний

блакитний

блакитний

зе

лено-

жов

тий

Транспортування та зберігання електроводонагрівачів

Транспортування  та  зберігання  електроводонагрівачів  здійснюються  згідно  з  маніпуляційними 
знаками на упаковці:

 

- необхідно захистити вантаж від впливу вологи 

 

- крихкість вантажу − умова обережного поводження

UA

 

-рекомендований температурний діапазон зберігання вантажу: від+10°С до +20°С

 

- правильне вертикальне положення вантажу

Правила та умови зберігання та перевезення також вказані на упаковці товару.

Утилізація

При дотриманні правил установки, експлуатації та технічного обслуговування ЕВН і відповідності 
якості  води,  що  використовується,  чинним  стандартом  виробник  встановлює  на  нього  термін 
служби 9 років від дати покупки ЕВН. Усі складові частини водонагрівача виготовлені з матеріалів, 
які  допускають,  коли  це  необхідно,  його  екологічно  безпечну  утилізацію,  яка  має  відбуватися 
відповідно до норм і правил тієї країни, де експлуатується водонагрівач.

Гарантія виробника

Виробник  установлює  термін  гарантії  на  водонагрівач  1  рік,  при  цьому  терміни  гарантії  на 
складові частини та комплектуючі вироби наступні:
на водовмісну ємність (внутрішній бак) − 7 років;
на інші складові частини (нагрівальний елемент, термостат, лампочки-індикатори, ущільнювальні 
прокладки, індикатор температури, запобіжний клапан) − 1 рік.

Термін гарантії вираховується від дати продажу ЕВН. За відсутності чи виправленні дати продажу 
та штампа магазину термін гарантії вираховується від дати випуску ЕВН.

Претензії  у  період  гарантії  приймаються  за  наявності  гарантійного  талона,  з  відмітками 
фірми-продавця та ідентифікаційної таблички на корпусі ЕВН.

Гарантія розповсюджується тільки на ЕВН. Відповідальність за дотримання правил установки та 
підключення  несе  покупець  (у  разі  самостійного  підключення)  або  монтажна  організація,  що 
здійснила підключення.

При  установці  та  експлуатації  ЕВН  споживач  зобов'язаний  дотримуватися  вимог,  що 
забезпечують безвідмовну роботу приладу протягом терміну гарантії:

дотримуватися  заходів  безпеки  та  правил  установки,  підключення,  експлуатації  та 

џ

обслуговування, викладених у даному керівництві
виключити механічні пошкодження, спричинені недбалим зберіганням, 

џ

транспортуванням і монтажем
виключити замерзання води в ЕВН

џ

використовувати для нагрівання в ЕВН воду без механічних і хімічних домішок

џ

експлуатувати ЕВН зі справно працюючим запобіжним клапаном із комплекту поставки 

џ

ЕВН

Виробник  не  несе  відповідальність  за  недоліки,  які  виникли  внаслідок  порушення  споживачем 
правил  установки,  експлуатації  та  технічного  обслуговування  ЕВН,  викладених  в  даному 
керівництві,  в  т.  ч.  у  випадках,  коли  ці  недоліки  виникли  через  неприпустимі  параметри  мереж 
(електричної та водопостачання), в яких експлуатується ЕВН, і внаслідок втручання третіх осіб. 
На претензії щодо зовнішнього вигляду ЕВН гарантія виробника не розповсюджується.

Ремонт, заміна складових частин і комплектуючих в межах терміну гарантії не подовжують термін 
гарантії на ЕВН в цілому. Термін гарантії на замінені або відремонтовані комплектуючі складає 
один місяць.

UA

27

26

Полезные видео

Характеристики

Оцените статью
tehnopanorama.ru
Остались вопросы?

Не нашли свой ответ в руководстве или возникли другие проблемы? Задайте свой вопрос в форме ниже с подробным описанием вашей ситуации, чтобы другие люди и специалисты смогли дать на него ответ. Если вы знаете как решить проблему другого человека, пожалуйста, подскажите ему :)

Задать вопрос

Часто задаваемые вопросы
Как посмотреть инструкцию к Thermex IRP 100 V?
Необходимо подождать полной загрузки инструкции в сером окне на данной странице
Руководство на русском языке?
Все наши руководства представлены на русском языке или схематично, поэтому вы без труда сможете разобраться с вашей моделью
Как скопировать текст из PDF?
Чтобы скопировать текст со страницы инструкции воспользуйтесь вкладкой "HTML"