Термекс IRP 80 V - Инструкция по эксплуатации - Страница 60

Водонагреватели Термекс IRP 80 V - инструкция пользователя по применению, эксплуатации и установке на русском языке. Мы надеемся, она поможет вам решить возникшие у вас вопросы при эксплуатации техники.

Если остались вопросы, задайте их в комментариях после инструкции.

"Загружаем инструкцию", означает, что нужно подождать пока файл загрузится и можно будет его читать онлайн. Некоторые инструкции очень большие и время их появления зависит от вашей скорости интернета.
Страница:
/ 64
Загружаем инструкцию
background image

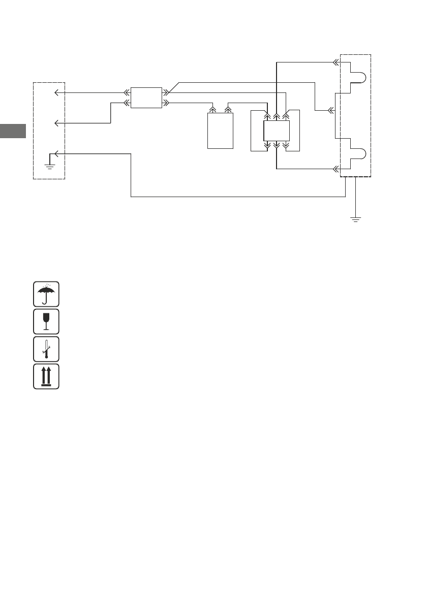
Elektros 

jungimo schema 

N

L

3

3

1

2

2

1

Režimas 

I

N

2

1

L

230 V~

Šakių standartas C4 
dvipolinės 16

 

A, 250

 

su dvigubais įžeminimo 
kontaktais GOST 7396.1.89

N

mėlynas

L

rudas

E

žaliai-

geltonas

raudonas

Temperatūros 

ribojimas

 

o

20

 

A, 250

 

V 95 C

geltonas

Reguliuojamas 

termostatas 
16

 

A, 250

 

V

Dviejų klavišų 

jungiklis su 

jungimo 

indikatoriumi 

16

 

A, 250

 

V

Gaminio korpusas

ЕVŠ 

1

 

kW

2

3

0

 

V

~

 

ЕVŠ 

1

.

5 kW 

2

3

0

 

V

~

mėlynas

mėlynas

mėlynas

rudas

rudas

rudas

Režimas 

II

žaliai-

geltonas

Elektrinių vandens šildytuvų transportavimas ir saugojimas

 

Elektrinių vandens šildytuvų transportavimas ir saugojimas 

vykdomas pagal ženklus įpakavime: 

 

- būtina apsaugoti krovinį nuo drėgmės

 

- krovinio trapumas, elgtis atsargiai

 

- rekomenduojamas temperatūros diapazonas krovinio saugojimui: nuo + 10° C iki + 20°C

 

- teisinga krovinio vertikalioji padėtis

Taisyklės bei saugojimo ir transportavimo sąlygos taip pat nurodyti ant gaminio pakuotės.

Utilizavimas

Laikantis EVŠ įrengimo, veikimo ir priežiūros taisykles, taip pat laikantis vandens kokybės standartus, 
gamintojas  nustato šildytuvui 9 metų tarnavimo laikotarpį nuo EVŠ pirkimo datos.
Vandens  šildytuvo  sudėtyje  nėra  pavojingų  ir  nuodingų  medžiagų,  tad  jeigu  reikia  šį  gaminį  galima 
saugiai perdirbti  pagal bendras šildytuvo eksploatavimo šalies normas ir taisykles.

Gamintojo garantija

Gamintojas suteikia vandens šildytuvui 1 metų garantiją, prie to sudedamųjų gaminio dalių garantijos 
terminai yra sekantys:

v

andens talpai (vidin

iam bakui

) – 7 metų;

k

itoms  sudedamosioms  dalims  (šildymo  elementui,  temperatūros  reguliatoriui,  lemputėms-

indikatoriams, sandarinimo tarpikliams, temperatūros indikatoriui, apsauginiam vožtuvui) – 1 metų.

LT

Garantijos terminas pradedamas skaičiuoti nuo EVŠ pardavimo datos. 

Jeigu pirkimo data nenurodyta 

arba  ištaisyta  parduotuvės  štampe,  garantijos  terminas  pradedamas  skaičiuoti  nuo  EVŠ  gamybos 
datos.

Pretenzijos  garantijos  termine  priimamos  tik  esant  garantiniam  talonui,  su  padavėjo  įmonės 
žymėjimais, ir identifikavimo lentelei ant EVŠ korpuso.

Garantija suteikiama tik EVŠ. Už montavimo ir prijungimo taisyklių laikymąsi atsako pirkėjas (jeigu jis 
savarankiškai atliko prijungimą), arba montavimo organizacija, kuri atliko prisijungimą.

Vartotojas montuojant ir eksploatuojant EVŠ turi laikytis reikalavimų, kurie užtikrins patikimą 
prietaiso veikimą garantiniu laikotarpiu:

Laikytis saugos priemonių ir montavimo, prijungimo, eksploatavimo ir aptarnavimo taisyklių, 

џ

kurie aprašyti šiame vadove; 

Išvengti galimus mechaninius sužalojimus saugojimo, transportavimo ir montavimo metu;

џ

Vengti vandens EVŠ užšalimo;

џ

Naudoti šildymui EVŠ vandenį be mechaninių ir cheminių priemaišų;

џ

Eksploatuoti EVŠ su tinkamai dirbančiu apsauginiu vožtuvu iš tiekiamo EVŠ komplekto.

џ

Gamintojas  neatsako  už  trūkumus,  kurie  kilo  dėl  šiame  vadove  išdėstytų  montavimo,  prijungimo, 
eksploatavimo  ir  aptarnavimo  taisyklių  pažeidimo,  t.t.  kai  trūkumai  atsirado  dėl  netinkamų  tinklų 
parametrų  (elektrinių  ir  vandens  tiekimo),  kur  eksploatuojamas  EVŠ,  taip  pat  dėl  trečiosios  šalies  
įsikišimo.

 Pretenzijoms dėl išorinio EVŠ vaizdo gamintojo garantija netaikoma.

Remontas,  sudedamųjų  dalių  keitimas  garantijos  laikotarpiu  metu  nedidina  bendrą  EVŠ  garantijos 
laiką. Pakeistoms arba ištaisytoms dalims taikoma vieno mėnesio garantija. 

DĖMESIO!

Apsauginio vožtuvo arba maitinimo laido gedimas ne skaitomi EVŠ gedimais, ir nenumato 

 

EVŠ keitimo. Už montavimo ir prijungimo taisyklių laikymąsi atsako pirkėjas (jeigu jis savarankiškai 
atliko prijungimą), arba montavimo organizacija, kuri atliko prisijungimą.

Informacija apie gamintoją

Gamintojas: 

«HEATING EQUIPMENT» LTD 

RIB

 «

Teplovoe oborudovanie

»

Rusija

, 187000, Leningrado sritis, m. Tosno, Maskva plentas, n. 44

Visi  modeliai  praėjo  privalomą  sertifikavimą  ir  atitinka  Muitų  sąjungos  Techninio  reglamento 
reikalavimus 

ТР

 

ТС

 004/2011, 

ТР

 

ТС

 020/2011

Sertifikatas № ТС RU C-RU.AB72.B.01094 ir Europos direktyvoms 2006/95/ЕС, 2004/108/ЕС.

Garantinio  aptarnavimo  ir  techninės  priežiūros  tarnyba  Rusijoje:

  tel.:  8-800-333-50-77  (nuo 

pirmadienio  iki  penktadienio  9:00-20:00  Šeštadienį  ir  sekmadienį  10:00-18:00  maskvos  laiku, 
skambutis Rusijoje nemokamas), el.paštas:

 

service@thermex.ru

Pagrindinis aptarnavimo centras - EVŠ montavimas ir prijungimas, garantinis ir postgarantinis 
remontas:

 

Rusija

, 196105, 

m

. Sankt Peterburgas, 

Blagodatnaya g.

n

. 63, 

tel

.: (812) 313-32-73.

Įgaliotų  aptarnavimo  centrų  kituose  Rusijos  miestuose  ir  regionuose  telefono  numerius  ir  adresus 
galima  rasti  interneto  svetainėje 

www.thermex.ru

  arba  kreipkitės  į  techninio  aptarnavimo  centrą 

nurodytą pardavėjo.

LT

61

60

Полезные видео

Характеристики

Оцените статью
tehnopanorama.ru
Остались вопросы?

Не нашли свой ответ в руководстве или возникли другие проблемы? Задайте свой вопрос в форме ниже с подробным описанием вашей ситуации, чтобы другие люди и специалисты смогли дать на него ответ. Если вы знаете как решить проблему другого человека, пожалуйста, подскажите ему :)

Задать вопрос

Часто задаваемые вопросы
Как посмотреть инструкцию к Термекс IRP 80 V?
Необходимо подождать полной загрузки инструкции в сером окне на данной странице
Руководство на русском языке?
Все наши руководства представлены на русском языке или схематично, поэтому вы без труда сможете разобраться с вашей моделью
Как скопировать текст из PDF?
Чтобы скопировать текст со страницы инструкции воспользуйтесь вкладкой "HTML"