Стиральная машина Haier HW-F1286I - инструкция пользователя по применению, эксплуатации и установке на русском языке. Мы надеемся, она поможет вам решить возникшие у вас вопросы при эксплуатации техники.
Если остались вопросы, задайте их в комментариях после инструкции.
"Загружаем инструкцию", означает, что нужно подождать пока файл загрузится и можно будет его читать онлайн. Некоторые инструкции очень большие и время их появления зависит от вашей скорости интернета.

18
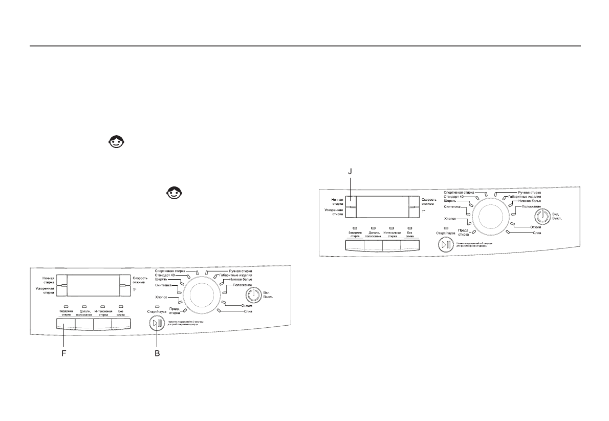
Режимы работы
Режим блокировки кнопок управления
Для защиты стиральной машины и ее работы от случайно-
го вмешательства детей, нажмите и одновременно удер-
живайте в течении 3 секунд кнопки F (режим Задержка
старта) и B (Старт/Пауза), на информационном дисплее
появится символ
.
Когда этот режим активен все кнопки управления стираль-
ной машины находятся в заблокированном состоянии.
Чтобы снять блокировку кнопок, еще раз нажмите кнопки
F и B на 3 секунды. Символ
исчезнет, блокировка
кнопок снимется.
Внимание! Если вы не выключили режим блокировки кно-
пок, блокировка действует даже во время следующего
включения стиральной машины.
Режим Ночная стирка
При нажатии кнопки J включается режим Ночная стир-
ка. Стиральная машина не издает никаких резких звуков
и работает тише. При этом снижается скорость отжима.
Эта функция не работает при выборе программ «Отжим» и
«Слив».












