Стиральная машина Haier HW-F1286I - инструкция пользователя по применению, эксплуатации и установке на русском языке. Мы надеемся, она поможет вам решить возникшие у вас вопросы при эксплуатации техники.
Если остались вопросы, задайте их в комментариях после инструкции.
"Загружаем инструкцию", означает, что нужно подождать пока файл загрузится и можно будет его читать онлайн. Некоторые инструкции очень большие и время их появления зависит от вашей скорости интернета.

16
Режимы работы
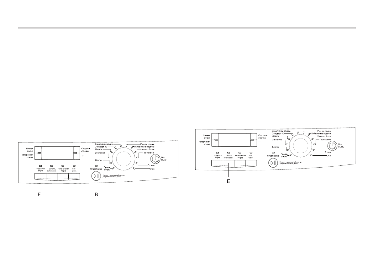
Режим задержки старта
При необходимости Вы можете отложить начало выполне-
ния стирки на определенное время путем нажатия кнопки
F. Диапазон задержки может составить от 30 минут до 24
часов.
С помощью кнопки установите желаемое число часов, на
которое вы хотите задержать начало выполнения програм-
мы стирки, загорится соответствующий индикатор. После
того как желаемая отсрочка старта установлена, нажмите
кнопку Старт/Пауза (кнопка B), чтобы начать отсчет вре-
мени, время задержки при этом будет отображаться на ос-
новном дисплее.
Режим дополнительного полоскания
При включении этого режима стиральная машина автома-
тически добавляет еще один цикл полоскания. При необхо-
димости нажмите кнопку дополнительного полоскания E,
загорится соответствующий индикатор, будет выполнено
дополнительное полоскание.
Режим дополнительного полоскания можно выбрать при
использовании программ стрики №1-6, 9 (см. Путеводи-
тель по выбору программ стирки на стр. 24).












