Синтезаторы Yamaha PSR-R200 - инструкция пользователя по применению, эксплуатации и установке на русском языке. Мы надеемся, она поможет вам решить возникшие у вас вопросы при эксплуатации техники.
Если остались вопросы, задайте их в комментариях после инструкции.
"Загружаем инструкцию", означает, что нужно подождать пока файл загрузится и можно будет его читать онлайн. Некоторые инструкции очень большие и время их появления зависит от вашей скорости интернета.

8
PSR-R200 êÛÍÓ‚Ó‰ÒÚ‚Ó ÔÓθÁÓ‚‡ÚÂÎfl
ìÒÚ‡Ìӂ͇
é·flÁ‡ÚÂθÌÓ ‚˚ÔÓÎÌËÚ ÒÎÂ‰Û˛˘Ë ‰ÂÈÒÚ‚Ëfl, èêÖÜÑÖ óÖå ‚Íβ˜‡Ú¸ ÔËÚ‡ÌËÂ.
'отя инструмент может работать как от дополнительного адаптера переменного тока, так и от батарей,
корпорация Yamaha рекомендует по возможности использовать адаптер переменного тока. Он безопаснее
батарей с экологической точки зрения и гораздо экономичнее.
■
ĉ‡ÔÚ ÔÂÂÏÂÌÌÓ„Ó ÚÓ͇
q
Убедитесь, что питание инструмента отключено
(на экране отображается только нотный стан).
w
/одключите адаптер переменного тока
(PA-3B, PA-3C или другой, рекомендованный
корпорацией Yamaha) к разъему питания
синтезатора.
e
/одключите адаптер к электросети.
■
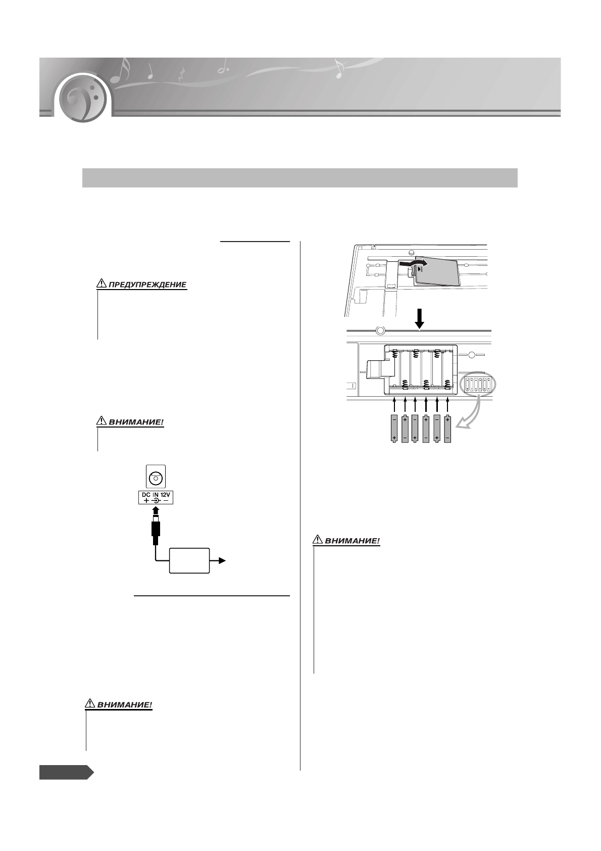
ŇڇÂË
q
Откройте крышку отсека для батарей,
расположенную на нижней панели инструмента.
w
ставьте шесть новых батарей. Обратите
внимание на маркировку полярности на боковой
части отсека.
e
4акройте и защелкните крышку отсека,
убедившись, что она крепко встала на место.
ÑÎfl ‡·ÓÚ˚ ËÌÒÚÛÏÂÌÚ‡ Ú·ÛÂÚÒfl ¯ÂÒÚ¸ ·‡Ú‡ÂÂÍ 1,5 Ç
‡ÁÏÂÓÏ «AA», LR6 ËÎË ‡Ì‡Îӄ˘Ì˚Â. (êÂÍÓÏÂÌ‰Û˛ÚÒfl
˘ÂÎÓ˜Ì˚ ·‡Ú‡ÂË.) ÖÒÎË Á‡fl‰ ·‡Ú‡ÂË ÒÎ˯ÍÓÏ ÌËÁÍËÈ
‰Îfl ÌÓχθÌÓÈ ‡·ÓÚ˚ ËÌÒÚÛÏÂÌÚ‡, ‚ÓÁÏÓÊÌÓ
ÒÌËÊÂÌË „ÓÏÍÓÒÚË, ËÒ͇ÊÂÌË Á‚Û͇ Ë Ú. Ô. Ç ˝ÚÓÏ
ÒÎÛ˜‡Â ÌÂÓ·ıÓ‰ËÏÓ Á‡ÏÂÌËÚ¸ ·‡Ú‡ÂË, Òӷ≇fl
ÓÒÌÓ‚Ì˚ ÏÂ˚ Ô‰ÓÒÚÓÓÊÌÓÒÚË, Ô˂‰ÂÌÌ˚ ÌËÊÂ.
í·ӂ‡ÌËfl Í ˝ÎÂÍÚÓÔËÚ‡Ì˲
• ÑÎfl ÔËÚ‡ÌËfl ËÌÒÚÛÏÂÌÚ‡ ÓÚ ˝ÎÂÍÚÓÒÂÚË ËÒÔÓθÁÛÈÚÂ
íéãúäé ‡‰‡ÔÚ ÔÂÂÏÂÌÌÓ„Ó ÚÓ͇ Yamaha PA-3B, PA-3C
(ÎË·Ó ‰Û„ÓÈ, ÂÍÓÏẨӂ‡ÌÌ˚È ÍÓÔÓ-‡ˆËÂÈ Yamaha).
àÒÔÓθÁÓ‚‡ÌË ‰Û„Ëı ‡‰‡ÔÚÂÓ‚ ÏÓÊÂÚ Ô˘ËÌËÚ¸
ÌÂÔÓÔ‡‚ËÏ˚È ‚‰ ‡‰‡ÔÚÂÛ Ë ËÌÒÚÛÏÂÌÚÛ.
• éÚÍβ˜‡ÈÚ ‡‰‡ÔÚ ÔÂÂÏÂÌÌÓ„Ó ÚÓ͇, ÂÒÎË ËÌÒÚÛÏÂÌÚ ÌÂ
ËÒÔÓθÁÛÂÚÒfl, ‡ Ú‡ÍÊ ‚Ó ‚ÂÏfl „ÓÁ˚.
PA-3B, PA-3C
ùÎÂÍÚÓÓÁÂÚ͇
w
e
• çË ‚ ÍÓÂÏ ÒÎÛ˜‡Â Ì ÔÓ‰Íβ˜‡ÈÚÂ Ë Ì ÓÚÍβ˜‡ÈÚ ‡‰‡ÔÚÂ
ÔÂÂÏÂÌÌÓ„Ó ÚÓ͇, ÂÒÎË ‚ ËÌÒÚÛÏÂÌÚ ‚ÒÚ‡‚ÎÂÌ˚ ·‡Ú‡ÂË Ë
‚Íβ˜ÂÌÓ ÔËÚ‡ÌËÂ. èӉӷ̇fl ÓÔ‡ˆËfl Ô˂‰ÂÚ Í ÓÚÍβ˜ÂÌ˲
ÔËÚ‡ÌËfl.
• ÑÎfl ˝ÚÓ„Ó ËÌÒÚÛÏÂÌÚ‡ ËÒÔÓθÁÛÈÚ ˘ÂÎÓ˜Ì˚ ·‡Ú‡ÂË. ÑÛ„ËÂ
ÚËÔ˚ ·‡Ú‡ÂÂÍ (‚Íβ˜‡fl ‡ÍÍÛÏÛÎflÚÓÌ˚Â) ÏÓ„ÛÚ ‚˚Á‚‡Ú¸
ÔÂÂÔ‡‰˚ ̇ÔflÊÂÌËfl ÔË ÔÓÌËÊÂÌËË Ëı Á‡fl‰‡.
• ì·Â‰ËÚÂÒ¸, ˜ÚÓ ·‡Ú‡ÂË ÛÒÚ‡ÌÓ‚ÎÂÌ˚ ‚ ÌÛÊÌÓÏ ÔÓÎÓÊÂÌËË
Ò Òӷβ‰ÂÌËÂÏ Ô‡‚ËθÌÓÈ ÔÓÎflÌÓÒÚË (Í‡Í ÔÓ͇Á‡ÌÓ Ì‡
ËÒÛÌÍÂ). çÂÔ‡‚ËθÌÓ ÛÒÚ‡ÌÓ‚ÎÂÌÌ˚ ·‡Ú‡ÂË ÏÓ„ÛÚ ÒÚ‡Ú¸
Ô˘ËÌÓÈ Ô„‚‡, ÔÓʇ‡ ËÎË ÛÚ˜ÍË Â‰ÍËı ıËÏË͇ÎËÈ.
• äÓ„‰‡ ·‡Ú‡ÂË ‡Áflʇ˛ÚÒfl, Á‡ÏÂÌËÚ ‚ÂÒ¸ ̇·Ó ËÁ ¯ÂÒÚË
·‡Ú‡ÂÈ. çÖ àëèéãúáìâíÖ ÒÚ‡˚ ·‡Ú‡ÂË ‚ÏÂÒÚÂ Ò ÌÓ‚˚ÏË.
ç ËÒÔÓθÁÛÈÚ ӉÌÓ‚ÂÏÂÌÌÓ ‡ÁÌ˚ ÚËÔ˚ ·‡Ú‡ÂÈ (̇ÔËÏÂ,
˘ÂÎÓ˜Ì˚Â Ë Ï‡„‡ÌˆÂ‚˚Â).
• ÖÒÎË ËÌÒÚÛÏÂÌÚ ‰ÓÎ„Ó Ì ·Û‰ÂÚ ËÒÔÓθÁÓ‚‡Ú¸Òfl, ‚˚̸ÚÂ
·‡Ú‡ÂË, ˜ÚÓ·˚ ËÁ·Âʇڸ ‚ÓÁÏÓÊÌÓÈ ÛÚ˜ÍË ˝ÎÂÍÚÓÎËÚ‡.
Содержание
- 8 ìÒÚ‡Ìӂ͇; é·flÁ‡ÚÂÎ ̧ÌÓ ‚ ̊ÔÓÎÌËÚ ÒÎÂ‰Û ̨ ̆Ë ‰ÂÈÒÚ‚Ëfl, èêÖÜÑÖ óÖå ‚ÍÎ ̨ ̃‡Ú ̧ ÔËÚ‡ÌËÂ.; ĉ‡ÔÚ ÔÂÂÏÂÌÌÓ„Ó ÚÓ͇; í·ӂ‡ÌËfl Í ̋ÎÂÍÚÓÔËÚ‡ÌË ̨
- 9 ÇÒ ÌÂÓ·ıÓ‰ËÏ ̊ ÔÓ‰ÍÎ ̨ ̃ÂÌËfl ÒΉÛÂÚ ‚ ̊ÔÓÎÌËÚ ̧ Ñé ‚ÍÎ ̨ ̃ÂÌËfl ÔËÚ‡ÌËfl.; èÓ‰ÍÎ ̨ ̃ÂÌËÂ Ì‡Û ̄ÌËÍÓ‚; àÒÔÓÎ ̧ÁÓ‚‡ÌË MIDI-‡Á ̇ÂÏÓ‚
- 12 ä‡ÚÍÓ ÛÍÓ‚Ó‰ÒÚ‚Ó; àÁÏÂÌÂÌË ÚÂÏ·Ó‚; ÇÍÎ ̨ ̃ËÚ ÔËÚ‡ÌËÂ Ë Ì‡ÒÚÓÈÚ „ÓÏÍÓÒÚ ̧; ÇÍÎ ̨ ̃ÂÌË ÔËÚ‡ÌËfl; GrandPno
- 13 ä‡ÚÍ; Отображаются номер и название тембра.; èÓÔÓ·ÛÈÚ ‚ÓÒÔÓËÁ‚ÂÒÚË ‡ÁÌ ̊ ËÌÒÚÛÏÂÌڇΠ̧Ì ̊ ÚÂÏ· ̊; Flute
- 14 ÖÒÎË ‚ ̊ ıÓÚËÚ ÔÓÒÚÓ Ë„‡Ú ̧ ‚ ÚÂÏ·Â ÓflÎfl, ÚÓ ‚ÒÂ, ̃ÚÓ ÌÛÊÌÓ Ò‰ÂÎ‡Ú ̧, – ̋ÚÓ Ì‡Ê‡Ú ̧ Ó‰ÌÛ ÍÌÓÔÍÛ.; Ç ̊·ÂËÚ ÌÛÊÌ ̊È Û‰‡Ì ̊È ËÌÒÚÛÏÂÌÚ.; à„‡ ‚ ÚÂÏ·Â Grand Piano
- 15 ëÔËÒÓÍ Û‰‡Ì ̊ı
- 16 á‚ÛÍÓ‚ ̊ ̋ÙÙÂÍÚ ̊
- 18 а экране появится частота сигнала метронома.; çÂÒÍÓÎ ̧ÍÓ ‡Á ̇ÊÏËÚ ÍÌÓÔÍÛ [îìçäñàü], ÔÓ͇ Ì ÔÓfl‚ËÚÒfl ÒÓÓ· ̆ÂÌËÂ; ç‡ÒÚÓÈ͇ ̃‡ÒÚÓÚ ̊ Ò˄̇· ÏÂÚÓÌÓχ; TimeSig; ç‡ÒÚÓÈ͇ „ÓÏÍÓÒÚË ÏÂÚÓÌÓχ; MetroVol
- 19 ÇÓÒÔÓËÁ‚‰ÂÌË ÍÓÏÔÓÁˈËÈ; Отображаются номер и название композиции.; Ç ̊·Ó Ë ÔÓÒÎÛ ̄Ë‚‡ÌË ÍÓÌÍÂÚÌÓÈ ÍÓÏÔÓÁˈËË; Castaway; ÇÓÒÔÓËÁ‚‰ÂÌË Í
- 20 ëÔËÒÓÍ ÍÓÏÔÓÁˈËÈ; ругие действия
- 21 Отображаются номер и название стиля.; Ç ̊·Ó ËÚχ ÒÚËÎfl; BtModrn; HH Light; à„‡ ÒÓ ÒÚËÎÂÏ
- 22 ÇÍÎ ̨ ̃ËÚ ‡‚ÚÓ‡ÍÍÓÏÔ‡ÌÂÏÂÌÚ.
- 24 éÒÌÓ‚Ì ̊ ÓÔ‡ˆËË Ë ̋Í‡Ì ̊; éÒÌÓ‚Ì ̊ ÓÔ‡ˆËË
- 25 ç‡ÊÏËÚ ÍÌÓÔÍÛ, ̃ÚÓ· ̊ ‚ ̊·‡Ú ̧; GrandPn2
- 26 ù͇Ì
- 27 ê‡ÁÛ ̃Ë‚‡ÌË ÏÂÎÓ‰ËÈ; Yamaha Education Suite 5; одновременно с мелодией.; Ç ̊·ÂËÚ ÌÛÊÌÛ ̨ ÏÂÎÓ‰Ë ̨ ‰Îfl ÛÓ͇.; MussIDen
- 28 Kлушайте внимательно и запоминайте.; Ç ̊ȉËÚ ËÁ ÂÊËχ ÛÓ͇.; No LPart; LISTEN
- 29 Ç ̊·ÂËÚ ÏÂÎÓ‰Ë ̨ ‰Îfl ÛÓ͇.; Good; TIMING; îÛÌ͈Ëfl Grade
- 30 WAITING
- 31 ç‡ÒÚÓÈÍË ÏÂÎÓ‰ËÈ; àÁÏÂÌÂÌË ÚÓ̇Π̧ÌÓÒÚË ÏÂÎÓ‰ËË; ожно изменить тональность мелодии на любую другую тональность.; Ç ̊·ÂËÚ ÏÂÎÓ‰Ë ̨ Ë Ì‡ ̃ÌËڠ ˄‡Ú ̧.; ÉÓÏÍÓÒÚ ̧ ÏÂÎÓ‰ËË; HnkyTonk
- 32 воспроизведения мелодии.; SongVol
- 33 è‡ÍÚË͇ – ÛÒÎÓ‚Ë ÒÓ‚Â ̄ÂÌÒÚ‚‡; REPEAT
- 34 à„‡ÈÚÂ, ËÒÔÓÎ ̧ÁÛfl ‡ÁÎË ̃Ì ̊ ̋ÙÙÂÍÚ ̊; ÑÓ·‡‚ÎÂÌË ̋ÙÙÂÍÚ‡ ‚·‡ˆËË; óÚÓ· ̊ ‰Ó·‡‚ËÚ ̧ ̋ÙÙÂÍÚ Â‚Â·Â‡ˆËË
- 35 ÑÓ·‡‚ÎÂÌË ̋ÙÙÂÍÚ‡ ‰ÎËÚÂÎ ̧ÌÓÒÚË; Sustain
- 36 èÓÎÂÁÌ ̊ ËÒÔÓÎÌËÚÂÎ ̧ÒÍË ÙÛÌ͈ËË; ìÒÚ‡Ìӂ͇ ÚÓ ̃ÍË ‡Á‰ÂÎÂÌËfl Í·‚ˇÚÛ ̊; /оложение точки разделения можно изменить по желанию.; í‡ÌÒÔÓÌËÓ‚‡ÌËÂ; SplitPnt; Transpos
- 37 îÛÌ͈Ëfl Tuning; Tuning; SprnoSax
- 38 àÁÏÂÌÂÌË ÚÂÏÔ‡ ÏÂÎÓ‰ËË ËÎË ÒÚËÎfl
- 39 ê‡ÁÎË ̃Ì ̊ ÒÔÓÒÓ· ̊ ̇ ̃‡Ú ̧ Ë Á‡‚ ̄ËÚ ̧ ‚ÓÒÔÓËÁ‚‰ÂÌË ÒÚËÎfl; ç‡ ̃‡ÎÓ ‚ÓÒÔÓËÁ‚‰ÂÌËfl ÒÚËÎfl
- 40 çÂωÎÂÌ̇fl ÓÒÚ‡Ìӂ͇; ᇂ ̄ÂÌË ‚ÓÒÔÓËÁ‚‰ÂÌËfl ÒÚËÎfl
- 41 аздел вставки
- 42 àÒÔÓÎÌÂÌË ‡ÍÍÓ‰Ó‚; MAIN A; FILL A≥B
- 43 ç‡ÒÚÓÈ͇ „ÓÏÍÓÒÚË ÒÚËÎfl; StyleVol
- 46 èÓËÒÍ ‡ÍÍÓ‰Ó‚ ‚ ÒÎÓ‚‡Â
- 47 ÄÍÍÓ‰ ̊; ç‡Á‚‡ÌËfl ‡ÍÍÓ‰Ó‚
- 48 ç‡ÒÚÓÈÍË ÙÛÌ͈ËÈ; Ç ̊·ÂËÚ ԇ‡ÏÂÚ Ë ËÁÏÂÌËÚ Á̇ ̃ÂÌËÂ; Kуществует 16 параметров, которые можно настраивать.
- 50 óÚÓ Ú‡ÍÓ MIDI; • /ередача исполнительских данных и данных настроек между
- 51 艇 ̃‡ ËÒÔÓÎÌËÚÂÎ ̧ÒÍËı ‰‡ÌÌ ̊ı ̇ ‰Û„ÓÈ ËÌÒÚÛÏÂÌÚ Ë Ó·‡ÚÌÓ
- 52 臇ÏÂÚ ̊ MIDI; 臇ÏÂÚ ̊ ÙÛÌ͈ËË Local; 臇ÏÂÚ ̊ ÙÛÌ͈ËË External Clock (ÇÌ ̄Ìflfl ÒËÌıÓÌËÁ‡ˆËfl)
- 53 å‡ÍÒËχΠ̧̇fl ÔÓÎËÙÓÌËfl • • • • • • • • • • • • • • • • • • • • • • • • •
- 63 è‰ÏÂÚÌ ̊È Û͇Á‡ÚÂÎ ̧