Плита Reex CGE-540 ecBn - инструкция пользователя по применению, эксплуатации и установке на русском языке. Мы надеемся, она поможет вам решить возникшие у вас вопросы при эксплуатации техники.
Если остались вопросы, задайте их в комментариях после инструкции.
"Загружаем инструкцию", означает, что нужно подождать пока файл загрузится и можно будет его читать онлайн. Некоторые инструкции очень большие и время их появления зависит от вашей скорости интернета.

16
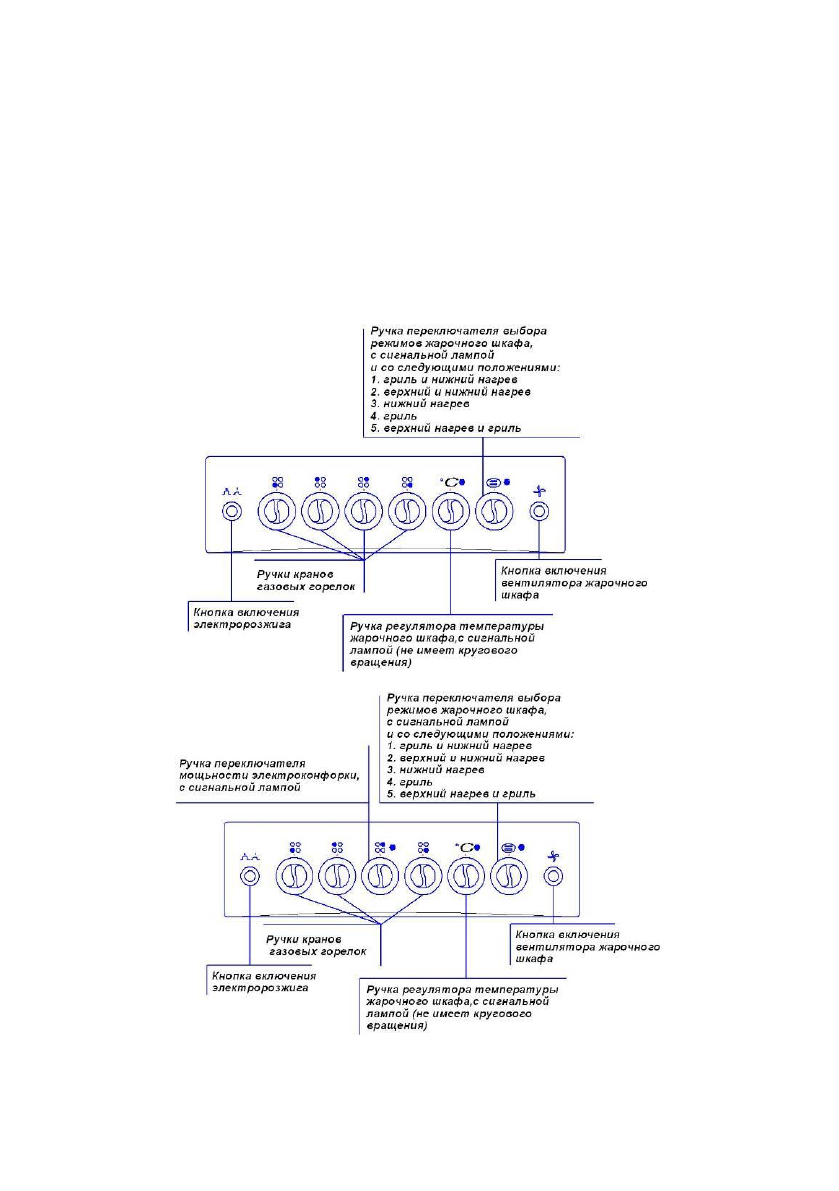
6 ОПИСАНИЕ И РАБОТА СОСТАВНЫХ ЧАСТЕЙ ПЛИТЫ
6.1 ПАНЕЛЬ ПЕРЕДНЯЯ
На передней панели плиты расположены ручки управления, кнопки и сигнальные
лампочки, назначение которых показано на Рис. 11 и Рис. 12 (символы на передних
панелях показаны условно).
Ручка переключателя выбора режимов жарочного шкафа и ручка переключателя
мощности электроконфорки имеют круговое вращение. Символ «0» на ручке
регулятора температур означает положение «выключено», остальные символы
соответствуют температурам нагрева жарочного шкафа.
Рис. 11. Передняя панель плиты CGE-540 ecWh
Рис. 12. Передняя панель плит CGE-531 ecWh
Содержание
- 2 Уважаемый покупатель!; Благодарим вас за сделанный выбор. Наша плита
- 3 РУКОВОДСТВО ПО ЭКСПЛУАТАЦИИ; ПЛИТА ГАЗОВАЯ; СОДЕРЖАНИЕ
- 4 обеспечивает пожаро- и электробезопасность плит.; - При обнаружении неисправностей плиты обращаться на; При интенсивном и продолжительном использовании плиты может
- 6 УСТАНОВКА И ПОДКЛЮЧЕНИЕ; электрической сети, а также наличие заземления.
- 8 ) Выверните самонарезающие винты задней крышки плиты, выпустите
- 11 нижеприведенными инструкциями.
- 12 Рис. 8. Замена сопла горелки верхнего стола с помощью ключа 7 мм.; завернуть регулировочный винт, по часовой стрелке, до упора.
- 14 Рис. 10. Плита газовая с электрическим жарочным шкафом; Вспомогательный шкаф плиты предназначен для хранения кухонных
- 16 ОПИСАНИЕ И РАБОТА СОСТАВНЫХ ЧАСТЕЙ ПЛИТЫ
- 17 стрелки на 90
- 20 на нужном режиме в течении 20 - 25 минут.
- 21 УХОД ЗА ПЛИТОЙ; Внимание! Содержите плиту в чистоте – это
- 22 держать слегка промасленной.; Не использовать; специалиста ремонтной организации.; ХРАНЕНИЕ И ТРАНСПОРТИРОВАНИЕ; Если вы хотите заменить старую плиту, ее необходимо сдать в; 1 ГАРАНТИЙНЫЕ ОБЯЗАТЕЛЬСТВА
- 26 2 СВИДЕТЕЛЬСТВО О ПРИЕМКЕ И ПРОДАЖЕ; МЕСТО ДЛЯ ЭТИКЕТКИ