Микроволновые печи Samsung PG878KSTR - инструкция пользователя по применению, эксплуатации и установке на русском языке. Мы надеемся, она поможет вам решить возникшие у вас вопросы при эксплуатации техники.
Если остались вопросы, задайте их в комментариях после инструкции.
"Загружаем инструкцию", означает, что нужно подождать пока файл загрузится и можно будет его читать онлайн. Некоторые инструкции очень большие и время их появления зависит от вашей скорости интернета.

16
RU
Комбинирование
микроволн
и
супергриля
В
этом
режиме
приготовления
комбинируется
лучистая
теплота
,
излучаемая
нагревательным
элементом
гриля
и
скорость
приготовления
,
обеспечиваемая
использованием
микроволн
.
Он
работает
только
тогда
,
когда
закрыта
дверца
печи
и
вращается
поднос
.
Благодаря
вращению
подноса
,
пища
равномерно
подрумянивается
сверху
и
снизу
.
Вам
не
требуется
переворачивать
пищу
.
В
этой
модели
печи
имеются
три
комбинированных
режима
приготовления
с
использованием
супергриля
:
600
Вт
+
Супергриль
, 450
Вт
+
Супергриль
и
300
Вт
+
Супергриль
ВСЕГДА
пользуйтесь
кухонной
посудой
,
безопасной
для
использования
как
в
микроволновой
печи
,
так
и
в
обычной
духовке
.
Идеальными
являются
блюда
из
керамики
или
термостойкого
стекла
,
так
как
они
позволяют
микроволнам
равномерно
проникать
в
пищу
.
ВСЕГДА
пользуйтесь
защитными
рукавицами
,
когда
прикасаетесь
к
кухонным
принадлежностям
в
печи
,
так
как
они
будут
очень
горячими
.
Максимальный
уровень
микроволновой
мощности
в
комбинированном
режиме
СВЧ
и
гриля
составляет
600
Вт
.
При
изменении
положения
нагревательного
элемента
(
элементов
)
обязательно
пользуйтесь
приспособлением
,
предназначенным
для
перемещения
нагревательного
элемента
,
надев
при
этом
защитные
рукавицы
,
входящие
в
комплект
поставки
печи
и
убедившись
в
том
,
что
температура
достаточно
понизилась
(
подождав
не
менее
10
минут
после
окончания
времени
приготовления
в
режиме
гриля
или
в
комбинированном
режиме
).
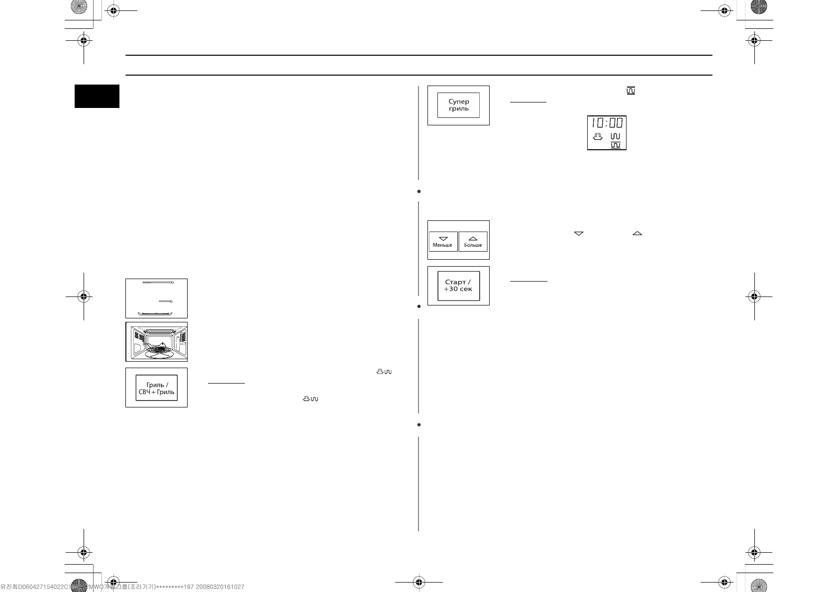
1.
Убедитесь
в
том
,
что
нагревательный
элемент
(
нижний
)
установлен
в
горизонтальное
положение
;
более
подробную
информацию
смотрите
на
стр
. 8.
2.
Откройте
дверцу
.
Поместите
продукты
на
подставку
,
а
подставку
на
вращающийся
поднос
.
Закройте
дверцу
.
3.
Дважды
нажмите
кнопку
Гриль
/
СВЧ
+
Гриль
(
).
Результат
:
Выберите
требующийся
уровень
мощности
,
вновь
нажимая
кнопку
Гриль
/
СВЧ
+
Гриль
(
).
пока
дисплей
не
покажет
соответствующий
уровень
мощности
:
Два
раза
: 600
Вт
Три
раза
: 450
Вт
Четыре
раза
: 300
Вт
.
Вы
не
можете
задавать
температуру
гриля
.
4.
Нажмите
кнопку
Супер
гриль
(
).
Результат
:
На
дисплее
появляется
следующая
индикация
:
Если
вы
нажмете
кнопку
Супер
гриль
еще
раз
,
индикация
на
дисплее
исчезнет
.
Функция
супергриля
работает
только
если
был
выбран
режим
приготовления
с
использованием
гриля
или
комбинированный
режим
“
СВЧ
+
гриль
”
5.
Задайте
требующееся
время
приготовления
нажатием
кнопок
Меньше
(
)
и
Больше
(
).
Максимальное
время
приготовления
– 60
минут
.
6.
Нажмите
кнопку
Старт
.
Результат
:
Начинается
приготовление
в
комбинированном
режиме
.
Когда
оно
заканчивается
1)
G
Печь
подает
четыре
звуковых
сигнала
.
2)
G
Звуковой
сигнал
,
напоминающий
об
окончании
приготовления
,
будет
подан
3
раза
(
с
промежутком
в
одну
минуту
).
3)
G
Дисплей
вновь
показывает
текущее
время
.
wn_^_rz{yi~{TWZXZ^jTWYy|UGGwGX]GG{ SGtGYWSGYWW_GG[aXWGwt












