Микроволновые печи Samsung PG878KSTR - инструкция пользователя по применению, эксплуатации и установке на русском языке. Мы надеемся, она поможет вам решить возникшие у вас вопросы при эксплуатации техники.
Если остались вопросы, задайте их в комментариях после инструкции.
"Загружаем инструкцию", означает, что нужно подождать пока файл загрузится и можно будет его читать онлайн. Некоторые инструкции очень большие и время их появления зависит от вашей скорости интернета.

14
RU
Приготовление
в
режиме
супергриля
Режим
супергриля
позволяет
разогревать
и
подрумянивать
продукты
очень
быстро
,
не
используя
при
этом
микроволны
.
Для
этого
в
комплект
печи
входит
подставка
для
гриля
(
металлическая
).
Нагревательные
элементы
гриля
расположены
под
потолком
внутренней
камеры
печи
и
у
ее
задней
стенки
.
Эти
элементы
работают
при
условии
,
что
дверца
печи
закрыта
,
а
поднос
-
вращается
.
Вращение
подноса
позволяет
пище
подрумяниваться
более
равномерно
.
Перед
тем
,
как
использовать
режим
супергриля
,
убедитесь
в
том
,
что
нижний
нагревательный
элемент
находится
в
горизонтальном
положении
.
В
режиме
супергриля
работают
оба
нагревательных
элемента
,
пища
подрумянивается
как
сверху
,
так
и
снизу
.
Преимуществом
режима
супергриля
служит
то
,
что
вам
не
требуется
переворачивать
продукты
(
см
.
раздел
"
Руководство
по
приготовлению
пищи
в
режиме
Супергриля
"
на
стр
. 27 - 29).
Если
вы
предварительно
прогреете
нагревательные
элементы
в
течение
3
минут
,
пища
сможет
подрумяниться
быстрее
.
Всегда
пользуйтесь
защитными
рукавицами
,
когда
прикасаетесь
к
кухонным
принадлежностям
в
печи
,
так
как
они
будут
очень
горячими
.
При
изменении
положения
нагревательного
элемента
(
элементов
)
обязательно
пользуйтесь
приспособлением
,
предназначенным
для
перемещения
нагревательного
элемента
,
надев
при
этом
защитные
рукавицы
,
входящие
в
комплект
поставки
печи
и
убедившись
в
том
,
что
температура
достаточно
понизилась
(
подождав
не
менее
10
минут
после
окончания
времени
приготовления
в
режиме
гриля
или
в
комбинированном
режиме
).
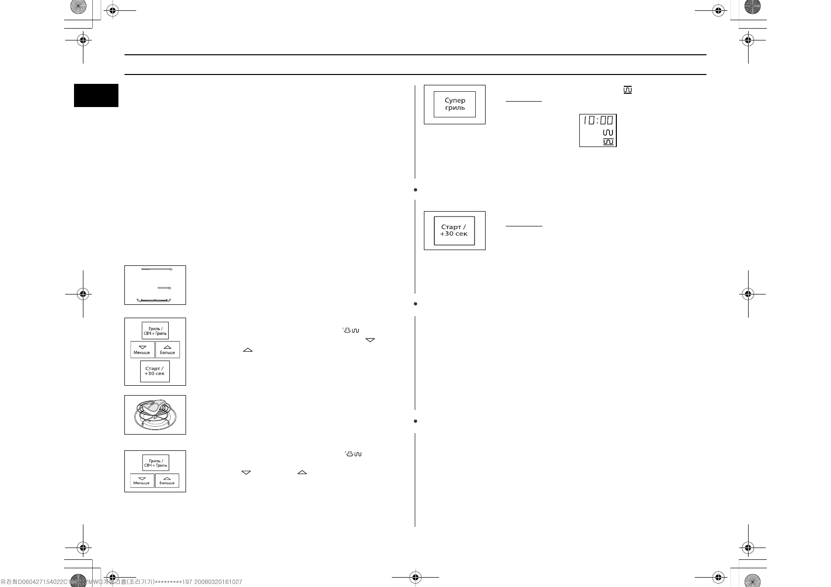
1.
Убедитесь
в
том
,
что
нагревательный
элемент
(
нижний
)
установлен
в
горизонтальное
положение
;
более
подробную
информацию
смотрите
на
стр
. 8.
2.
Прогрейте
гриль
до
нужной
температуры
,
для
чего
нажмите
кнопку
Гриль
/
СВЧ
+
Гриль
(
),
установите
время
прогрева
нажатием
кнопок
Меньше
(
)
и
Больше
(
)
и
нажмите
кнопку
Старт
.
3.
Откройте
дверцу
печи
и
поместите
продукты
на
подставку
.
4.
Нажмите
кнопку
Гриль
/
СВЧ
+
Гриль
(
).
Выберите
время
приготовления
нажатием
кнопок
Меньше
(
)
и
Больше
(
).
(
Максимальное
время
приготовления
– 60
минут
).
5.
Нажмите
кнопку
Супер
гриль
(
) .
Результат
:
На
дисплее
появляется
следующая
индикация
:
Если
вы
нажмете
кнопку
Супер
гриль
еще
раз
,
индикация
на
дисплее
исчезнет
.
Функция
супергриля
работает
только
если
был
выбран
режим
приготовления
с
использованием
гриля
или
комбинированный
режим
“
СВЧ
+
гриль
”
6.
Нажмите
кнопку
Старт
.
Результат
:
Включается
свет
внутри
печи
и
поднос
начинает
вращаться
.
1)
Начинается
приготовление
пищи
и
когда
оно
заканчивается
,
печь
подает
четыре
звуковых
сигнала
.
2)
Звуковой
сигнал
,
напоминающий
об
окончании
приготовления
,
будет
подан
3
раза
(
с
промежутком
в
одну
минуту
).
3)
Дисплей
вновь
показывает
текущее
время
.
wn_^_rz{yi~{TWZXZ^jTWYy|UGGwGX[GG{ SGtGYWSGYWW_GG[aXWGwt












