Микроволновые печи Samsung PG878KSTR - инструкция пользователя по применению, эксплуатации и установке на русском языке. Мы надеемся, она поможет вам решить возникшие у вас вопросы при эксплуатации техники.
Если остались вопросы, задайте их в комментариях после инструкции.
"Загружаем инструкцию", означает, что нужно подождать пока файл загрузится и можно будет его читать онлайн. Некоторые инструкции очень большие и время их появления зависит от вашей скорости интернета.

13
RU
Выбор
принадлежностей
для
приготовления
пищи
Используйте
только
принадлежности
,
безопасные
для
использования
в
микроволновой
печи
;
не
используйте
пластмассовые
сосуды
,
тарелки
,
бумажные
стаканчики
,
полотенца
и
т
.
п
.
Более
подробные
сведения
о
посуде
и
принадлежностях
,
пригодных
для
использования
,
смотрите
в
разделе
"
Руководство
по
выбору
посуды
"
на
стр
. 20.
Приготовление
в
режиме
верхнего
гриля
Верхний
гриль
позволяет
вам
быстро
нагревать
и
подрумянивать
продукты
без
использования
микроволн
.
Для
этого
в
комплект
печи
входит
подставка
для
гриля
(
металлическая
).
Если
вы
хотите
подрумянить
только
верхнюю
часть
блюда
,
то
можно
использовать
только
верхний
нагревательный
элемент
без
нижнего
нагревательного
элемента
(
см
.
раздел
"
Руководство
по
приготовлению
пищи
в
режиме
Верхнего
гриля
"
на
стр
. 29).
При
использовании
режима
Верхнего
гриля
убедитесь
в
том
,
что
нижний
нагревательный
элемент
находится
в
вертикальном
положении
у
задней
стенки
.
Если
вы
предварительно
прогреете
нагревательные
элементы
в
течение
3
минут
,
пища
сможет
подрумяниться
быс
трее
.
Всегда
пользуйтесь
защитными
рукавицами
,
когда
прикасаетесь
к
кухонным
принадлежностям
в
печи
,
так
как
они
будут
очень
горячими
.
При
изменении
положения
нагревательного
элемента
(
элементов
)
обязательно
пользуйтесь
приспособлением
,
предназначенным
для
перемещения
нагревательного
элемента
,
надев
при
этом
защитные
рукавицы
,
входящие
в
комплект
поставки
печи
и
убедившись
в
том
,
что
температура
достаточно
понизилась
(
подождав
не
менее
10
минут
после
окончания
времени
приготовления
в
режиме
гриля
или
в
комбинированном
режиме
).
Если
вы
хотите
выбрать
комбинированный
режим
приготовления
(
гриль
и
СВЧ
),
используйте
только
принадлежности
для
приготовления
,
безопасные
для
использования
как
в
микроволновой
печи
,
так
и
в
обычной
духовке
.
Металлические
посуда
или
принадлежности
могут
привести
к
повреждению
вашей
печи
.
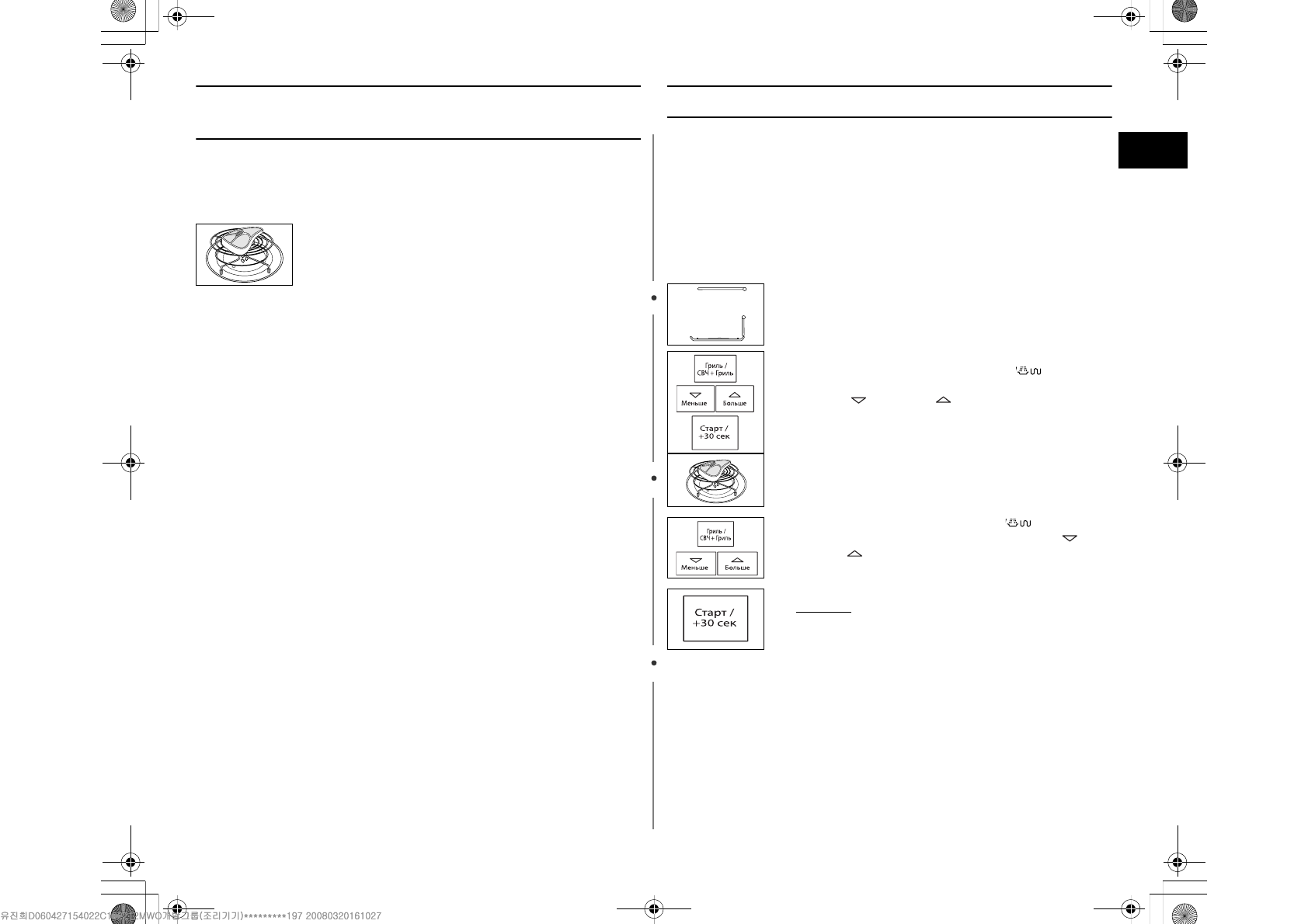
1.
Убедитесь
в
том
,
что
нагревательный
элемент
(
нижний
)
установлен
в
вертикальное
положение
;
более
подробную
информацию
см
.
на
стр
. 8.
2.
Прогрейте
гриль
до
нужной
температуры
,
для
чего
нажмите
кнопку
Гриль
/
СВЧ
+
Гриль
(
),
установите
время
прогрева
нажатием
кнопок
Меньше
(
)
и
Больше
(
)
и
нажмите
кнопку
Старт
.
3.
Откройте
дверцу
печи
и
поместите
продукты
на
подставку
.
4.
Нажмите
кнопку
Гриль
/
СВЧ
+
Гриль
(
).
Выберите
время
приготовления
нажатием
кнопок
Меньше
(
)
и
Больше
(
). (
Максимальное
время
приготовления
– 60
минут
).
5.
Нажмите
кнопку
Старт
.
Результат
:
Включается
свет
внутри
печи
и
поднос
начинает
вращаться
.
1)
Начинается
приготовление
пищи
и
когда
оно
заканчивается
,
печь
подает
четыре
звуковых
сигнала
.
2)
Звуковой
сигнал
,
напоминающий
об
окончании
приготовления
,
будет
подан
3
раза
(
с
промежутком
в
одну
минуту
).
3)
Дисплей
вновь
показывает
текущее
время
.
wn_^_rz{yi~{TWZXZ^jTWYy|UGGwGXZGG{ SGtGYWSGYWW_GG[aXWGwt












