Материнские платы GIGABYTE GA MA770T UD3P rev 1 4 - инструкция пользователя по применению, эксплуатации и установке на русском языке. Мы надеемся, она поможет вам решить возникшие у вас вопросы при эксплуатации техники.
Если остались вопросы, задайте их в комментариях после инструкции.
"Загружаем инструкцию", означает, что нужно подождать пока файл загрузится и можно будет его читать онлайн. Некоторые инструкции очень большие и время их появления зависит от вашей скорости интернета.

Руководство пользователя MG20XU/MG20/MG16XU/MG16/MG12XU /MG12
21
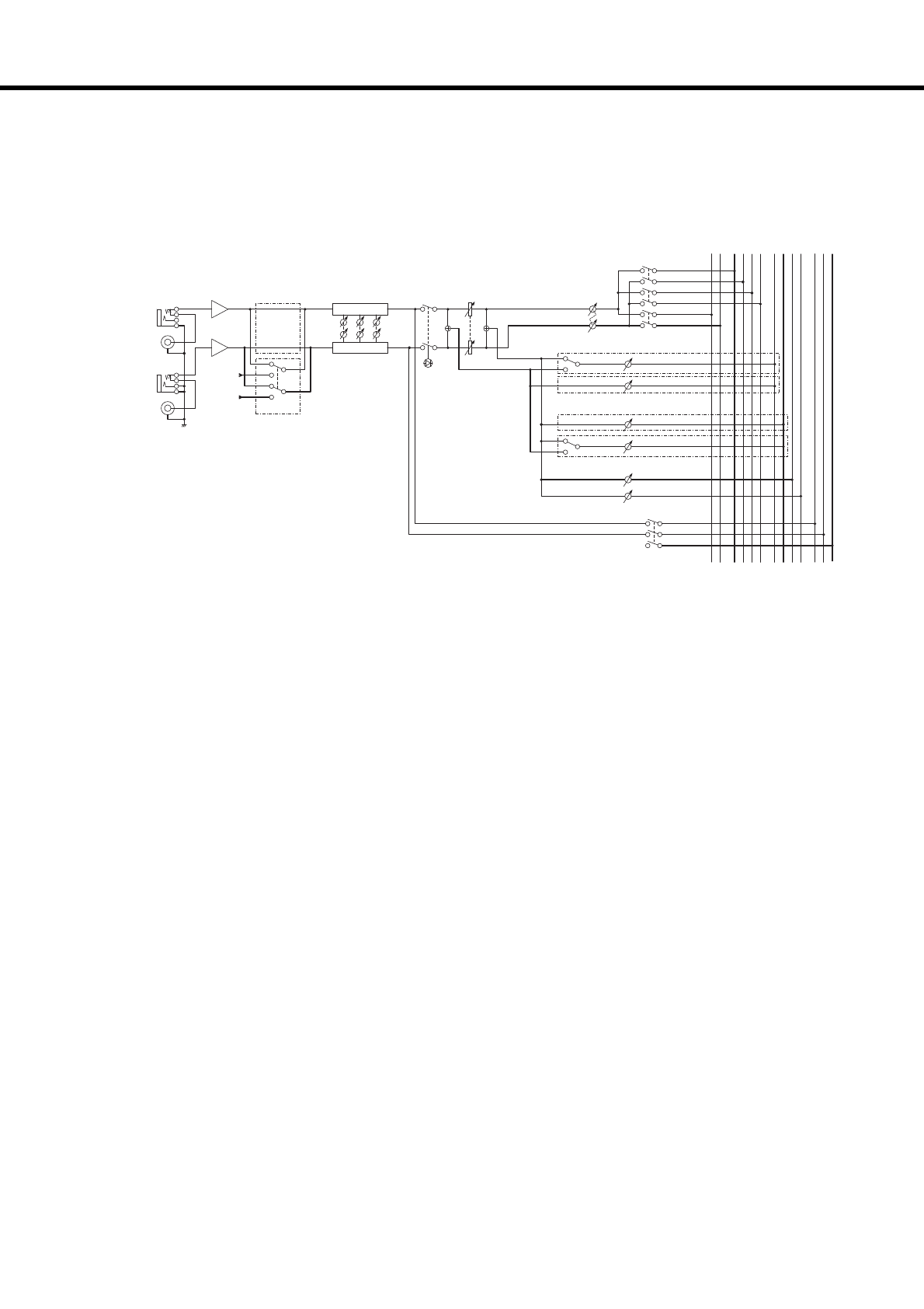
Органы управления и разъемы
Каналы стереовхода
LOW
MID (
*)
HIGH
EQ
ON
(ST CH Fader)
STEREO
L
STEREO
R
PF
L L
PFL R
GROUP 2
GROUP 1
GROUP 3
(*)
GROUP 4
(*)
ST
1-2
3-4 (*)
PFL CT
RL
MG16XU/MG16 : CH13/14,15/16
MG12XU/MG12 : CH9/10,11/12
PFL
(*) Only MG16XU and MG16
HA
USB-PLAY-L
USB-PLAY-R
L [-10dBu]
R [-10dBu]
HA
EQ
BAL
MG16XU : CH15/16
MG12XU : CH11/12
AUX2/FX, AUX2
AUX1
AUX3 (
*)
AUX4/FX, AUX4 (*)
PRE
AUX1
MG16XU/MG16
MG12XU/MG12
AUX1PRE
PRE
AUX2
MG12XU/MG12
MG16XU/MG16
AUX4/FX, AUX4 (*)
AUX3 (*)
MG16XU/MG16 : 3-Stage
MG12XU/MG12 : 2-Stage
LINE/USB
AUX2/FX, AUX2
MG16XU : CH13/14
MG16 :
CH13/14,15/16
MG12XU : CH9/10
MG12 :
CH9/10,11/12
Характеристики
Остались вопросы?Не нашли свой ответ в руководстве или возникли другие проблемы? Задайте свой вопрос в форме ниже с подробным описанием вашей ситуации, чтобы другие люди и специалисты смогли дать на него ответ. Если вы знаете как решить проблему другого человека, пожалуйста, подскажите ему :)