Магнитолы Pioneer DEH-P2500R (RB) / DEH-P2530R - инструкция пользователя по применению, эксплуатации и установке на русском языке. Мы надеемся, она поможет вам решить возникшие у вас вопросы при эксплуатации техники.
Если остались вопросы, задайте их в комментариях после инструкции.
"Загружаем инструкцию", означает, что нужно подождать пока файл загрузится и можно будет его читать онлайн. Некоторые инструкции очень большие и время их появления зависит от вашей скорости интернета.

7
Установка
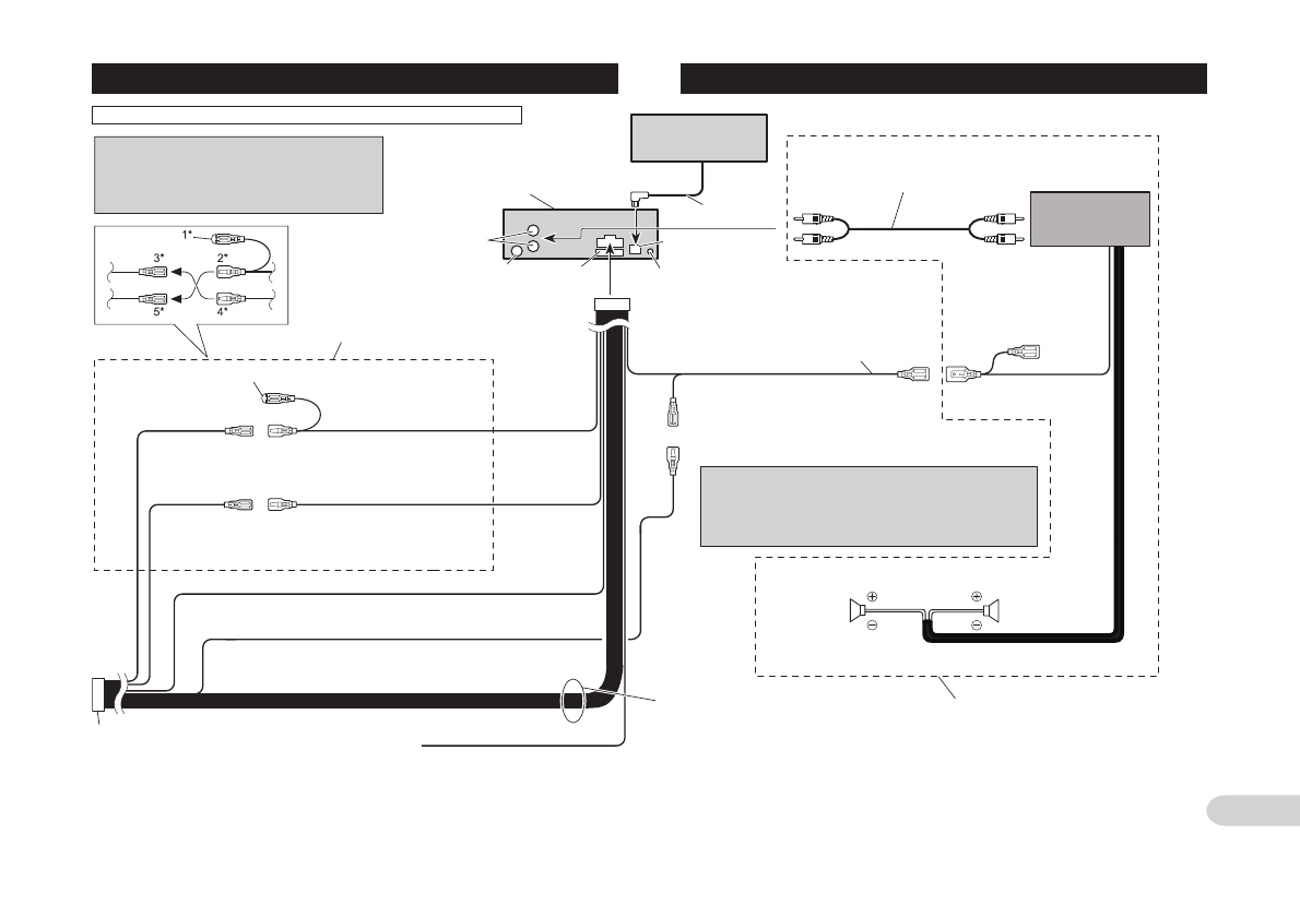
Проводка этого устройства окрашена в соответствии с новым стандартом.
В зависимости от типа автомобиля, функции 3* и
5* могут различаться. В этом случае подключите
2* к 5*, а 4* к 3*.
Это устройство
Тыловой выход
Гнездо антенны Предохранитель
Проигрыватель
Малти КД (прода-
ется отдельно)
Кабель IP-BUS
Вход IP-BUS (синий)
Соединительные кабели с контактными
штекерами RCA (продаются отдельно).
Усилитель мощ-
ности (продается
отдельно)
Гнездо для пульта дистанционного управления. По-
жалуйста, ознакомьтесь с инструкцией для пульта
дистанционного управления (продается отдельно).
Подключите контакты одного
цвета друг к другу.
Синий/белый
К разъему управления усилителя мощности.
(Максимум 300 мА 12 В постоянного тока.)
Колпак (1*)
Если этот разъем не ис-
пользуется, не удаляйте
колпак.
Синий/белый (7*)
К разъему управления автономной антенны.
(Максимум 300 мА 12 В постоянного тока.)
Дистанционное управление
системой
Желтый (3*)
Резерв (или До-
полнительно)
Желтый (2*)
К разъему, на который питание подается
постоянно, независимо от положения
ключа зажигания.
Синий/белый (6*)
Расположение контактов разъема ISO различается в за-
висимости от типа автомобиля. Соедините 6* и 7*, если
Контакт 5 служит для управления антенной. В автомоби-
ле другого типа никогда не соединяйте 6* и 7*.
Красный (5*)
Дополнительно
(или Резерв)
Красный (4*)
К электрическому разъему, управляе-
мому ключом зажигания (12 В постоян-
ного тока) включение/выключение.
Черный (земля)
К металлическому кузову автомобиля.
Разъем ISO
В некоторых автомобилях разъем
ISO может быть разделен надвое.
В этом случае подключите оба
разъема.
Желтый/черный
Если Вы пользуетесь сотовым телефоном, подключите
его к контакту Audio Mute (приглушение звука) на сото-
вом телефоне. Если Вы не используете сотовый теле-
фон, не подключайте контакт Audio Mute.
Левый
Правый
Тыловой
громкого-
воритель
Тыловой гром-
коговоритель
Контакты громкоговорителей
Белый
: Фронтальный левый
ª
Белый/черный
: Фронтальный левый
·
Серый
: Фронтальный правый
ª
Серый/черный
: Фронтальный правый
·
Зеленый
: Тыловой левый
ª
Зеленый/Черный
: Тыловой левый
·
Фиолетовый
: Тыловой правый
ª
Фиолетовый/черный : Тыловой правый
·
Выполните эти подключения, если Вы
используете дополнительный усилитель
мощности (продается отдельно).
Содержание
- 3 Вступление; Об этом изделии; В случае появления трудностей
- 4 Удаление устройства; Установка; Фронтальное/тыловое крепление DIN; Установка с резиновой втулкой
- 6 Подключение устройств
- 8 Защита Вашего устройства от кражи; Удаление передней панели; Прикрепление передней панели; Органы управления; Основное устройство; Перед началом эксплуатации
- 9 Включение/выключение питания
- 10 Тюнер
- 11 Обзор функций RDS; Переключение дисплея RDS; RDS
- 12 Прием сообщений о дорожном движении; Реакция на предупреждение ТР
- 13 Список кодов PTY; Воспроизведение компакт-диска
- 14 Встроенный проигрыватель компакт-дисков
- 15 Приостановка воспроизведения компакт-диска; Использование функций озаглавливания дисков; Ввод названия диска
- 16 Проигрыватель Малти КД
- 17 Просмотр компакт-дисков и фрагментов; Использование списка воспроизведения ITS
- 19 Использование функций CD TEXT; Отображение названий дисков CD TEXT
- 20 Обзор функций настройки звучания; Использование функции настройки баланса
- 21 Использование эквалайзера; Вызов кривых эквализации из памяти; Настройка звучания
- 22 Настройка тонкомпенсации; Настройка уровней источника сигнала
- 23 Включение/Выключение Автоматического Поиска PI; Начальные настройки
- 24 Использование источника сигнала AUX; Выбор устройства AUX в качестве источника сигнала; Прочие функции
- 25 Проигрыватель компакт-дисков и забота о нем; Дополнительная информация
- 26 Технические характеристики
Характеристики
Остались вопросы?Не нашли свой ответ в руководстве или возникли другие проблемы? Задайте свой вопрос в форме ниже с подробным описанием вашей ситуации, чтобы другие люди и специалисты смогли дать на него ответ. Если вы знаете как решить проблему другого человека, пожалуйста, подскажите ему :)