Магнитолы Kenwood Z638 - инструкция пользователя по применению, эксплуатации и установке на русском языке. Мы надеемся, она поможет вам решить возникшие у вас вопросы при эксплуатации техники.
Если остались вопросы, задайте их в комментариях после инструкции.
"Загружаем инструкцию", означает, что нужно подождать пока файл загрузится и можно будет его читать онлайн. Некоторые инструкции очень большие и время их появления зависит от вашей скорости интернета.

Îñíîâíûå ôóíêöèè
3 0
1 1
Åñëè â êà÷åñòâå èñòî÷íèêà çâó÷àíèÿ
âûáðàí âíåøíèé âõîä AUX
Íèæíÿÿ ÷àñòü äèñïëåÿ
È í ô î ð ì à ö è ÿ
Ä è ñ ï ë å é
Àíàëèçàòîð ñïåêòðà
è ãðàôèêà
S/ANA+GRAPHIC
Àíàëèçàòîð ñïåêòðà è ÷àñû S/ANA+CLOCK
Àíàëèçàòîð ñïåêòðà
S/ANA
Äàòà
DATE
×àñû è ãðàôèêà
CLOCK+GRAPHIC
ÇÀÌÅ×ÀÍÈÅ
- Íàçâàíèå âíåøíåãî âõîäà âñåãäà îòîáðàæàåò-
ñÿ òîëüêî â âåðõíåé ÷àñòè äèñïëåÿ.
Ëèöåâàÿ ïàíåëü
ïðåäîòâðàùåíèÿ êðàæè
Ëèöåâàÿ ïàíåëü CD-ðåñèâåðà ìîæåò áûòü ñíÿ-
òà, ÷òî ïîçâîëèò Âàì ïðåäîòâðàòèòü êðàæó CD-
ðåñèâåðà.
Ñíÿòèå ëèöåâîé ïàíåëè:
1 Íàæìèòå êíîïêó îòêðûâàíèÿ ëèöåâîé ïàíåëè.
Îòêèíüòå ëèöåâóþ ïàíåëü âíèç.
2 Âçÿâøèñü çà ëèöåâóþ ïàíåëü ñ ëåâîé ñòîðîíû,
ïîòÿíèòå ïàíåëü íà ñåáÿ è ñíèìèòå åå.
Ç À Ì Å × À Í È ß
- Ëèöåâàÿ ïàíåëü ÿâëÿåòñÿ ïðåöèçèîííîé (âû-
ñîêîòî÷íîé) ÷àñòüþ îáîðóäîâàíèÿ è ìîæåò ïî-
ñòðàäàòü îò óäàðîâ è ñîòðÿñåíèé. Ïîýòîìó ïîñëå
ñíÿòèÿ ëèöåâîé ïàíåëè õðàíèòå åå â ñïåöèàëüíî
ïðåäíàçíà÷åííîì äëÿ íåå ôóòëÿðå.
- Íå ñëåäóåò îñòàâëÿòü ëèöåâóþ ïàíåëü èëè åå
ôóòëÿð â æàðêèõ èëè âëàæíûõ ìåñòàõ èëè ìåñ-
òàõ, ïîäâåðãàþùèõñÿ âîçäåéñòâèþ ïðÿìûõ ñîë-
íå÷íûõ ëó÷åé. Òàêæå èçáåãàéòå ñèëüíî çàïûëåí-
íûõ ìåñò è ìåñò, ãäå íà àïïàðàò ìîãóò ïîïàñòü
áðûçãè âîäû.
Óñòàíîâêà ëèöåâîé ïàíåëè:
1 Ñîâìåñòèòå âûñòóï íà CD-ðåñèâåðå ñ ïàçîì
íà ëèöåâîé ïàíåëè.
2 Íàæìèòå íà ëèöåâóþ ïàíåëü äî ùåë÷êà. Ëèöå-
âàÿ ïàíåëü áóäåò çàôèêñèðîâàíà íà ìåñòå, ïî-
çâîëÿÿ Âàì èñïîëüçîâàòü CD-ðåñèâåð.
Óñòàíîâêà íàçâàíèÿ
âíåøíåãî âõîäà
Âû ìîæåòå âûáðàòü íàçâàíèå, êîòîðîå áóäåò
îòîáðàæàòüñÿ íà äèñïëåå ïðè âûáîðå âíåøíåãî
âõîäà.
1 Âûáåðèòå âíåøíèé âõîä
Íàæàòèåì íà êíîïêó [SRC] îòîáðàçèòå íà äèñ-
ïëåå èíäèêàòîð AUX.
2 Ïåðåêëþ÷èòåñü â ðåæèì
ââîäà íàçâàíèÿ âíåøíåãî âõîäà
Íàæìèòå êíîïêó [NAME.S] íà 3 ñåêóíäû.
Òåêóùåå íàçâàíèå âõîäà AUX áóäåò ìèãàòü.
3 Âûáåðèòå íàçâàíèå âíåøíåãî âõîäà
Íàæèìàéòå êíîïêó [I<<] èëè [>>I].
Êàæäîå íàæàòèå íà êíîïêó ïðèâîäèò ê ïåðåêëþ-
÷åíèþ ìåæäó íàçâàíèÿìè â ñëåäóþùåì ïîðÿä-
êå: AUX - TV - VCP - GAME - PORTABLE - DVD.
4 Âûéäèòå èç ðåæèìà
ââîäà íàçâàíèÿ âíåøíåãî âõîäà
Íàæìèòå êíîïêó [DISP].
ÇÀÌÅ×ÀÍÈÅ:
Åñëè Âû ïðåêðàòèòå âûïîëíå-
íèå ïðîöåäóðû íà 10 ñåêóíä, áóäåò âûáðàíî
òåêóùåå íàçâàíèå âíåøíåãî âõîäà è ðåæèì ââî-
äà íàçâàíèÿ áóäåò àâòîìàòè÷åñêè çàêðûò.
Òàáëèöà ôóíêöèé ðàçúåìà
Íîìåðà øòûðåé
Öâåò
Ôóíêöèè
ðàçúåìîâ ISO
êàáåëÿ
Ðàçúåì äëÿ âíåøíåãî ïèòàíèÿ
À-4
Æåëòûé
Àêêóìóëÿòîð
À-5
Ñèíèé/áåëûé
Óïðàâëåíèå ïèòàíèåì
À-6
Îðàíæåâûé/áåëûé
Äèììåð
À-7
Êðàñíûé
Çàæèãàíèå (ÀÑÑ)
À-8
×åðíûé
"Çåìëÿ"
Íîìåðà øòûðåé
Öâåò
Ôóíêöèè
ðàçúåìîâ ISO
êàáåëÿ
Ðàçúåì äëÿ àêóñòè÷åñêèõ ñèñòåì
Â-1
Ôèîëåòîâûé
Çàäíèé ïðàâûé (+)
Â-2
Ôèîëåòîâûé/×åðíûé
Çàäíèé ïðàâûé (-)
Â-3
Ñåðûé
Ïåðåäíèé ïðàâûé (+)
Â-4
Ñåðûé/×åðíûé
Ïåðåäíèé ïðàâûé (-)
Â-5
Áåëûé
Ïåðåäíèé ëåâûé (+)
Â-6
Áåëûé/×åðíûé
Ïåðåäíèé ëåâûé (-)
Â-7
Çåëåíûé
Çàäíèé ëåâûé (+)
Â-8
Çåëåíûé/×åðíûé
Çàäíèé ëåâûé (-)
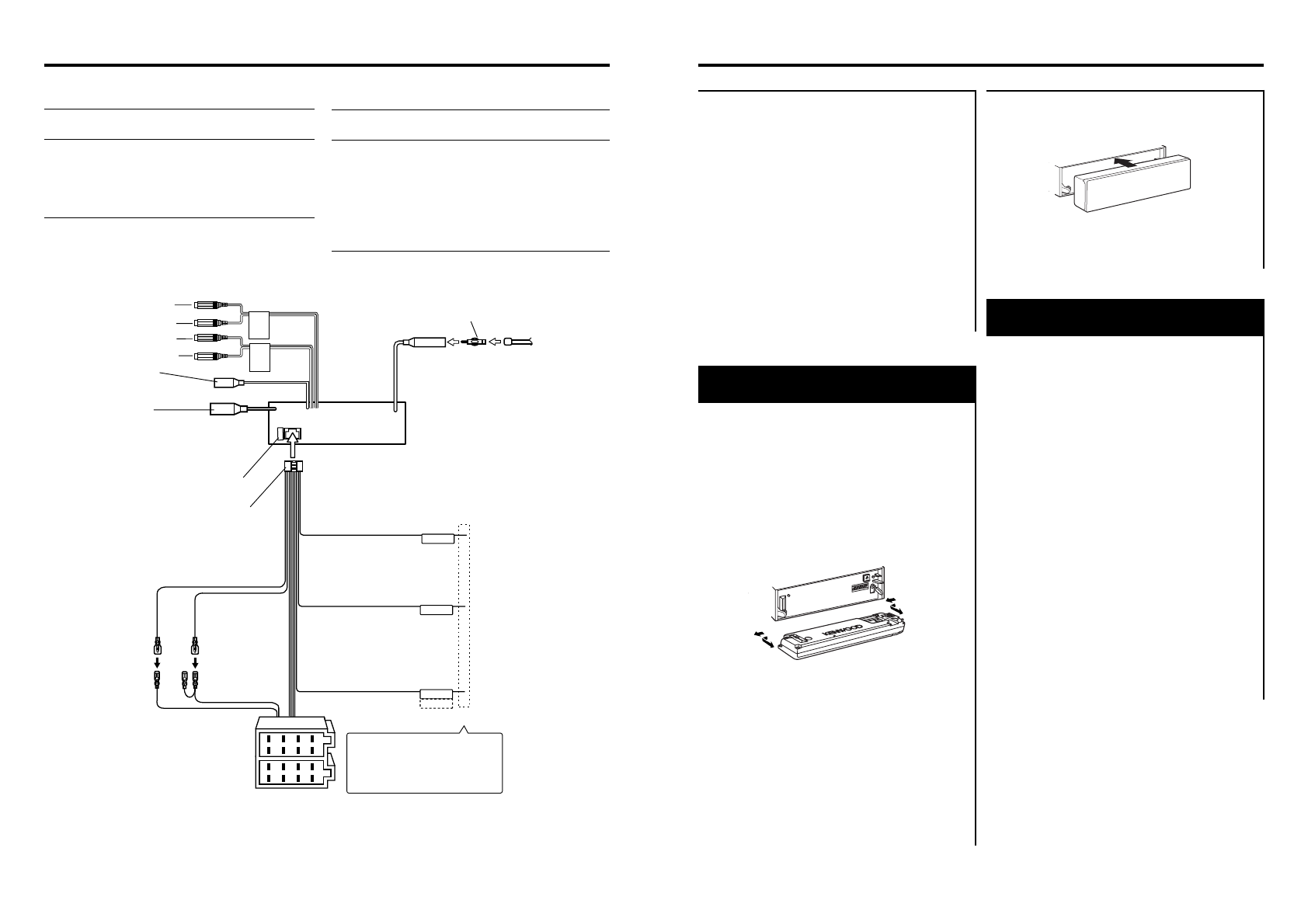
Ïîäñîåäèíåíèå êàáåëåé ê ãíåçäàì äëÿ ïîäêëþ÷åíèÿ
Ïîäêëþ÷åíèå êàáåëåé ê ñîåäèíèòåëüíûì ãíåçäàì
TEL MUTE
EXT.CONT.
P.CONT
ANT.CONT.
1
2
3
4
5
6
7
8
1
2
3
4
5
6
7
8
REAR
FRONT
Âûõîä ïðàâîãî òûëîâîãî
êàíàëà (êðàñíûé)
Âûõîä ëåâîãî òûëîâîãî êàíàëà
(áåëûé)
Âûõîä ïðàâîãî ôðîíòàëüíîãî
êàíàëà (êðàñíûé)
Âûõîä ëåâîãî ôðîíòàëüíîãî
êàíàëà (áåëûé)
Ê â í å ø í å ì ó ä è ñ ï ë å þ /
ïóëüòó ÄÓ íà ðóëå
Ê äèñêîâîìó ÷åéíäæåðó/
óïðàâëÿþùåìó âõîäó DAB
K E N W O O D / K P A - S D 1 0 0 /
KPA-HD100/KPA-SS100
ÇÀÌÅ×ÀÍÈÅ:
×òîáû ïîäêëþ÷èòü ýòè êàáåëè,
îáðàòèòåñü ê ñîîòâåòñòâóþùèì èíñòðóêöèÿì
ïî ýêñïëóàòàöèè.
Ïåðåõîäíèê äëÿ êàáåëåé àíòåííû
(ISO-JASO) (ïðèíàäëåæíîñòü 3)
Âõîä àíòåííû FM/AM
Àíòåííûé êàáåëü
(ISO)
Ïðåäîõðàíèòåëü (10À)
Æãóò ïðîâîäîâ (ïðèíàäëåæíîñòü 1)
Ïðîâîä àêêóìóëÿòîðà (æåëòûé)
Ïðîâîä çàæèãàíèÿ
(êðàñíûé)
Êîíòàêò À-7
(êðàñíûé)
Êîíòàêò À-4 (æåëòûé)
Ðàçúåì À
Ðàçúåì Â
Ïðîâîä óïðàâëåíèÿ âíåøíèì óñè-
ëèòåëåì (ðîçîâûé/÷åðíûé)
Êàáåëü ïðèãëóøåíèÿ çâóêà ïðè ïî-
ñòóïëåíèè òåëåôîííîãî çâîíêà TEL
(êîðè÷íåâûé)
Óïðàâëåíèå ïèòàíèåì/óïðàâëÿþ-
ùèé êàáåëü ïðèâîäà àíòåííû (ñè-
íèé/áåëûé)
Ê EXT.AMP.CONT âõîäó óñèëèòå-
ëÿ, èìåþùåãî ôóíêöèè âíåøíåãî
óïðàâëåíèÿ
Ïîäñîåäèíèòå ê çàçåìëåííîìó
âûâîäó, êîãäà çàçâîíèò òåëåôîí
èëè âî âðåìÿ ðàçãîâîðà.
ÇÀÌÅ×ÀÍÈÅ:
Îñîáåííîñòè ïîä-
êëþ÷åíèÿ íàâèãàöèîííîé ñèñòå-
ìû KENWOOD èçëîæåíû â èíñò-
ðóêöèè ïî åå ýêñïëóàòàöèè.
Ïîäñîåäèíèòå èëè ê âûâîäó óï-
ðàâëåíèÿ ïèòàíèåì, ïîëüçóÿñü
óñèëèòåëåì ïèòàíèÿ, êîòîðûé
âõîäèò â êîìïëåêò ïîñòàâêè, èëè
ê âûâîäó óïðàâëåíèÿ àíòåííîé â
àâòîìîáèëå.
Åñëè Âû íå ïîäêëþ÷àåòå ýòîò ïðî-
âîä, óáåäèòåñü â òîì, ÷òî îí íàõî-
äèòñÿ âíóòðè êîíòàêòíîãî ñòîëáè-
êà.












