Котел Electrolux Basic Duo 30Fi - инструкция пользователя по применению, эксплуатации и установке на русском языке. Мы надеемся, она поможет вам решить возникшие у вас вопросы при эксплуатации техники.
Если остались вопросы, задайте их в комментариях после инструкции.
"Загружаем инструкцию", означает, что нужно подождать пока файл загрузится и можно будет его читать онлайн. Некоторые инструкции очень большие и время их появления зависит от вашей скорости интернета.

20
electrolux
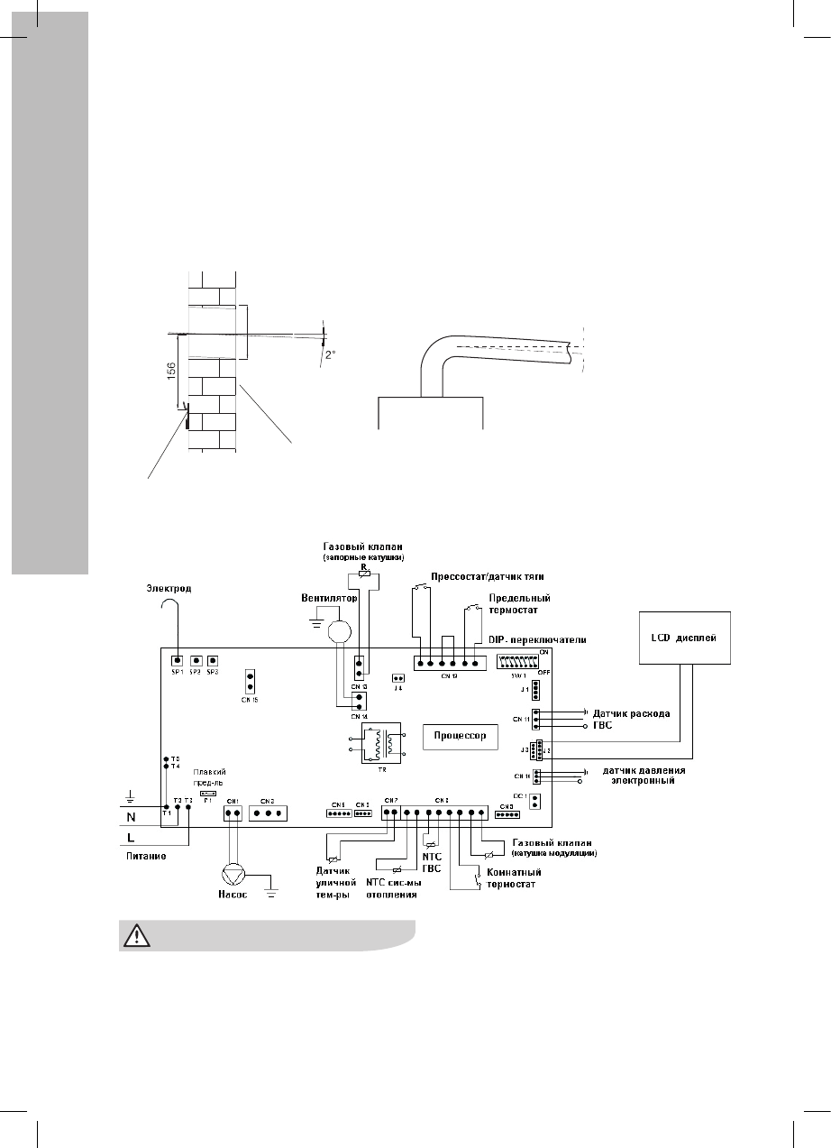
Установка коаксиального
дымохода
Просверлите в стене отверстие диаметром
105 мм.
Отверстие должно иметь угол наклона
2-5 градусов по направлению к земле.
Если отверстие расположено на боковой
Монтажная планка котла
Наружная сторона здания
105
2° - 5°
стене, необходимо с помощью уровня
определить место для отверстия в стене.
Принципиальная схема электронной платы управления
Внимание! На плате управления исполь-
зуется принцип кодирования при помощи
DIP-переключателей (SW1). Для коррект-
ной работы котла важно, что бы положе-
ния DIP-переключателей соответствовали
модификации котла.
Содержание
- 3 газовые котлы; Внутренняя структура котла
- 4 Циркуляционный насос; GCB 24 Basic Duo Fi
- 5 Показатель; Технические характеристики
- 7 Панель управления; Пояснение к ЖК-дисплею
- 8 Подключение газа; Заполнение системы отопления; Включение котла и его работа; Проверка котла перед первым включением
- 9 ОN; Начало использования; Режима горячего водоснабжения
- 10 Настройка программатора котла
- 11 Погодозависимое управление котлом; Выключение; Выключение котла на долгое время
- 12 Е2 – перегрев теплоносителя; Температура теплоносителя более 100; Е3 – ошибка в системе дымоудаления; • Если в помещении, где установлен котел
- 13 Общие неисправности и решения; Hеисправность
- 14 Техническое обслуживание; Распаковка
- 15 Проверка и принятие; Размеры; Требования к воде, используемой в качестве; Присоединение гидравлических систем
- 16 Условия установки; Крепление панели для установки; Подсоединение газа
- 17 Присоединение к дымоходу; Концентрическая система «труба в трубе»
- 18 Расположение терминала
- 19 Система полностью раздельных труб; LO
- 20 Принципиальная схема электронной платы управления
- 21 Описание DIP-переключателей
- 23 Этикетка котла; Год; Утилизация; Сертификат соответствия:
- 24 Га ран тий ный та лон












