Кондиционеры Daikin EKCBX-BBV3 - инструкция пользователя по применению, эксплуатации и установке на русском языке. Мы надеемся, она поможет вам решить возникшие у вас вопросы при эксплуатации техники.
Если остались вопросы, задайте их в комментариях после инструкции.
"Загружаем инструкцию", означает, что нужно подождать пока файл загрузится и можно будет его читать онлайн. Некоторые инструкции очень большие и время их появления зависит от вашей скорости интернета.

Installation manual
8
EKCBX/H008BBV3
Unit for air to water heat pump system
4PW66983-1C – 08.2011
8.2.
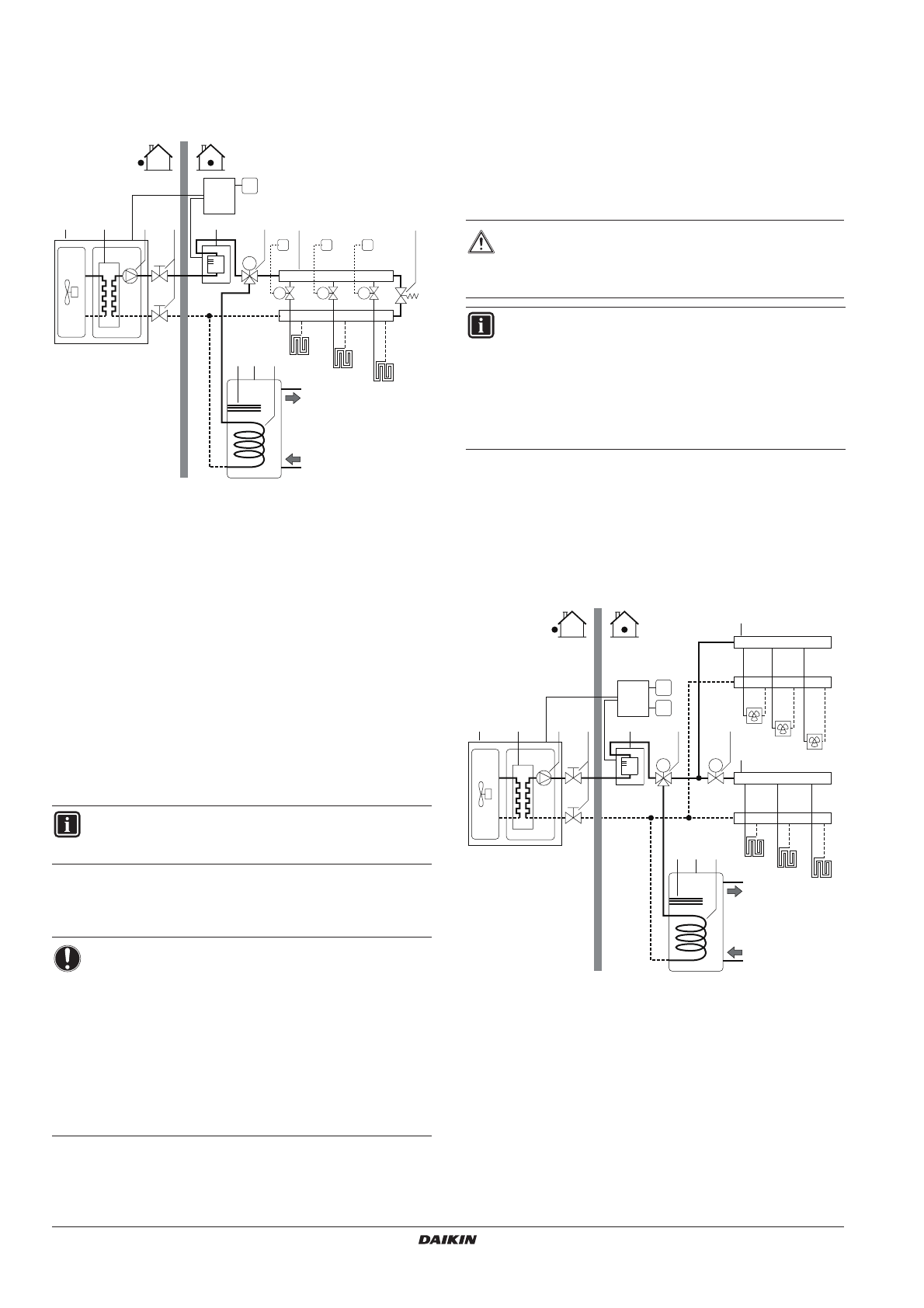
Application 2
Space heating only application without room thermostat connected to
the unit. The temperature in each room is controlled by a valve on
each water circuit. Domestic hot water is provided through the
domestic hot water tank which is connected to the unit.
1
Outdoor unit
2
Heat exchanger
3
Pump
4
Shut-off valve
5
Heater kit (optional)
6
Collector (field supply)
7
Motorised 3-way valve (optional)
8
By-pass valve (field supply)
9
Booster heater
10
Heat exchanger coil
11
Domestic hot water tank (optional)
FHL1...3
Floor heating loop (field supply)
T1...3
Individual room thermostat (field supply)
M1..3
Individual motorised valve to control loop FHL1...3
(field supply)
C
Control box
I
User interface
Pump operation
With no thermostat connected to the unit (1), the pump (3) can be
configured to operate either as long as the unit is on, or until the
required water temperature is reached.
Space heating
The unit (1) will operate to achieve the target leaving water
temperature as set on the user interface.
Domestic water heating
When domestic water heating mode is enabled (either manually by
the user, or automatically through a schedule timer) the target
domestic hot water temperature will be achieved by a combination of
the heat exchanger coil and the electrical booster heater.
When the domestic hot water temperature is below the user
configured set point, the 3-way valve will be activated to heat the
domestic water by means of the heat pump. In case of large domestic
hot water demand or a high domestic hot water temperature setting,
the booster heater (9) can provide auxiliary heating.
8.3.
Application 3
Space heating and cooling application with a
room thermostat
suitable for heating/cooling changeover
connected to the unit.
Heating is provided through floor heating loops and fan coil units.
Cooling is provided through the fan coil units only.
Domestic hot water is provided through the domestic hot water tank
which is connected to the unit.
1
Outdoor unit
2
Heat exchanger
3
Pump
4
Shut-off valve
5
Heater kit (optional)
6
Collector (field supply)
7
Motorised 3-way valve (optional)
9
Booster heater
10
Heat exchanger coil
11
Domestic hot water tank
12
Motorised 2-way valve (field supply)
FCU1...3
Fan coil unit (field supply)
FHL1...3
Floor heating loop (field supply)
C
Control box
T
Room thermostat with heating/cooling switch (optional)
I
User interface
INFORMATION
Details on pump configuration can be found under
"12.3. Pump operation configuration" on page 22
NOTICE
When circulation in each space heating loop (FHL1..3) is
controlled by remotely controlled valves (M1..3), it is
important to provide a by-pass valve (8) to avoid the flow
switch safety device from being activated.
The by-pass valve should be selected as such that at all
time the minimum water flow as mentioned in the chapter
"Piping connection work" in the EBHQ outdoor unit
installation manual
is guaranteed.
It is recommended to select a pressure difference
controlled by-pass valve.
FHL1
FHL2
FHL3
6
8
M
M1
T1
M2
T2
M3
T3
7
10
9 11
I
C
4
3
2
5
1
CAUTION
It is possible to connect either a 2-wire or a 3-wire 3-way
valve (7). Make sure to fit the 3-way valve correctly. For
more details, refer to
"Wiring the 3-way valve" on page 19
INFORMATION
The unit can be configured so that at low outdoor
temperatures the domestic water is exclusively heated by
the booster heater. This assures that the full capacity of the
heat pump is available for space heating.
Details on domestic hot water tank configuration for low
outdoor temperatures can be found under
, field settings [5-02] to [5-04].
FHL1
FHL2
FHL3
12
10
9 11
M
FCU1
FCU2
FCU3
6
6
T
M
7
I
C
4
3
2
5
1