Страница 3 - отличаться от этой инструкции.
3 Предисловие Пожалуйста, прочитайте эту инструкцию и убедитесь в понимании всей инструкции относительно обращения, проверьте полную комплектацию до применения. Отказ следовать этой инструкции может вызвать серьезные несчастные случаи. Предупреждение Предупреждение о возможности тяжелого увечья или ...
Страница 4 - ошибок; Номер двигателя указан в данном месте.; Покупка запасных частей и контакт при возникновении ошибок:
4 Информация о маркировке, покупке запасных частей и контакте при возникновении ошибок Маркировка машины Не удаляйте наклейки без надлежащих причин. Номер двигателя указан в данном месте. Покупка запасных частей и контакт при возникновении ошибок: Если пользователь намеревается купить определенные з...
Страница 5 - Предупреждения наклеек; Безопасность; Маркировка, предупреждающая о безопасности; Указывает на потенциальный риск. Если никакие меры не приняты к; Внимание; Работа под наблюдением]
5 Предупреждения наклеек 1. Безопасность Предупреждение! Пожалуйста, читайте и соблюдайте все меры безопасности и предосторожности. Отказ от несоблюдения правил эксплуатации, и неправильная работа генератора может привести к серьезной ране даже смерти. 1.1 Маркировка, предупреждающая о безопасности ...
Страница 6 - Предупреждения; Пожалуйста, носите надлежащую одежду и устройства безопасности.
6 1.2 Предупреждения Только профессиональному техническому персоналу с необходимыми навыками разрешают управлять этим генератором. Иначе, возможны случайная рана или электрический шок. Не устанавливайте машину в состоянии усталости, при приеме алкогольных напитков или определенного лекарства. Не...
Страница 11 - Предупреждения наклеек.; Маркировка
11 1.3 Предупреждения наклеек. Несколько предупреждений отмечены на генераторе для обеспечения безопасности. Сохраняйте идентификацию чистой. Предотвратите их загрязнение или повреждения. В случае загрязнения или повреждения, замените новыми. 1) Маркировка N п/п Значение 1 Обратите внимание на выхло...
Страница 14 - Эксплуатация генератора; Этот механизм применим для выработки электричества.
14 i. Обратите внимание на обработку аккумуляторной батареи Операции с кабелем могут вызвать электрический шок. Читайте введение и действуйте правильно Не сверлите и не демонтируйте машину, может возникнуть огонь j. Внимание для внутренней проверки механизмов Проверьте генератор после того, как ме...
Страница 15 - Технические параметры
15 2.2 Технические параметры KDE15SS3/KDA15SS3/KDA15 SSO3 KDE20SS3/KDA20SS3/KDA20 SSO3 50Hz 60 Hz 50Hz 60 Hz Генер ато р Максимальная мощность кВА 13,8 16,5 18,7 22 кВт 11 13,2 15 17,6 Номинальная мощность кВА 12,5 15,0 17,0 20,0 кВт 10,0 12,0 13,6 16,0 Напряжение В 230/400 240/416 230/400 240/416 С...
Страница 18 - Схема электростанции
18 2.4 Схема электростанции 1. Панель управления 2. Топливный бак 3. Насос подачи топлива (только для встроенного топливного бака) 4. Топливный фильтр 5. Воздушный фильтр 6. Выхлопная труба 7. Защита радиатора 8. Радиатор 9. Ремень вентилятора 10. Глушитель 11. Расширительный бачок 12. Сливное отвер...
Страница 21 - ВЫКЛ; выключены; ВКЛ; Эта позиция сохраняется при работе генератора; СТАРТ; выработанной генератором
21 ВЫКЛ Показывает, что пусковой ключ вынут и двигатель останавливается. Все лампы-индикаторы выключены . ВКЛ Эта позиция сохраняется при работе генератора СТАРТ Показывает начало работы двигателя. Если ключ повернут в это положение, генератор прогрет свечи накаливания и начнет запуск. Если оператор...
Страница 22 - Регулятор напряжения; MAX
22 3. Регулятор напряжения Используется для регулирования выходного напряжения. При повороте его вправо напряжение возрастает, при повороте влево – падает. Регулирование напряжения колеблется в известных пределах. 50Hz(V) MAX 250 ± 2 260+2 MIN 200+2 210+2 4. Пробки (1) Схема предварительного нагрева...
Страница 24 - Подключение нагрузочного оборудования
24 Лампы дневного света , флуорисцентные лампы. X2 X1.5 флуорисцентные лампы 40W флуорисцентная лампа 80VA (W) 60VA (W) Оборудование с приводом от электродвигателя X3~5 X2 Холодильник 150W 450-750VA (W) 300VA Вентилятор 3.2. Подбор трехфазного кабеля Пожалуйста, подбирайте кабель подходящего диаметр...
Страница 28 - . Транспортировка и двухслойное хранение; непоправимые ошибки, такие как повреждение вентилятора.
28 Припаяйте удлинитель или используйте кабельную муфту. Тем временем защитите соединяемые части изолирующей лентой. Место соединения должно быть на земле. Нельзя использовать для заземления ту же линию, что и для телефона. Нельзя использовать для заземления ту же линию, что и для другого оборудован...
Страница 31 - Масло; Масло SAE15W-40 и 10W-30 могут использоваться в течение года
31 Подберите тип топлива в соответствии со следующими условиями и в зависимости от температуры окружающей среды. Справочная информация Метод выбора >5°С используют летнее диз. топливо <5°С используют зимнее диз. топливо 2) Использование топлива а. Топливо с водой или посторонними примесями...
Страница 32 - Выбор смазочных материалов; Охлаждающая жидкость; используйте антифриз; . Использование исключительно пресной воды и
32 1) Выбор смазочных материалов Пожалуйста используйте, специальное смазочное вещество. Используйте дизельное моторное масло высокого класса 10W-30 и 15W-40. Избегайте попадания воды, пыли и других посторонних примесей в моторное масло при его хранении и использовании. Уделите особое внимание тому,...
Страница 34 - ) Рекомендуемое топливо; дизельное; ) Основные принципы системы труб
34 2) Сокращение электролита; 3) Ненормальная работа аккумуляторной батареи. Присоедините провода (+) полюса к кабелю заземления у (-) полюса когда оператор собирает контур аккумуляторной батареи. Неправильное соединение проводов может повредить двигатель . 6.3. Подготовка к запуску Выполните предст...
Страница 43 - Эксплуатация и проверка; крепежных болтов и гаек.
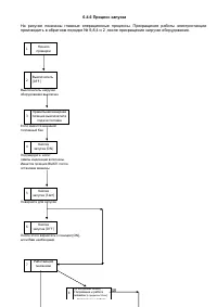
43 7. Эксплуатация и проверка 7.1. Проверка Пожалуйста, выполняйте периодические проверки. Старение и снижение характеристик появляются, если двигатель работает в течение долгого времени. Могут происходить несчастные случаи и повреждения, если нет проверок, технического обслуживания и ухода. Влечет ...
Страница 44 - функционирования генератора.
44 7.1.1. Перечень моментов затяжки болтов Закрепите болты и гайки в показанном модуле, если нет другой спецификации, в соответствии с моментом затяжки, перечисленным ниже в таблице Элемент Диаметр болта и шаг Момент затяжки [N. m (kgf.m)] Комментарий Шестнадцатеричный болт (7T) и гайка О бщ а я тем...
Страница 47 - е. Закройте боковую дверцу
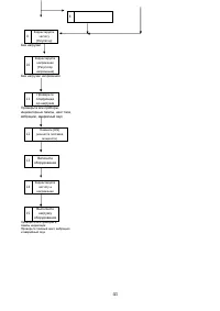
47 а. Откройте боковую дверцу б. Проверьте натяжение ремня. Надавите на середину ремня, чтобы оценить упругость. Ремень вентилятора Натяжка ремня вентилятора Надлежащая гибкость в. Расслабьте анкерные болты генератора на переменном токе, чтобы отрегулировать натяжение. Затем выдвинете генератор до т...
Страница 60 - Измененный табличный коэффициент, уровня мощности; когда относительная влажность 80%, измененный коэффициент
60 10 . ПРИЛОЖЕНИЕ Измененный табличный коэффициент, уровня мощности Условия состояния генератора: Высота: 0м Окружающая температура воздуха: 25°С Относительная влажность: 30% Окружающий измененный коэффициент: C (Относительная влажность 30 %) Высота, (м) Окружающая температура, (°С) 1 0.98 0.96 0.9...