Kipor KDE30E3 - Инструкция по эксплуатации

Kipor KDE30E3

Генератор Kipor KDE30E3 - инструкция пользователя по применению, эксплуатации и установке на русском языке. Мы надеемся, она поможет вам решить возникшие у вас вопросы при эксплуатации техники.

Если остались дополнительные вопросы — свяжитесь с нами через контактную форму.

1 Страница 1
2 Страница 2
3 Страница 3
4 Страница 4
5 Страница 5
6 Страница 6
7 Страница 7
8 Страница 8
9 Страница 9
10 Страница 10
11 Страница 11
12 Страница 12
13 Страница 13
14 Страница 14
15 Страница 15
16 Страница 16
17 Страница 17
18 Страница 18
19 Страница 19
20 Страница 20
21 Страница 21
22 Страница 22
23 Страница 23
24 Страница 24
25 Страница 25
26 Страница 26
27 Страница 27
28 Страница 28
29 Страница 29
30 Страница 30
31 Страница 31
32 Страница 32
33 Страница 33
34 Страница 34
35 Страница 35
36 Страница 36
37 Страница 37
38 Страница 38
39 Страница 39
40 Страница 40
41 Страница 41
42 Страница 42
43 Страница 43
44 Страница 44
45 Страница 45
46 Страница 46
47 Страница 47
48 Страница 48
49 Страница 49
50 Страница 50
51 Страница 51
52 Страница 52
53 Страница 53
54 Страница 54
55 Страница 55
56 Страница 56
57 Страница 57
58 Страница 58
59 Страница 59
60 Страница 60
61 Страница 61
62 Страница 62
Страница: / 62

Содержание:

  • Страница 3 – отличаться от этой инструкции.
  • Страница 4 – ошибок; Номер двигателя указан в данном месте.; Покупка запасных частей и контакт при возникновении ошибок:
  • Страница 5 – Предупреждения наклеек; Безопасность; Маркировка, предупреждающая о безопасности; Указывает на потенциальный риск. Если никакие меры не приняты к; Внимание; Работа под наблюдением]
  • Страница 6 – Предупреждения; Пожалуйста, носите надлежащую одежду и устройства безопасности.
  • Страница 11 – Предупреждения наклеек.; Маркировка
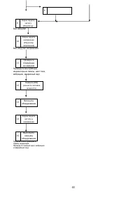
  • Страница 14 – Эксплуатация генератора; Этот механизм применим для выработки электричества.
  • Страница 15 – Технические параметры
  • Страница 18 – Схема электростанции
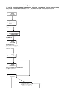
  • Страница 21 – ВЫКЛ; выключены; ВКЛ; Эта позиция сохраняется при работе генератора; СТАРТ; выработанной генератором
  • Страница 22 – Регулятор напряжения; MAX
  • Страница 24 – Подключение нагрузочного оборудования
  • Страница 28 – . Транспортировка и двухслойное хранение; непоправимые ошибки, такие как повреждение вентилятора.
  • Страница 31 – Масло; Масло SAE15W-40 и 10W-30 могут использоваться в течение года
  • Страница 32 – Выбор смазочных материалов; Охлаждающая жидкость; используйте антифриз; . Использование исключительно пресной воды и
  • Страница 34 – ) Рекомендуемое топливо; дизельное; ) Основные принципы системы труб
  • Страница 43 – Эксплуатация и проверка; крепежных болтов и гаек.
  • Страница 44 – функционирования генератора.
  • Страница 47 – е. Закройте боковую дверцу
  • Страница 60 – Измененный табличный коэффициент, уровня мощности; когда относительная влажность 80%, измененный коэффициент
Загрузка инструкции

ДИЗЕЛ

Ь

НЫЕ ЭЛЕКТРОСТАНЦИИ

трехфазные:

KDE13SS3
KDE20SS3
KDE30SS3
KDE35SS3
KDE45SS3
KDE60SS3
KDE75SS3
KDE100SS3
KDE13E3
KDE20E3
KDE30E3
KDE35E3
KDE45E3
KDE60E3
KDE75E3
KDE100E3
KDE115

Е3

однофазные:

KDE11SS
KDE16SS
KDE25SS
KDE30SS
KDE35SS

"Загрузка инструкции" означает, что нужно подождать пока файл загрузится и можно будет его читать онлайн. Некоторые инструкции очень большие и время их появления зависит от вашей скорости интернета.

Краткое содержание

Страница 3 - отличаться от этой инструкции.

3 Предисловие Пожалуйста, прочитайте эту инструкцию и убедитесь в понимании всей инструкции относительно обращения, проверьте полную комплектацию до применения. Отказ следовать этой инструкции может вызвать серьезные несчастные случаи. Предупреждение Предупреждение о возможности тяжелого увечья или ...

Страница 4 - ошибок; Номер двигателя указан в данном месте.; Покупка запасных частей и контакт при возникновении ошибок:

4 Информация о маркировке, покупке запасных частей и контакте при возникновении ошибок Маркировка машины Не удаляйте наклейки без надлежащих причин. Номер двигателя указан в данном месте. Покупка запасных частей и контакт при возникновении ошибок: Если пользователь намеревается купить определенные з...

Страница 5 - Предупреждения наклеек; Безопасность; Маркировка, предупреждающая о безопасности; Указывает на потенциальный риск. Если никакие меры не приняты к; Внимание; Работа под наблюдением]

5 Предупреждения наклеек 1. Безопасность Предупреждение! Пожалуйста, читайте и соблюдайте все меры безопасности и предосторожности. Отказ от несоблюдения правил эксплуатации, и неправильная работа генератора может привести к серьезной ране даже смерти. 1.1 Маркировка, предупреждающая о безопасности ...

Характеристики

Другие модели - Генераторы Kipor

Все генераторы Kipor