Inforce DH 15 D - Инструкция по эксплуатации

Inforce DH 15 D

Обогреватель Inforce DH 15 D - инструкция пользователя по применению, эксплуатации и установке на русском языке. Мы надеемся, она поможет вам решить возникшие у вас вопросы при эксплуатации техники.

Если остались дополнительные вопросы — свяжитесь с нами через контактную форму.

1 Страница 1
2 Страница 2
3 Страница 3
4 Страница 4
5 Страница 5
6 Страница 6
7 Страница 7
8 Страница 8
9 Страница 9
10 Страница 10
11 Страница 11
12 Страница 12
13 Страница 13
14 Страница 14
15 Страница 15
16 Страница 16
17 Страница 17
18 Страница 18
19 Страница 19
20 Страница 20
Страница: / 20

Содержание:

  • Страница 3 – спечивается его правильной эксплуатацией.
  • Страница 4 – Описание и работа дизельного теплогенератора; Назначение теплогенератора; Таблица 1. Основные параметры дизельных теплогенераторов
  • Страница 5 – Указания по технике безопасности
  • Страница 6 – Эксплуатация теплогенератора; Подготовка к эксплуатации
  • Страница 7 – Техническое обслуживание; Каждые 500 часов эксплуатации заменяйте топливный фильтр.
  • Страница 9 – Возможные неисправности и методы их устранения; Возможные неисправности приведены в таблицах 2 и 3.
  • Страница 10 – Таблица 3
  • Страница 11 – тии исчисляется со дня выпуска теплогенератора.
  • Страница 12 – рийный номер изделия.
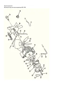
  • Страница 14 – Перечень деталей дизельного теплогенератора DH-15D
  • Страница 15 – Условные обозначения; Упаковочный лист для DH-15D
  • Страница 17 – Свидетельство о приемке
Загрузка инструкции

Теплогенератор дизельный
горячего воздуха прямого нагрева

Модель

DH-15D

www.inforce.ru

Руководство
по эксплуатации

"Загрузка инструкции" означает, что нужно подождать пока файл загрузится и можно будет его читать онлайн. Некоторые инструкции очень большие и время их появления зависит от вашей скорости интернета.

Краткое содержание

Страница 3 - спечивается его правильной эксплуатацией.

Данный дизельный генератор горячего воздуха предназначен только для промышленного использования. Предупреждение: при несоблюдении инструкций по безопасности и ин- струкций по эксплуатации данного оборудования фирма-производитель сни-мает с себя ответственность за несчастные случаи и повреждения, нан...

Страница 4 - Описание и работа дизельного теплогенератора; Назначение теплогенератора; Таблица 1. Основные параметры дизельных теплогенераторов

1. Описание и работа дизельного теплогенератора 1.1 Назначение теплогенератора Дизельные теплогенераторы DH-15D – это серия переносных теплогенераторов пря- мого горения, предназначенных для безопасного, надежного и эффективного обогрева помещений при четком выполнении правил эксплуатации и техничес...

Страница 5 - Указания по технике безопасности

2. Указания по технике безопасности 2.1 Внимательно прочитайте инструкции перед началом эксплуатации 2.2 Выясните, где находятся кнопки включения и выключения теплогенерато- ра. Ознакомьтесь со способами управления теплогенератором. 2.3 Следуйте инструкциям по техническому обслуживанию и таблице неи...

Характеристики

Другие модели - Обогреватели Inforce

Все обогреватели Inforce