Ferroli Atlas D KI 100 UNIT - Инструкция по эксплуатации

Ferroli Atlas D KI 100 UNIT

Котел Ferroli Atlas D KI 100 UNIT - инструкция пользователя по применению, эксплуатации и установке на русском языке. Мы надеемся, она поможет вам решить возникшие у вас вопросы при эксплуатации техники.

Если остались дополнительные вопросы — свяжитесь с нами через контактную форму.

1 Страница 1
2 Страница 2
3 Страница 3
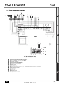
4 Страница 4
5 Страница 5
6 Страница 6
7 Страница 7
8 Страница 8
9 Страница 9
10 Страница 10
11 Страница 11
12 Страница 12
13 Страница 13
14 Страница 14
15 Страница 15
16 Страница 16
17 Страница 17
18 Страница 18
19 Страница 19
20 Страница 20
21 Страница 21
22 Страница 22
23 Страница 23
24 Страница 24
25 Страница 25
26 Страница 26
Страница: / 26

Содержание:

  • Страница 2 – Dante Ferroli
  • Страница 4 – Предисловие; Панель; Обозначения
  • Страница 5 – Включение
  • Страница 6 – Выключение
  • Страница 7 – Регулировки
  • Страница 11 – Установка
  • Страница 13 – Подключение
  • Страница 16 – Таблица; m h; PV
  • Страница 18 – Перед; VE
  • Страница 21 – Диагностика
  • Страница 22 – Размеры
  • Страница 23 – Потери
Загрузка инструкции

3540I690

cod. 3

540

I69

0 —

02/

20

08

(R

ev. 0

0)

ATLAS D Ki 100 UNIT

INSTRUCTIONS FOR USE, INSTALLATION AND MAINTENANCE

NÁVOD K OBSLUZE, INSTALACI A ÚDRŽB

Ě

VEJLEDNING I BRUG, INSTALLATION OG VEDLIGEHOLDELSE

BRUKS-, INSTALLASJONS- OG VEDLIKEHOLDSVEILEDNING

INSTRUKCJA UZYCIA, INSTALACJI I KONSERWACJI

РУКОВОДСТВО

ПО

ЭКСПЛУАТАЦИИ

,

МОНТАЖУ

И

ТЕХОБСЛУЖИВАНИЮ

ІНСТРУКЦІЯ

З

ЕКСПЛУАТАЦІЇ

,

МОНТАЖУ

ТА

ОБСЛУГОВУВАННЯ

"Загрузка инструкции" означает, что нужно подождать пока файл загрузится и можно будет его читать онлайн. Некоторые инструкции очень большие и время их появления зависит от вашей скорости интернета.

Краткое содержание

Страница 2 - Dante Ferroli

ATLAS D Ki 100 UNIT 122 RU B Декларация соответствия Изготовитель : FERROLI S.p.A., адрес : Via Ritonda 78/a 37047 San Bonifacio VR, заявляет , что настоящее изделие соответствует следующим директивам CEE: • Директива по К . П . Д . 92/42 • Директива по низкому напряжению 73/23 ( с изменениями , вне...

Страница 4 - Предисловие; Панель; Обозначения

ATLAS D Ki 100 UNIT 124 RU cod. 3540I690 - 02/2008 (Rev. 00) 1. Инструкции по эксплуатации 1.1 Предисловие Уважаемый покупатель , Благодарим Вас за то , что Вы выбрали котел FERROLI , имеющий самую современную конструкцию , выполненный по передовым технологиям и отличающийся высокой надежностью и ка...

Страница 5 - Включение

ATLAS D Ki 100 UNIT 125 RU cod. 3540I690 - 02/2008 (Rev. 00) Индикация во время работы котла системы отопления О поступлении команды на включение отопления ( от комнатного термостата или от пульта ДУ с таймером ) предупреждает мигание индикатора теплого воздуха , установленного на радиаторе ( дет . ...

Характеристики

Другие модели - Котлы Ferroli

Все котлы Ferroli