Страница 2 - Dante Ferroli; ATLAS D 30 F Ki UNIT
B Декларация соответствия Изготовитель : FERROLI S.p.A., адрес : Via Ritonda 78/a 37047 San Bonifacio VR, заявляет , что настоящее изделие соответствует следующим директивам CEE: • Директива по К . П . Д . 92/42 • Директива по низкому напряжению 73/23 ( с изменениями , внесенными директивой 93/68) •...
Страница 4 - Инструкции; Предисловие; Панель; Обозначения
ATLAS D 30 F Ki UNIT 139 RU cod. 3540L590 - 02/2008 (Rev. 00) 1. Инструкции по эксплуатации 1.1 Предисловие Уважаемый покупатель , Благодарим Вас за то , что Вы выбрали котел FERROLI , имеющий самую современную конструкцию , выполненный по передовым технологиям и отличающийся высокой надежностью и к...
Страница 5 - Включение
ATLAS D 30 F Ki UNIT 140 RU cod. 3540L590 - 02/2008 (Rev. 00) Индикация во время работы котла системы отопления О поступлении команды на включение отопления ( от комнатного термостата или от пульта ДУ с таймером ) предупреждает мигание индикатора теплого воздуха , установленного на радиаторе ( дет ....
Страница 6 - Выключение
ATLAS D 30 F Ki UNIT 141 RU cod. 3540L590 - 02/2008 (Rev. 00) Включение котла • Откройте отсечные клапаны топлива . • Включите электропитание аппарата . рис . 5 - Включение котла • В течение следующих 120 секунд на дисплее будет высвечиваться символ FH, обозначающий цикл спуска воздуха из системы от...
Страница 7 - Регулировки
ATLAS D 30 F Ki UNIT 142 RU cod. 3540L590 - 02/2008 (Rev. 00) 1.4 Регулировки Переключение режимов " Лето "/" Зима " Нажмите клавишу ( роз . 6 - рис . 1) в течение 1 секунды . рис . 8 На дисплее высвечивается символ " Лето " ( поз . 27 - рис . 1). При этом котел будет вырабат...
Страница 10 - Регулирование
ATLAS D 30 F Ki UNIT 145 RU cod. 3540L590 - 02/2008 (Rev. 00) Регулирование давления воды в системе отопления Давление подпитки при холодной системе , контролируемое по показанию водомера котла , должно составлять примерно 1,0 бар . При падении давления в системе ниже минимального предела , электрон...
Страница 11 - Установка
ATLAS D 30 F Ki UNIT 146 RU cod. 3540L590 - 02/2008 (Rev. 00) 2. Установка 2.1 Указания общего характера УСТАНОВКА И НАСТРОЙКА ГОРЕЛКИ ДОЛЖНА ОСУЩЕСТВЛЯТЬСЯ ТОЛЬКО СПЕЦИАЛИЗИРОВАННЫМ ПЕРСОНАЛОМ , ИМЕЮЩИМ ПРОВЕРЕННУЮ КВАЛИФИКАЦИЮ , ПРИ СОБЛЮДЕНИИ ПРИВЕДЕННЫХ В НАСТОЯЩЕМ ТЕХНИЧЕСКОМ РУКОВОДСТВЕ УКАЗАН...
Страница 12 - Подключение
ATLAS D 30 F Ki UNIT 147 RU cod. 3540L590 - 02/2008 (Rev. 00) 2.4 Подключение горелки к системе питания Горелка укомплектована гибкими шлангами и фильтром , необходимыми для подключения ее к системе подачи жидкого топлива . Пропустите гибкие шланги через отверстия в заденей стенке агрегата , затем у...
Страница 13 - Электрические
ATLAS D 30 F Ki UNIT 148 RU cod. 3540L590 - 02/2008 (Rev. 00) рис . 20 - Сифонная подача рис . 21 - Кольцевая подача 2.5 Электрические соединения Подключение к сети электропитания B Электрическая безопасность аппарата обеспечивается только при его правильном подключении к контуру заземления , отвеча...
Страница 14 - Воздуховоды
ATLAS D 30 F Ki UNIT 149 RU cod. 3540L590 - 02/2008 (Rev. 00) При подключении регуляторов комнатной температуры с повременной программой управления или таймера , не следует запытывать их через размыкающие контакты . В зависимости от типа устройства питание должен подводиться напрямую от сети или от ...
Страница 16 - Присоединение
ATLAS D 30 F Ki UNIT 151 RU cod. 3540L590 - 02/2008 (Rev. 00) Присоединение с помощью раздельных труб рис . 25 - Примеры подсоединения с помощью раздельных труб ( = Воздух / = дымовые газы ) Для присоединения с помощью раздельных труб установите на агрегат соединительный элемент № 33301650. 1. Сними...
Страница 17 - Таблица
ATLAS D 30 F Ki UNIT 152 RU cod. 3540L590 - 02/2008 (Rev. 00) Таблица . 3 - Раздельные воздуховоды Таблица . 4 - Принадлежности Раздельные воздуховоды Максимально допустимая длина 70 м экв Потери в м экв . Приток воздуха Дымовые газы Вертикальный Горизонтальный диам . 80 мм ТРУБА 0,5 м с внешн ./ вн...
Страница 18 - Эксплуатация
ATLAS D 30 F Ki UNIT 153 RU cod. 3540L590 - 02/2008 (Rev. 00) 3. Эксплуатация и техническое обслуживание Любые работы по регулировке , переводу на другой вид газа , вводу в эксплуатацию и техническому обслуживанию , описанные в следующих параграфах , должны производиться только квалифицированными сп...
Страница 19 - m h
ATLAS D 30 F Ki UNIT 154 RU cod. 3540L590 - 02/2008 (Rev. 00) Таблица расходов жидкого топлива в соплах В таблица 6 показан расход жидкого топлива ( в кг / ч ) при разных значениях давления насоса и сопел . ПРИМЕЧАНИЕ . - Приведенные ниже значения носят ориентировочный характер ; на самом деле расхо...
Страница 21 - Ввод; Перед; VE
ATLAS D 30 F Ki UNIT 156 RU cod. 3540L590 - 02/2008 (Rev. 00) Положение электродов - дефлектора После установки сопла проверьте правильность положения электродов и дефлектора по следующим размерам . Контроль размеров рекомендуется осуществлять всякий раз после выполнения какой либо операции на голов...
Страница 23 - Уход
ATLAS D 30 F Ki UNIT 158 RU cod. 3540L590 - 02/2008 (Rev. 00) 3.3 Уход за котлом Периодические проверки Для обеспечения эффективной работы агрегата в течение продолжительного времени необходимо обеспечить выполнение квалифицированными специалистами следующих проверок один раз в год : • Исправность р...
Страница 24 - Неисправности; Диагностика
ATLAS D 30 F Ki UNIT 159 RU cod. 3540L590 - 02/2008 (Rev. 00) 3.4 Неисправности и способ устранения Диагностика Котел оснащен современной системой самодиагностики . В случае возникновения какой - либо неисправности , символ неисправности ( дет . 22 - рис . 1) и соответствующий код на дисплее начинаю...
Страница 25 - Характеристики; Размеры
ATLAS D 30 F Ki UNIT 160 RU cod. 3540L590 - 02/2008 (Rev. 00) 4. Характеристики и технические данные 4.1 Размеры , присоединения и основные элементы котла рис . 35 10 Выходной штуцер контура системы отопления 11 Обратный трубопровод системы отопления 14 Предохранительный клапан системы отопления 32 ...
Страница 26 - Потери
ATLAS D 30 F Ki UNIT 161 RU cod. 3540L590 - 02/2008 (Rev. 00) 4.2 Потери напора Потери напора циркуляционных насосов рис . 36 - Сопротивление системы 0 1 2 3 4 5 6 7 0 0.5 1 1.5 2 Q [m 3 /h] H [m H 2 O] 3 1 2 2.5 3
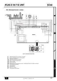
Страница 28 - Электрическая
ATLAS D 30 F Ki UNIT 163 RU cod. 3540L590 - 02/2008 (Rev. 00) 4.4 Электрическая схема рис . 37 - Электрическая схема 32 Циркуляционный насос системы отопления 42 Датчик температуры воды в системе ГВС 72 Комнатный термостат 130 Циркуляционный насос бойлера 138 Датчик наружной температуры 139 Единица ...