Домашние кинотеатры Elenberg HT-500 - инструкция пользователя по применению, эксплуатации и установке на русском языке. Мы надеемся, она поможет вам решить возникшие у вас вопросы при эксплуатации техники.
Если остались вопросы, задайте их в комментариях после инструкции.
"Загружаем инструкцию", означает, что нужно подождать пока файл загрузится и можно будет его читать онлайн. Некоторые инструкции очень большие и время их появления зависит от вашей скорости интернета.

26
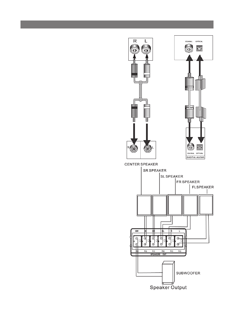
Stereo Audio
Use a pair of AV cable (red for
right /white for left) to connect
the stereo audio output of this
unit to the TV or a stereo input of
power ampliier.
Coaxial Digital Audio
Use the special coaxial cable to
connect the coaxial output of this
unit to the coaxial input of power
ampliier.
Optical Digital Audio (Option)
Use the optical cable to connect
the optical audio output of this
unit to the optical input of power
ampliier.
Speaker Output
Use the speaker cable to connect
the speaker output of this unit to
the sound box.
Notes:
The physical connection should
accord with audio output setup
of this unit. Please refer to Audio
Setup in System Setup.
CONNECTION