Carrier 38LZA- Инструкция по эксплуатации

Carrier 38LZA

Carrier 38LZA- инструкция пользователя по применению, эксплуатации и установке на русском языке. Мы надеемся, она поможет вам решить возникшие у вас вопросы при эксплуатации техники.

Если остались дополнительные вопросы — свяжитесь с нами через контактную форму.

1 Страница 1
2 Страница 2
3 Страница 3
4 Страница 4
5 Страница 5
6 Страница 6
7 Страница 7
8 Страница 8
9 Страница 9
10 Страница 10
11 Страница 11
Страница: / 11
Загрузка инструкции

1

Carrier
International
Sdn. Bhd.
Malaysia

Èíñòðóêöèÿ ïî ìîíòàæó, íàëàäêå è îáñëóæèâàíèþ

êîìïðåññîðíî-

êîíäåíñàòîðíûõ áëîêîâ

ñ âîçäóøíûì îõëàæäåíèåì

38LZA

R22

, 50 Ãö

Ñîäåðæàíèå

Ïðàâèëà áåçîïàñíîñòè

1

Òåõíè÷åñêèå õàðàêòåðèñòèêè

2

Óñòàíîâêà

2

Ðàçìåðû àãðåãàòîâ

3

Ôðåîíîâûé òðóáîïðîâîä

4-5

Ïîäêëþ÷åíèå òðóáîïðîâîäà

6

Ôèëüòð-îñóøèòåëü

6

Ýëåêòðè÷åñêîå ïîäêëþ÷åíèå

6

Ìîíòàæíûå ýëåêòðè÷åñêèå ñõåìû

7-8

Ïóñêî-íàëàäî÷íûå ðàáîòû

9

Îáñëóæèâàíèå

9

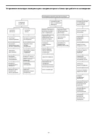
Óñòðàíåíèå íåïîëàäîê

10

Ðèñ. 1

Êîìïðåññîðíî-êîíäåíñàòîðíûå áëîêè 38LZA 150 è 200

Ïðàâèëà áåçîïàñíîñòè

Îáîðóäîâàíèå äëÿ êîíäèöèîíèðîâàíèÿ âîçäóõà ñîäåðæèò
êîìïîíåíòû, íàõîäÿùèåñÿ ïîä âûñîêèì äàâëåíèåì,
à òàêæå ýëåêòðè÷åñêèå êîìïîíåíòû. Ïîýòîìó ìîíòàæ
è îáñëóæèâàíèå êîíäèöèîíåðîâ ìîãóò áûòü îïàñíû.
Óñòàíàâëèâàòü, ïîäêëþ÷àòü, ðåìîíòèðîâàòü è îáñëóæèâàòü
òàêîå îáîðóäîâàíèå äîëæíû òîëüêî êâàëèôèöèðîâàííûå
è îïûòíûå ñïåöèàëèñòû.

Ïðè ðåìîíòå êîíäèöèîíåðîâ èñïîëüçóéòå òîëüêî
îðèãèíàëüíûå çàïàñíûå ÷àñòè (òåõ æå ïðîèçâîäèòåëåé
è ìîäåëåé, ÷òî è çàìåíÿåìûå). Îáðàòèòå îñîáîå âíèìàíèå
íà ïðàâèëüíóþ óñòàíîâêó çàïàñíûõ ÷àñòåé - èõ ñëåäóåò
óñòàíàâëèâàòü òî÷íî òàê æå, êàê áûëè óñòàíîâëåíû
çàìåíÿåìûå êîìïîíåíòû.

 ïðîöåññå ðàáîòû êîíäèöèîíåðà íåêîòîðûå ýëåìåíòû
õîëîäèëüíîãî êîíòóðà ìîãóò íàãðåâàòüñÿ äî òåìïåðàòóðû
70°Ñ è âûøå. Ïîýòîìó äîñòóï ê âíóòðåííèì, çàùèùåííûì
ïàíåëÿìè, ÷àñòÿì êîíäèöèîíåðà äîëæíû èìåòü òîëüêî
êâàëèôèöèðîâàííûå ñïåöèàëèñòû.

Íåëüçÿ ðàçìåùàòü êîíäèöèîíåð â ìåñòàõ ñî âçðûâî-
îïàñíîé àòìîñôåðîé. Äàííûé àãðåãàò ïðåäíàçíà÷åí äëÿ
èñïîëüçîâàíèÿ â æèëûõ è îôèñíûõ ïîìåùåíèÿõ, à òàêæå
ïðåäïðèÿòèÿõ ëåãêîé ïðîìûøëåííîñòè. Î ïðèìåíåíèè
àãðåãàòîâ â äðóãèõ öåëÿõ ïðîêîíñóëüòèðóéòåñü â Carrier.

Ïðîâåðêà ïðè ïîëó÷åíèè

Óáåäèòåñü, ÷òî ïîëó÷åíû âñå çàêàçàííûå êîìïîíåíòû,
è îíè ñîîòâåòñòâóþò íàêëàäíîé. Ïåðåìåñòèâ îáîðóäîâàíèå
íà ìåñòî óñòàíîâêè, ñíèìèòå ïëàñòèêîâóþ óïàêîâêó
è ïåíîïëàñòîâûå çàùèòíûå ïàíåëè. Åñëè Âû îáíàðóæèëè
êàêèå-ëèáî ïîâðåæäåíèÿ îáîðóäîâàíèÿ, íå ïðèñòóïàéòå
ê åãî ìîíòàæó, à íåìåäëåííî îïîâåñòèòå î íåèñïðàâíîñòè
êîìïàíèþ-ïðîäàâöà è ôèðìó-ïðîèçâîäèòåëÿ (Carrier).

Çàùèòà îò çàãðÿçíåíèÿ

Íå äîïóñêàéòå ïîïàäàíèÿ ïûëè è äðóãèõ çàãðÿçíåíèé íà
òåïëîîáìåííèêè, îðåáðåíèå, äâèãàòåëü è äðóãèå âíóòðåí-
íèå êîìïîíåíòû àãðåãàòà, èíà÷å åãî ïðîèçâîäèòåëüíîñòü
ñíèçèòñÿ, è âîçìîæíû íåèñïðàâíîñòè.

Ïðåäóïðåæäåíèå

Ïåðåä ìîíòàæîì èëè îáñëóæèâàíèåì êîíäèöèîíåðà
îáÿçàòåëüíî âûêëþ÷èòå ýëåêòðîïèòàíèå ãëàâíûì
âûêëþ÷àòåëåì, ðàñïîëîæåííûì íà àãðåãàòå (ó íåêîòîðûõ
ìîäåëåé åñòü íåñêîëüêî òàêèõ âûêëþ÷àòåëåé). Âûêëþ÷èòå
òàêæå äîïîëíèòåëüíûé ýëåêòðîíàãðåâàòåëü, åñëè îí åñòü.
Ýëåêòðîøîê ìîæåò ïîâðåäèòü çäîðîâüþ ëþäåé è ïðèâåñòè
ê òðàâìàì è äàæå ñìåðòè.

"Загрузка инструкции" означает, что нужно подождать пока файл загрузится и можно будет его читать онлайн. Некоторые инструкции очень большие и время их появления зависит от вашей скорости интернета.

Характеристики

Другие модели - Carrier

Все другое Carrier