Yamaha BD-S1067 - инструкции и руководства
Проигрыватель Yamaha BD-S1067 - инструкции пользователя по применению, эксплуатации и установке на русском языке читайте онлайн в формате pdf
Инструкции:
Инструкция по эксплуатации Yamaha BD-S1067
Краткое содержание
4 Ru Î ÄČŃĘŔŐ Č ÔŔÉËŔŐ Требования к файлу WMV – WMV9 1920 × 1080. Super Audio CD (SA-CD) – CD, , . : , . CD- , Super Audio CD, -CD Super Audio CD. – DSD HDMI / . – , , . ■ Çŕăðóçęŕ äčńęŕ – , . – , , , . – . – . – . ■ Ěĺðű ïðĺäîńňîðîćíîńňč ïðč îáðŕůĺíčč ń äčńęîě Не допускайт...
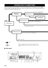
12 Ru ■ Ďîäęëţ÷ĺíčĺ ę ðŕçúĺěó HDMI – HDMI. – HDMI ( ) HDMI. – . . 34 / . – HIGH SPEED HDMI, HDMI ( ). Предупреждение! Не подключайте кабель питания проигрывателя, пока не завершены все подключения. HDMI ĎÎÄĘËŢ×ĹÍČĹ HDMI IN Ďðîčăðűâŕňĺëü HDMI HDMI ( ) – “HDMI ” . “HDMI ” ( . 29). – HDMI...
13 Ru Ðóńńęčé ĎÎÄĘ ËŢ× ĹÍČĹ 2 ■ Ďîäęëţ÷ĺíčĺ ę ęîěïîíĺíňíîěó/âčäĺîăíĺçäó – . – ( ) COMPONENT VIDEO. – . . 35 . Предупреждение! Не подключайте кабель питания проигрывателя, пока не завершены все подключения. – - . ĎÎÄĘËŢ×ĹÍČĹ ÂČÄĹÎ COMPONENT IN Y P B P R Ďðîčăðűâŕňĺëü ( ) Ŕóäčî/â...
14 Ru ■ Ďîäęëţ÷ĺíčĺ ę öčôðîâîěó ŕóäčî ăíĺçäó/ðŕçúĺěó – COAXIAL OPTICAL. – ( ) ( ) . – . . 34 . Предупреждение! Не подключайте кабель питания проигрывателя, пока не завершены все подключения. – COAXIAL/ OPTICAL . “ / ” ( . 33). ĎÎÄĘËŢ×ĹÍČĹ ŔÓÄČÎ Ńîâĺň AV INPUT COAXIAL DIGITAL AUDIO IN O...
ĎÎÄĘËŢ×ĹÍČĹ ŔÓÄČÎ 15 Ru Ðóńńęčé ĎÎÄĘ ËŢ× ĹÍČĹ 2 ■ Ďîäęëţ÷ĺíčĺ ę ŕóäčîăíĺçäŕě – MIXED 2CH/7.1- . – ( ) MIXED 2CH 7.1- . – . . 34 . – SA-CD DVD- , 7.1- / . Предупреждение! Не подключайте кабель питания проигрывателя, пока не завершены все подключения. – SUBWOOFER. , , Yamaha Ac...
16 Ru ■ Ďîäęëţ÷ĺíčĺ ę ðŕçúĺěó NETWORK č ę ïîðňó USB – , . – , BD-Live- . BD-Live . . 25. – USB (2 , FAT 32/16) BD USB ( ) , BD-Live . USB . “ ” ( . 29). – ( ) USB ( ) NETWORK USB. – STP ( ). – , . – . Перед использованием устройства памяти USB После подключени...
17 Ru Ðóńńęčé ĎÎÄĘ ËŢ× ĹÍČĹ 2 ■ Ďîäęëţ÷ĺíčĺ ę ăíĺçäŕě REMOTE CONTROL – , REMOTE CONTROL (OUT/IN). – 3,5 ( ) REMOTE CONTROL (OUT/IN). – / Yamaha SCENE, SCENE. Предупреждение! Не подключайте кабель питания проигрывателя, пока не завершены все подключения. – SCENE . , / Yamaha. – ...
19 Ru Ðóńńęčé ÂÎŃ Ď ÐÎČÇÂĹÄĹÍČĹ 3 HOME MEDIA , USB . – , , . . 3. ■ Âîńïðîčçâĺäĺíčĺ ôîňîăðŕôčé, ěóçűęč č âčäĺî Основные операции 5 / a : . 2 : . 3 : / . HOME: / HOME. ENTER: . POP−UP/MENU: “ ”. Значки на первой странице меню MEDIA : . : USB, USB. : DLNA ( . 21) . : DLNA. Основные операци...
HOME/MEDIA ĚĹÍŢ 20 Ru 4 , , AVCHD, , ENTER . , 2 . – , , . , “ ”, . , , . 5 , , . 6 , , ENTER . . . - . – - , HOME HOME . – , , . Операции для просмотра фотографий . : - . : - . : - . : . : . : - 3 . : - 3 . 5 : . a : . 2 : . 3 : . ZOOM: / ( / : 3 ). 5 / a / 2...
ÐŔŃŘČÐĹÍÍŰĹ ÎĎĹÐŔÖČČ ÂÎŃĎÐÎČÇÂĹÄĹÍČß 23 Ru ÂÎŃ Ď ÐÎČÇÂĹÄĹÍČĹ 3 Ðóńńęčé ■ Ěĺíţ ńîńňî˙íč˙ : , , / / , . , STATUS . . Воспроизведение дисков BD-Видео/DVD-Видео или видеофайла Ďðčěĺð : BD 1 (Âîńïðîčçâĺäĺíčĺ) 2 (Çíŕ÷îę ňčïŕ äčńęŕ/âčäĺîôŕéëŕ) 3 (Íîěĺð âîńïðîčçâîäčěîăî çŕăîëîâęŕ): SEARCH ...
ÐŔŃŘČÐĹÍÍŰĹ ÎĎĹÐŔÖČČ ÂÎŃĎÐÎČÇÂĹÄĹÍČß 25 Ru ÂÎŃ Ď ÐÎČÇÂĹÄĹÍČĹ 3 Ðóńńęčé ■ Ďðîńěîňð BONUSVIEW č BD−Live BONUSVIEW ( . 40) (BD-ROM 1 1.1) BD-Live ( . 40) (BD-ROM 2). – . . . ■ Čńïîëüçîâŕíčĺ ôóíęöčč Ęŕðňčíęŕ â ęŕðňčíęĺ (âîńïðîčçâĺäĺíčĺ âňîðč÷íîăî ŕóäčî/âčäĺîńčăíŕëŕ) BD- , / , , . Если отоб...
ĚĹÍŢ ÓŃŇŔÍÎÂĘČ 29 Ru ÓŃŇŔÍÎÂĘ Č 4 Ðóńńęčé ■ Îáůčĺ óńňŕíîâęč “ * ”. Система Сохранение экрана . , , 3 . 6 , . Âęë * , Âűęë Автоматическое воспроизведение дисков . , . Âęë * , Âűęë HDMI контроль / , “HDMI ”, HDMI ( . 12). Âęë, Âűęë * – “HDMI ”. – , , / . – “HDMI ”, “HDMI ” ( , ...
ĚĹÍŢ ÓŃŇŔÍÎÂĘČ 32 Ru ТВ система “ ” “PAL”, “NTSC” “ ”. “ ” . . “ ” ( . 35). Цветовое пространство “ ” ( . 41) “HDMI”. , HDMI. – , . HDMI Deep Color / / Deep Color ( . 40), / . , HDMI. 30 bits, 36 bits, Âűęë * HDMI 1080p 24Hz BD- 24 HDMI 1080p 24Hz. . , / , HDMI. . “ ” ( . 3...
ĚĹÍŢ ÓŃŇŔÍÎÂĘČ 33 Ru ÓŃŇŔÍÎÂĘ Č 4 Ðóńńęčé ■ Íŕńňðîéęŕ çâóęŕ “ * ”. Аудиовыход Коаксиальный / Оптический COAXIAL OPTICAL. . “ ” ( . 34). HDMI HDMI. . “ / ” ( . 33). . “ ” ( . 34). Bitstream * , PCM, Ďĺðĺęîäčðîâŕňü, Âűęë – HD ( , Dolby TrueHD DTS-HD Master Audio) HDMI “ ” “ ” , 720p ( ...
ĚĹÍŢ ÓŃŇŔÍÎÂĘČ 35 Ru ÓŃŇŔÍÎÂĘ Č 4 Ðóńńęčé ■ Ôîðěŕňű âčäĺîâűőîäîâ Для параметра “ТВ система” установлено значение “NTSC”. Для параметра “ТВ система” установлено значение “PAL”. Для параметра “ТВ система” установлено значение “Мультисистемный”. “ ” “ ” . . . , , , . – “ .” , , . – , 1080p,...
36 Ru BD , . , . : http://download.yamaha.com/downloads/service/top/?site=europe.yamaha.com&language=en – , , . – USB, / LAN . ■ Îáíîâëĺíčĺ ïðîăðŕěěíîăî îáĺńïĺ÷ĺíč˙ 1. Выполните подготовку к обновлению программного обеспечения. USB: 1 USB. ....
© 2010 Yamaha Corporation Printed in Malaysia WV60890 BD-S10 6 7 БЕЗОПАСНОЕ ИСПОЛЬЗОВАНИЕ ЛАЗЕРА Данное устройство содержит лазер. Из-за опасности травмы глаз, снимать крышку или обслуживать данное устройство должен только сертифицированный обслуживающий персонал. ОПАСНОСТЬ Данное устройство в откры...
Yamaha Проигрыватели Инструкции
-
Yamaha BD-S2900 B
Инструкция по эксплуатации
-
Yamaha BD-S2900 T
Инструкция по эксплуатации
-
Yamaha BD-S671
Инструкция по эксплуатации
-
Yamaha CDC-685
Инструкция по эксплуатации
-
Yamaha CDR-D651
Инструкция по эксплуатации
-
Yamaha CDR-HD1000
Инструкция по эксплуатации
-
Yamaha CDR-HD1300
Инструкция по эксплуатации
-
Yamaha CD-S300
Инструкция по эксплуатации
-
Yamaha CDX-397MK2
Инструкция по эксплуатации
-
Yamaha CDX-497_CDX-397
Инструкция по эксплуатации
-
Yamaha DRX-2
Инструкция по эксплуатации
-
Yamaha DV-C6860
Инструкция по эксплуатации
-
Yamaha DVD-S1800
Инструкция по эксплуатации
-
Yamaha DVD-S520
Инструкция по эксплуатации
-
Yamaha DVD-S530
Инструкция по эксплуатации
-
Yamaha DVD-S663
Инструкция по эксплуатации
-
Yamaha DVD-S830
Инструкция по эксплуатации
-
Yamaha DVD-S796
Инструкция по эксплуатации
-
Yamaha DVD-S2300
Инструкция по эксплуатации
-
Yamaha DVD-S1200
Инструкция по эксплуатации