Страница 2 - Предупреждение; ПРЕДУПРЕЖДЕНИЕ: ВНИМАТЕЛЬНО ПРОЧИТАЙТЕ ЭТО ПЕРЕД; . Данное положение является режимом; ПРЕДУПРЕЖДЕНИЕ
Предупреждение -i Ru 1 Для обеспечения наилучшего результата, пожалуйста, внимательно прочитайте данную инструкцию. Храните ее в безопасном месте для будущих справок. 2 Данный аппарат следует устанавливать в хорошо проветриваемом, прохладном, сухом месте, вдали от прямого воздействия солнечных лучей...
Страница 3 - Русский; Об этом руководстве; СОДЕРЖАНИЕ; ДОПОЛНИТЕЛЬНАЯ ИНФОРМАЦИЯ
1 Ru 1 2 3 4 5 Русский ВОЗМОЖНОСТИ ЭТОГО ПРОИГРЫВАТЕЛЯ .... 2ПРИЛАГАЕМЫЕ КОМПОНЕНТЫ..................... 2О ДИСКАХ И ФАЙЛАХ...................................... 3 Типы дисков/файлов, которые можно использовать этим проигрывателем ................. 3 Загрузка диска .....................................
Страница 4 - ВОЗМОЖНОСТИ ЭТОГО ПРОИГРЫВАТЕЛЯ; Простая настройка языка, разрешения, соотношения сторон экрана; ПРИЛАГАЕМЫЕ КОМПОНЕНТЫ
2 Ru ВВЕДЕНИЕ * Для получения дополнительной информации о типах дисков и форматах, которые можно воспроизвести, см. стр. 3. ** Для использования этой функции необходимо выполнить настройки сети. Убедитесь, что к изделию прилагаются следующие аксессуары. ВОЗМОЖНОСТИ ЭТОГО ПРОИГРЫВАТЕЛЯ Простая настро...
Страница 5 - можно использовать этим; Требования к аудиофайлу MP3/WMA; О ДИСКАХ И ФАЙЛАХ; Примечания
3 Ru Русский ВВЕДЕНИЕ 1 ■ Типы дисков/файлов, которые можно использовать этим проигрывателем – На этом проигрывателе можно воспроизводить диски диаметром 12 см и 8 см. Не используйте адаптер 12 см для дисков 8 см. – Используйте диски, соответствующие совместимым стандартам, что обозначается наличием...
Страница 6 - Загрузка диска; Не допускайте появления царапин и
4 Ru О ДИСКАХ И ФАЙЛАХ ■ Загрузка диска – Диск должен быть расположен таким образом, чтобы этикетка была наверху. – В случае, если диск записан с обеих сторон, разместите его так, чтобы сторона для воспроизведения была внизу. – В зависимости от диска и настроек проигрывателя воспроизведение может на...
Страница 7 - Передняя панель; Дисплей передней панели; ОРГАНЫ УПРАВЛЕНИЯ И ФУНКЦИИ
5 Ru Русский ВВЕДЕНИЕ 1 ■ Передняя панель 1 p (Включение/Pежим ожидания) 2 Порт USB (стр. 16) 3 Дисплей передней панели 4 Лоток диска (стр. 4) 5 (Выброс) (стр. 4) 6 (Поиск назад/Пропуск назад): Нажмите, чтобы перейти к предыдущему фрагменту записи, или нажмите и удерживайте, чтобы выполнить поиск в ...
Страница 8 - – При нажатии кнопки, которая недоступна, в; Передатчик инфракрасных сигналов:; – PIP метка отображается, только если; ND AUDIO; – Метка вторичного аудио отображается,
6 Ru ОРГАНЫ УПРАВЛЕНИЯ И ФУНКЦИИ ■ Пульт дистанционного управления – При нажатии кнопки, которая недоступна, в верхнем левом углу экрана отобразится значок . 1 Передатчик инфракрасных сигналов: Используется для вывода инфракрасного сигнала. Наведите его на датчик дистанционного управления (стр. 9). ...
Страница 9 - Примечание; Продолжение на следующей странице.
7 Ru ОРГАНЫ УПРАВЛЕНИЯ И ФУНКЦИИ Русский ВВЕДЕНИЕ 1 C ZOOM : Увеличение или уменьшение. Размер экрана будет изменяться при каждом нажатии кнопки (увеличение/уменьшение: по 3 уровня для каждого). D Цветные кнопки : Используйте эти кнопки в соответствии с инструкциями на экране. E STATUS: Отображение ...
Страница 10 - TOP MENU
8 Ru ОРГАНЫ УПРАВЛЕНИЯ И ФУНКЦИИ L TOP MENU : Отображение на экране главного меню (стр. 42), если оно имеется на диске. Выберите требуемый элемент с помощью кнопок 5 / a / 2 / 3 и нажмите ENTER . – В зависимости от диска некоторые операции могут отличаться. Следуйте указаниям на экранах меню. M Кноп...
Страница 11 - Функция идентификации
9 Ru ОРГАНЫ УПРАВЛЕНИЯ И ФУНКЦИИ Русский ВВЕДЕНИЕ 1 P POP-UP/MENU : Отображение всплывающего меню. Содержание появившегося меню изменяется в зависимости от диска. Для получения дополнительной информации об управлении всплывающим меню обратитесь к руководству пользователя диска.В зависимости от DVD, ...
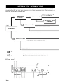
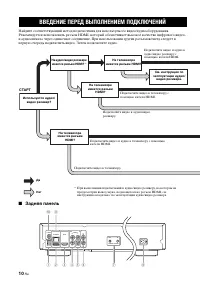
Страница 12 - первую очередь подключить видео. Затем подключите аудио.; Задняя панель; ВВЕДЕНИЕ ПЕРЕД ВЫПОЛНЕНИЕМ ПОДКЛЮЧЕНИЙ; СТАРТ
10 Ru ПОДКЛЮЧЕНИЕ Найдите соответствующий метод подключения для используемого видео/аудиооборудования. Рекомендуется использовать разъем HDMI, который обеспечивает высокое качество цифрового видео- и аудиосигнала через одиночное соединение. При использовании других разъемов/гнезд следует в первую оч...
Страница 14 - Подключение к разъему HDMI; HDMI ПОДКЛЮЧЕНИЕ; Советы
12 Ru ■ Подключение к разъему HDMI – Можно воспроизводить высококачественное цифровое изображение и звук с помощью разъема HDMI. – Надежно подключите кабель HDMI (продается отдельно) к разъему HDMI. – См. стр. 35 для получения информации о форматах аудио/видео для вывода. – Используйте кабели HIGH S...
Страница 15 - Подключение к компонентному/видеогнезду; воспроизведением цветов и высоким качеством изображения.; ПОДКЛЮЧЕНИЕ ВИДЕО
13 Ru Русский ПОДКЛЮЧЕНИЕ 2 ■ Подключение к компонентному/видеогнезду – При подключении через компонентные гнезда вы сможете наслаждаться точным воспроизведением цветов и высоким качеством изображения. – Надежно подключите компонентный видеокабель (продается отдельно) или видеокабель к гнездам COMPO...
Страница 16 - Подключение к цифровому аудио гнезду/разъему; – См. стр. 35 для получения информации о форматах аудио для вывода.; ПОДКЛЮЧЕНИЕ АУДИО; Совет
14 Ru ■ Подключение к цифровому аудио гнезду/разъему – Можно подключить аудиооборудование или телевизор к гнезду COAXIAL или к разъему OPTICAL. – Надежно подключите цифровой коаксиальный аудиокабель (продается отдельно) или оптический кабель (продается отдельно) к цифровому коаксиальному аудиогнезду...
Страница 17 - Подключение к аудиогнездам
15 Ru ПОДКЛЮЧЕНИЕ АУДИО Русский ПОДКЛЮЧЕНИЕ 2 ■ Подключение к аудиогнездам – Можно подключить аудиооборудование или телевизор к гнездам AUDIO OUT L/R. – Надежно подключите аудио/видеокабель (прилагается) к гнезду AUDIO OUT L/R. – См. стр. 35 для получения информации о форматах аудио для вывода. Пред...
Страница 18 - Подключение к разъему NETWORK и к порту USB; Перед использованием устройства памяти USB; После подключения; СЕТЕВОЕ И USB-ПОДКЛЮЧЕНИЕ
16 Ru ■ Подключение к разъему NETWORK и к порту USB – Можно воспроизвести содержимое ПК, подключив проигрыватель к сети. – Можно воспроизвести разнообразное содержимое с интерактивными функциями, подключившись к сети Интернет во время воспроизведения BD-Live-совместимых дисков. Для получения дополни...
Страница 19 - Подключение кабеля питания; ДРУГИЕ ПОДКЛЮЧЕНИЯ
17 Ru Русский ПОДКЛЮЧЕНИЕ 2 ■ Подключение к гнездам REMOTE CONTROL – Можно передавать и принимать сигналы пульта дистанционного управления, выполнив подключение к гнездам REMOTE CONTROL (OUT/IN). – Надежно подключите миникабель с разъемами 3,5 мм (продается отдельно) к гнездам REMOTE CONTROL (OUT/IN...
Страница 20 - Настройки с помощью функции; НАЧАЛЬНЫЕ УСТАНОВКИ/ПРОСТАЯ УСТАНОВКА
18 Ru ВОСПРОИЗВЕДЕНИЕ ■ Настройки с помощью функции “Начальные установки”/ “Простая установка” Функции “Начальные установки”/“Простая установка” позволяют легко установить язык, разрешение и соотношения сторон. Экран “Начальные установки” отображается при первом включении проигрывателя после покупки...
Страница 24 - HOME; ИСПОЛЬЗОВАНИЕ СЕТЕВЫХ СЛУЖБ; ВОСПРОИЗВЕДЕНИЕ ВИДЕО С YouTubeTM
22 Ru Можно мгновенно просмотреть видеоизображения, предоставляемые следующими сетевыми службами. – YouTube – Для доступа к содержимому, предоставляемому третьими сторонами, требуется высокоскоростное подключение к Интернету, а также может потребоваться регистрация учетной записи и платной подписки....
Страница 25 - Экранное меню; РАСШИРЕННЫЕ ОПЕРАЦИИ ВОСПРОИЗВЕДЕНИЯ
23 Ru Русский ВОСПРОИЗВЕДЕНИЕ 3 В этой главе описывается процесс воспроизведения имеющихся в продаже дисков BD и DVD, CD и записанных дисков DVD-R/RW. – Описание основных операций воспроизведения см. на стр. 6 ■ Экранное меню Чтобы отобразить экранное меню, нажмите ON SCREEN . Затем нажмите 5 / a / ...
Страница 26 - Меню состояния
24 Ru РАСШИРЕННЫЕ ОПЕРАЦИИ ВОСПРОИЗВЕДЕНИЯ ■ Меню состояния Используется для отображения различных настроек: субтитры, установки угла зрения, а также номер заголовка/главы/трека, воспроизводимых в данный момент. Чтобы отобразить меню состояния, нажмите STATUS . В меню состояния содержатся следующие ...
Страница 27 - Использование поиска
25 Ru РАСШИРЕННЫЕ ОПЕРАЦИИ ВОСПРОИЗВЕДЕНИЯ Русский ВОСПРОИЗВЕДЕНИЕ 3 ■ Использование Закладка Используется для создания Закладка в указанной точке видеофайла. После создания Закладка с помощью данной функции можно перейти к этой точке. Можно сохранить до 12 закладок. 1 Для создания Закладка во время...
Страница 28 - Если отображается PIP метка (
26 Ru РАСШИРЕННЫЕ ОПЕРАЦИИ ВОСПРОИЗВЕДЕНИЯ ■ Просмотр BONUSVIEW™ и BD-Live™ Этот проигрыватель поддерживает функции воспроизведения BONUSVIEW (стр. 41) (BD- ROM Профиль 1 Версия 1.1) и BD-Live (стр. 41) (BD-ROM Профиль 2). – Функции и способ воспроизведения могут отличаться в зависимости от диска. С...
Страница 29 - функций с помощью пульта дистанционного управления.; МЕНЮ УСТАНОВКИ
27 Ru Русский УСТАНОВКИ 4 УСТАНОВКИ Меню УСТАНОВКИ позволяет выполнять различные аудиовизуальные установки и настройки функций с помощью пульта дистанционного управления. МЕНЮ УСТАНОВКИ Меню/подменю Элемент Функция Стр. Общие установки Система Сохранение экрана Включение и выключение хранителя экран...
Страница 31 - Выберите элемент меню.; Выберите следующий элемент.
29 Ru МЕНЮ УСТАНОВКИ Русский УСТАНОВКИ 4 ■ Пример выполнения операции с помощью меню УСТАНОВКИ Для выполнения настроек проигрывателя необходимо вывести на экран меню УСТАНОВКИ. Ниже приведены пояснения, касающиеся основных операций с меню УСТАНОВКИ. Пример: настройка параметра Родительский контроль ...
Страница 32 - Общие установки; Система
30 Ru МЕНЮ УСТАНОВКИ ■ Общие установки Установки по умолчанию обозначены символом “ * ”. Система Сохранение экрана Можно включить или выключить хранитель экрана. Если эта функция включена, проигрыватель перейдет в режим сохранения экрана, если в течение 5 минут не будет выполнено ни одного действия....
Страница 34 - Сеть; Настройка дисплея
32 Ru МЕНЮ УСТАНОВКИ Сеть Подключение к Интернет Установите для этого элемента значение “Разрешать” при использовании BD-Live (стр. 26), DLNA (стр. 21) и при обновлении программного обеспечения по сети (стр. 37). Разрешать*, Выключать Информация Можно отобразить экран с информацией о сети. На этом э...
Страница 36 - Настройка звука; Аудиовыход; Коаксиальный / Оптический; Установки колонок; ch Downmix; Информация о системе
34 Ru МЕНЮ УСТАНОВКИ ■ Настройка звука Установки по умолчанию обозначены символом “ * ”. Аудиовыход Коаксиальный / Оптический Можно выбрать режим вывода гнезда COAXIAL и разъема OPTICAL. Для получения дополнительной информации о форматах вывода см. раздел “Форматы аудиовыходов” (стр. 35). HDMI Можно...
Страница 37 - Форматы аудиовыходов
35 Ru МЕНЮ УСТАНОВКИ Русский УСТАНОВКИ 4 ■ Форматы аудиовыходов * “ВА” обозначает вторичное аудио. ** “ЗНК” обозначает звук нажатия кнопки, звуковой эффект для всплывающих окон и т.д. – При установке для параметра “Коаксиальный / Оптический” и “HDMI” значения “Bitstream”, дополнительная звуковая дор...
Страница 38 - Форматы видеовыходов; Для параметра “ТВ система” установлено значение “NTSC”.; телевизора и разрешении выходного видеосигнала см. таблицу выше.
36 Ru МЕНЮ УСТАНОВКИ ■ Форматы видеовыходов Для параметра “ТВ система” установлено значение “NTSC”. * В зависимости от диска или содержимого проигрыватель выводит видеосигнал 480p. Для параметра “ТВ система” установлено значение “PAL”. * В зависимости от диска или содержимого проигрыватель выводит в...
Страница 39 - ОБНОВЛЕНИЕ ПРОГРАММНОГО ОБЕСПЕЧЕНИЯ
37 Ru Русский УСТАНОВКИ 4 Некоторые из недавно выпущенных дисков BD не могут быть воспроизведены до тех пор, пока не будет установлена последняя версия программного обеспечения проигрывателя. Рекомендуется провести обновление программного обеспечения проигрывателя с помощью функции обновления програ...
Страница 40 - Питание; УСТРАНЕНИЕ НЕИСПРАВНОСТЕЙ
38 Ru ДОПОЛНИТЕЛЬНАЯ ИНФОРМАЦИЯ Если проигрыватель функционирует неправильно, обратитесь к приведенной ниже таблице. В случае, если проблема не указана в таблице или проблему не удалось устранить, выключите проигрыватель, отсоедините силовой кабель и обратитесь к ближайшему авторизованному дилеру ил...
Страница 41 - Picture
39 Ru УСТРАНЕНИЕ НЕИСПРАВНОСТЕЙ Русский ДОПОЛНИТЕЛЬНАЯ ИНФОРМАЦИЯ 5 ■ Picture ■ Звук Неисправность Вероятная причина и методы устранения Отсутствует изображение. – Убедитесь, что кабели правильно подключены. (стр. 10)– Убедитесь, что для подключаемого телевизора или аудио/видео ресивера установлен п...
Страница 42 - экране телевизора будут появляться следующие сообщения.
40 Ru УСТРАНЕНИЕ НЕИСПРАВНОСТЕЙ ■ Сеть ■ Сообщения на экране – При воспроизведении неподходящего диска или при возникновении ошибки во время работы на экране телевизора будут появляться следующие сообщения. Неисправность Вероятная причина и методы устранения Не устанавливается соединение с Интернето...
Страница 43 - ГЛОССАРИЙ
41 Ru Русский ДОПОЛНИТЕЛЬНАЯ ИНФОРМАЦИЯ 5 AVCHD AVCHD это новый формат (стандарт) для видеокамер высокого разрешения, которые могут быть использованы для записи и воспроизведения изображения HD с высоким разрешением. BD-Live™ BD-Live является стандартом BD, использующим сетевое подключение, и позвол...
Страница 44 - Общая часть; Входные/выходные терминалы; ТЕХНИЧЕСКИЕ ХАРАКТЕРИСТИКИ
42 Ru ТЕХНИЧЕСКИЕ ХАРАКТЕРИСТИКИ DTS Представляет собой систему цифрового звука, разработанную компанией DTS, Inc. для использования в кинотеатрах. DTS-HD High Resolution Audio DTS-HD High Resolution Audio - это новая технология, разработанная для формата нового поколения оптического диска высокой ч...
Страница 45 - Авторское право
43 Ru ТЕХНИЧЕСКИЕ ХАРАКТЕРИСТИКИ Русский ДОПОЛНИТЕЛЬНАЯ ИНФОРМАЦИЯ 5 ■ Авторское право – Аудиовизуальный материал может содержать работы, защищенные авторским правом, которые не должны записываться без разрешения владельца авторского права. Обратитесь к соответствующим законам вашей страны. – Данное...
Страница 100 - БЕЗОПАСНОЕ ИСПОЛЬЗОВАНИЕ ЛАЗЕРА
© 2011 Yamaha Corporation Printed in China BD-S671_F БЕЗОПАСНОЕ ИСПОЛЬЗОВАНИЕ ЛАЗЕРА Данное устройство содержит лазер. Из-за опасности травмы глаз, снимать крышку или обслуживать данное устройство должен только сертифицированный обслуживающий персонал. ОПАСНОСТЬ Данное устройство в открытом состояни...