sonniger GUARDPRO200W CGP0024 - инструкции и руководства

model-name

Обогреватель sonniger GUARDPRO200W CGP0024 - инструкции пользователя по применению, эксплуатации и установке на русском языке читайте онлайн в формате pdf

1 Page 1
2 Page 2
3 Page 3
4 Page 4
5 Page 5
6 Page 6
7 Page 7
8 Page 8
9 Page 9
10 Page 10
11 Page 11
12 Page 12
13 Page 13
14 Page 14
15 Page 15
16 Page 16

Краткое содержание

Страница 3 - ТЕПЛОПРОИЗВОДИТЕЛЬНОСТЬ; GUARD; Завесы; PRO; GUARDPRO; PTC; „self

Руководство по эксплуатации и монтажу промышленных завес GUARDPRO v201708 www.sonniger.com 3 3. ТЕПЛОПРОИЗВОДИТЕЛЬНОСТЬ Завесы с водяным нагревателем GUARD PRO 150-200 W Завесы с электрическим нагревателем GUARD PRO 150-200E GUARDPRO промышленные воздушные завесы o снащены современными и безопасными...

Страница 5 - Важно

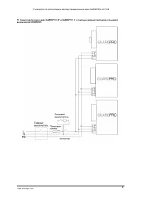
Руководство по эксплуатации и монтажу промышленных завес GUARDPRO v201708 www.sonniger.com 5 5. МОНТАЖ При определении места и способа монтажа воздушной завесы следует принимать во внимание : легкий доступ для обслуживания доступ к трубам теплоносителя и электропроводке правильное распределение возд...

Страница 6 - Горизонтальный

Руководство по эксплуатации и монтажу промышленных завес GUARDPRO v201708 www.sonniger.com 6 Установка крепежей внутри GUARD PRO Установка крепежей для GUARD PRO с тыльной стороны Горизонтальный монтаж : Вертикальный монтаж : Для того чтобы правильно смонтировать завесу в горизонтальном положении , ...

sonniger Обогреватели Инструкции