sonniger GUARDPRO050С CGP0027_S3 - Инструкция по эксплуатации

sonniger GUARDPRO050С CGP0027_S3

Обогреватель sonniger GUARDPRO050С CGP0027_S3 - инструкция пользователя по применению, эксплуатации и установке на русском языке. Мы надеемся, она поможет вам решить возникшие у вас вопросы при эксплуатации техники.

Если остались дополнительные вопросы — свяжитесь с нами через контактную форму.

1 Страница 1
2 Страница 2
3 Страница 3
4 Страница 4
5 Страница 5
6 Страница 6
7 Страница 7
8 Страница 8
9 Страница 9
10 Страница 10
11 Страница 11
12 Страница 12
13 Страница 13
14 Страница 14
15 Страница 15
16 Страница 16
Страница: / 16

Содержание:

  • Страница 3 – ТЕПЛОПРОИЗВОДИТЕЛЬНОСТЬ; GUARD; Завесы; PRO; GUARDPRO; PTC; „self
  • Страница 5 – Важно
  • Страница 6 – Горизонтальный
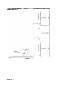
  • Страница 7 – Controlbox S3 GUARD
  • Страница 9 – CONTROL BOXS3
  • Страница 10 – DOORSTOP
  • Страница 14 – Sonniger
Загрузка инструкции

Паспорт

Гарантийный

талон

ВОЗДУШНО

-

ТЕПЛОВАЯ

ЗАВЕСА

GUARD

PRO 150W

/ GUARD

PRO 200W

GUARD

PRO 150C

/ GUARD

PRO 200C

GUARD

PRO 150E

/ GUARD

PRO 200 E

SONNIGER Polska Sp. z o.o. Sp.K.

ul.

Ś

l

ą

ska 35/37, 81-310 Gdynia, Poland,

infolinia 801 055 155

, tel. + 48 58 785 34 80, www.sonniger.com

S

ą

d Rejonowy Gda

ń

sk-Północ, VIII W ydział Gospodarczy Krajowego Rejestru S

ą

dowego, KRS 0000

504509

,

NIP 586 227 35 14,Regon 22154369 kapitał zakładowy: 1.655.000 PLN

"Загрузка инструкции" означает, что нужно подождать пока файл загрузится и можно будет его читать онлайн. Некоторые инструкции очень большие и время их появления зависит от вашей скорости интернета.

Краткое содержание

Страница 3 - ТЕПЛОПРОИЗВОДИТЕЛЬНОСТЬ; GUARD; Завесы; PRO; GUARDPRO; PTC; „self

Руководство по эксплуатации и монтажу промышленных завес GUARDPRO v201708 www.sonniger.com 3 3. ТЕПЛОПРОИЗВОДИТЕЛЬНОСТЬ Завесы с водяным нагревателем GUARD PRO 150-200 W Завесы с электрическим нагревателем GUARD PRO 150-200E GUARDPRO промышленные воздушные завесы o снащены современными и безопасными...

Страница 5 - Важно

Руководство по эксплуатации и монтажу промышленных завес GUARDPRO v201708 www.sonniger.com 5 5. МОНТАЖ При определении места и способа монтажа воздушной завесы следует принимать во внимание : легкий доступ для обслуживания доступ к трубам теплоносителя и электропроводке правильное распределение возд...

Страница 6 - Горизонтальный

Руководство по эксплуатации и монтажу промышленных завес GUARDPRO v201708 www.sonniger.com 6 Установка крепежей внутри GUARD PRO Установка крепежей для GUARD PRO с тыльной стороны Горизонтальный монтаж : Вертикальный монтаж : Для того чтобы правильно смонтировать завесу в горизонтальном положении , ...

Характеристики

Другие модели - Обогреватели sonniger

Все обогреватели sonniger