Panasonic TC-21W2 - инструкции и руководства
Телевизор кинескопный Panasonic TC-21W2 - инструкции пользователя по применению, эксплуатации и установке на русском языке читайте онлайн в формате pdf
Инструкции:
Инструкция по эксплуатации Panasonic TC-21W2
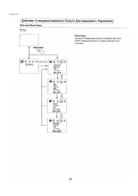
1
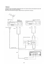
2
3
4
5
6
7
8
9
10
11
12
13
14
15
16
17
18
19
20
21
22
23
24
25
26
27
28
29
Panasonic Телевизоры кинескопные Инструкции
-
Panasonic TC-21FJ10T
Инструкция по эксплуатации
-
Panasonic TC-21FS10T
Инструкция по эксплуатации
-
Panasonic TX-21FG50T
Инструкция по эксплуатации
-
Panasonic TX-21FJ20T
Инструкция по эксплуатации
-
Panasonic TX-28PX10P
Инструкция по эксплуатации
-
Panasonic TX-29AL10P
Инструкция по эксплуатации
-
Panasonic TX-29E220T
Инструкция по эксплуатации
-
Panasonic TX-29EG20T
Инструкция по эксплуатации
-
Panasonic TX-29F250T
Инструкция по эксплуатации
-
Panasonic TX-29P800T
Инструкция по эксплуатации
-
Panasonic TX-29PX10P
Инструкция по эксплуатации
-
Panasonic TX-32PD30F (P)
Инструкция по эксплуатации
-
Panasonic TX-32PL10P (M)
Инструкция по эксплуатации
-
Panasonic TX-32PM11P
Инструкция по эксплуатации
-
Panasonic TX-32PX10P
Инструкция по эксплуатации
-
Panasonic TX-36PD30F (P)
Инструкция по эксплуатации
-
Panasonic TX-43P15H
Инструкция по эксплуатации
-
Panasonic TX-43P250H (HM)
Инструкция по эксплуатации
-
Panasonic TX-43P400H
Инструкция по эксплуатации
-
Panasonic TX-51P100H
Инструкция по эксплуатации