MSI B560M PRO-E - инструкции и руководства
Материнская плата MSI B560M PRO-E - инструкции пользователя по применению, эксплуатации и установке на русском языке читайте онлайн в формате pdf
Инструкции:
Инструкция по эксплуатации MSI B560M PRO-E
Краткое содержание
1 <變數 1> Содержание Содержание Безопасное использование продукции ....................................................... 2 Технические характеристики ....................................................................... 3 Задняя панель портов ввода/ вывода .....................................
2 Безопасное использование продукции Безопасное использование продукции ∙ Компоненты, входящие в комплект поставки могут быть повреждены статическим электричеством. Для успешной сборки компьютера, пожалуйста, следуйте указаниям ниже. ∙ Убедитесь, что все компоненты компьютера подключены должным обра...
3 Безопасное использование продукции Технические характеристики Технические характеристики Процессор ∙ Поддержка процессоров Intel® Core™ 10-го поколения, Intel® Core™ 11-го поколения, Pentium® Gold и Celeron®* ∙ Процессорный сокет LGA1200 * Пожалуйста, обратитесь intel.com для получения дополнитель...
7 Технические характеристики Задняя панель портов ввода/ вывода Подключение/ Работа индикатораСостояние Описание Выкл. Не подключен Желтый Подключен Мигает Передача данных Скорость передачи данныхСостояние Описание Выкл. 10 Мбит/с подключение Зеленый 100/1000 Мбит/с подключение Оранжевый 1 Гбит/с по...
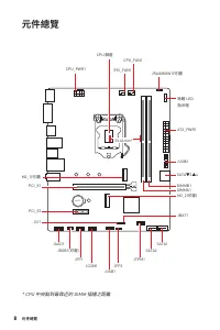
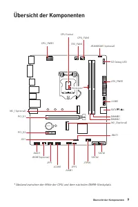
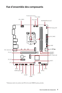
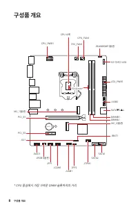
8 Компоненты материнской платы Компоненты материнской платы * Расстояние от центра процессора до ближайшего слота DIMM. BAT1 SYS_FAN1 CPU_FAN1 Процессорный сокет M2_1 (опционально) M2_2 (опционально) PCI_E2 PCI_E1 DIMMA1 DIMMB1 JTPM1 SATA▼3▲4 SATA2 SATA1 JAUD1 JRGB1 (опционально) JRAINBOW1(опциональ...
10 Компоненты материнской платы Слоты DIMM Пожалуйста, установите модуль памяти в слот DIMM, как показано ниже. 1 2 3 2 ⚠ Внимание! ∙ Для более стабильной работы системы в двухканальном режимах, модули памяти должны быть одинакового типа , количества и емкости. ∙ Некоторые модули памяти при разгоне ...
12 Компоненты материнской платы JAUD1: Разъем аудио передней панели Данный разъем предназначен для подключения аудиоразъемов передней панели. 1 2 10 9 1 MIC L 2 Ground 3 MIC R 4 NC 5 Head Phone R 6 MIC Detection 7 SENSE SEND 8 No Pin 9 Head Phone L 10 Head Phone Detection SATA1~4: Разъемы SATA 6Гб/с...
16 Компоненты материнской платы ⚠ Внимание! В меню BIOS > Hardware Monitor вы можете настроить скорость вращения вентиляторов. CPU_FAN1, SYS_FAN1: Разъемы вентиляторов Разъемы вентиляторов с PWM управлением имеют контакт с постоянным напряжением 12В, а также контакт с сигналом управления скорость...
17 Компоненты материнской платы Компоненты материнской платы JCI1: Разъем датчика открытия корпуса К этому разъему подключается кабель от датчика открытия корпуса. Нормально (По умолчанию) Разрешить запись по событию открытия корпуса Использование датчика открытия корпуса 1. Подключите датчик открыт...
18 Компоненты материнской платы JBAT1: Джампер очистки данных CMOS (Сброс BIOS) На плате установлена CMOS память с питанием от батарейки для хранения данных о конфигурации системы. Для сброса конфигурации системы (очистки данных CMOS памяти), воспользуйтесь этим джампером. Сохранение данных (По умол...
19 Компоненты материнской платы Установка ОС, драйверов и MSI Center Установка ОС, драйверов и MSI Center Скачайте и обновите последние утилиты и драйверы с сайта: www.msi.com Установка Windows® 10 1. Включите компьютер. 2. Вставьте диск Windows® 10 в привод для оптических дисков или вставьте в разъ...
20 UEFI BIOS UEFI BIOS MSI UEFI BIOS совместим с архитектурой UEFI (Unified Extensible Firmware Interface). Прошивка UEFI имеет множество новых функций и преимуществ, которые не поддерживаются традиционным BIOS. UEFI полностью заменит традиционный BIOS в будущем. Чтобы использовать полный функционал...
21 UEFI BIOS UEFI BIOS Настройка BIOS Настройки по умолчанию обеспечивают оптимальную производительность и стабильность системы при нормальных условиях. Если вы недостаточно хорошо знакомы с BIOS, всегда устанавливайте настройки по умолчанию . Это позволит избежать возможных повреждений системы, а т...
22 UEFI BIOS Сброс BIOS В некоторых ситуациях необходимо выполнить восстановление настроек BIOS до значений по умолчанию. Существует несколько способов сброса настроек: ∙ Войдите в BIOS и нажмите клавишу F6 для загрузки оптимизированных значений по умолчанию. ∙ Замкните джампер очистки данных CMOS н...
ii Regulatory Notices Taiwan: 廢電池請回收 For better environmental protection, waste batteries should be collected separately for recycling or special disposal. California, USA: The button cell battery may contain perchlorate material and requires special handling when recycled or disposed of in Californ...
MSI Материнские платы Инструкции
-
MSI A320M-A PRO
Инструкция по эксплуатации
-
MSI A520
Инструкция по эксплуатации
-
MSI A520M-A PRO
Инструкция по эксплуатации
-
MSI B450M-A PRO
Инструкция по эксплуатации
-
MSI B460
Инструкция по эксплуатации
-
MSI B550-A PRO
Инструкция по эксплуатации
-
MSI B550M PRO-VDH
Инструкция по эксплуатации
-
MSI B560
Инструкция по эксплуатации
-
MSI B560-A PRO
Инструкция по эксплуатации
-
MSI B560M BOMBER
Инструкция по эксплуатации
-
MSI B660
Инструкция по эксплуатации
-
MSI B660M
Инструкция по эксплуатации
-
MSI H510
Инструкция по эксплуатации
-
MSI H510M-A PRO
Инструкция по эксплуатации
-
MSI H610
Инструкция по эксплуатации
-
MSI MAG B550
Инструкция по эксплуатации
-
MSI MAG B550M
Инструкция по эксплуатации
-
MSI MAG B650M
Инструкция по эксплуатации
-
MSI MAG Z59
Инструкция по эксплуатации
-
MSI MAG Z690
Инструкция по эксплуатации