Страница 6 - Installing the Motherboard/ Installation des Motherboards/
VI Quick Start Installing the Motherboard/ Installation des Motherboards/ Installer la carte mère/ Установка материнской платы 3 Torque:3 kgf·cm* *3 kgf·cm = 0.3 N·m = 2.6 lbf·in 2 1 https://youtu.be/wWI6Qt51Wnc ⚽ Youtube
Страница 7 - VII; Connecting the Power Connectors/ Stromanschlüsse
VII Quick Start http://youtu.be/gkDYyR_83I4 Youtube ATX_PWR1 CPU_PWR1 ⚽ Connecting the Power Connectors/ Stromanschlüsse anschliessen/ Connecter les câbles du module d’alimentation/ Подключение разъемов питания
Страница 9 - IX; Installing a Graphics Card/ Einbau der Grafikkarte/ Installer
IX Quick Start http://youtu.be/mG0GZpr9w_A Youtube 1 2 3 4 5 6 ⚽ Installing a Graphics Card/ Einbau der Grafikkarte/ Installer une carte graphique/ Установка дискретной видеокарты
Страница 133 - Содержание; Безопасное использование продукции
1 Содержание Содержание Безопасное использование продукции ............................................................. 3 Технические характеристики ............................................................................. 4 Комплект поставки .......................................................
Страница 134 - Установка ОС, драйверов и утилит
2 Содержание Установка ОС, драйверов и утилит ................................................................... 29 Установка Windows® 10 ....................................................................................... 29 Установка драйверов .....................................................
Страница 136 - Технические характеристики; GPU
4 Технические характеристики Технические характеристики Процессор Поддержка процессоров AMD Ryzen™ 3-го поколения для сокета AM4, и процессоров AMD Ryzen™ будущих поколений с помощью обновления BIOS Чипсет AMD B550 Память ∙ 4x слота памяти DDR4 с поддержкой до 128ГБ* ▪ Поддержка DDR4 1866/ 2133/ 240...
Страница 137 - Подключение; USB
5 Технические характеристики Продолжение с предыдущей страницы Подключение накопителей Чипсет AMD B550 ∙ 6x портов SATA 6Гб/с ∙ 2x разъема M.2 (Ключ M) ▪ Разъем M2_1 (для процессоров AMD) ▫ Поддержка PCIe 4.0/ 3.0 x4* ▫ Поддержка SATA 6Гб/с ▫ Поддержка накопителей 2242/ 2260 /2280/ 22110 ▪ Разъем M2...
Страница 138 - Разъемы на плате
6 Технические характеристики Продолжение с предыдущей страницы Разъемы на плате ∙ 1x 24-контактный разъем питания ATX ∙ 1x 8-контактный разъем питания ATX 12В ∙ 6x разъемов SATA 6Гб/с ∙ 2x разъема M.2 (Ключ M) ∙ 1x порт USB 3.2 Gen 1 5Гб/с Type-C ∙ 1x разъем USB 3.2 Gen 1 5Гб/с (поддержка 2-х дополн...
Страница 139 - Center
7 Технические характеристики Продолжение с предыдущей страницы Контроллер ввода- вывода NUVOTON NCT6687-R Аппаратный мониторинг ∙ Определение температуры процессора/системы/ чипсета ∙ Определение скорости вентиляторов процессора/ системы/чипсета ∙ Определение скорости вентиляторов процессора/ систем...
Страница 140 - Эксклюзивные
8 Технические характеристики Продолжение с предыдущей страницы Эксклюзивные функции ∙ Аудио ▪ Audio Boost ∙ Накопитель ▪ Lightning Gen4 M.2 ∙ Охлаждение ▪ All Aluminum Design ▪ Extended Heatsink Design ▪ Pump Fan ▪ Smart Fan Control ∙ Индикатор ▪ Mystic Light Extension (RAINBOW/RGB) ▪ Mystic Light S...
Страница 141 - Комплект поставки
9 Комплект поставки Комплект поставки Проверьте комплект поставки материнской платы. В него должны входить следующие элементы: Материнская плата B550-A PRO Кабели Кабели SATA 6Гб/с (2 шт./уп.) 1 Аксессуары Винты для М.2 (3 шт./уп.) 1 Наклейка с логотипом 1 Регистрационная карточка продукта 1 Диск с ...
Страница 142 - ∙ Порт/Кнопка Flash BIOS; Таблица состояний индикатора порта LAN; Порты Аудио
10 Задняя панель портов ввода/ вывода USB 3.2 Gen 1 (5Гб/с) Type-A Порт Flash BIOS Задняя панель портов ввода/ вывода Комбинированный порт PS/2 LAN 1 Гбит/с DisplayPort USB 2.0 Type-A USB 2.0 Type-A Порты Аудио USB 3.2 Gen 2 (10Гб/с ) Type-C USB 3.2 Gen 2 (10Гб/с) Type-A ∙ Порт/Кнопка Flash BIOS – О...
Страница 143 - ∙ Выбор устройства; Автоматическое всплывающее диалоговое окно
11 Задняя панель портов ввода/ вывода ∙ Выбор устройства – позволяет выбрать источник аудио выхода и изменить соответствующие параметры. Отмеченное устройство будет использоваться по умолчанию. ∙ Дополнительные эффекты – это список опций по настройке звуковых эффектов для входного и выходного сигнал...
Страница 144 - Подключение наушников и микрофона
12 Задняя панель портов ввода/ вывода AUDIO INPUT Rear Front Side Center/ Subwoofer AUDIO INPUT Подключение наушников и микрофона Подключение внешнего стерео усилителя (колонок) Подключение звуковой системы 7.1
Страница 146 - Процессор AM4
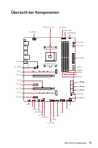
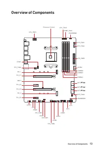
14 Компоненты материнской платы Процессорный сокет Процессор AM4 На поверхности процессора AM4 имеется золотой треугольник для правильной установки процессора относительно процессорного сокета материнской платы. Золотой треугольник указывает на контакт 1. 53.8 мм Расстояние от центра процессора до б...
Страница 147 - Слоты DIMM; Рекомендации по установке модулей памяти
15 Компоненты материнской платы Слоты DIMM DIMMA1 DIMMB1 Канал A Канал B DIMMA2 DIMMB2 Рекомендации по установке модулей памяти ⚠ Внимание! ∙ Всегда устанавливайте модуль памяти сначала в слот DIMMA2 . ∙ В связи со спецификой использования ресурсов чипсета, доступный объем памяти будет немного меньш...
Страница 148 - MSI Gaming Series Graphics Card Bolster; Таблица комбинации для слотов M.2 и PCIe; Слот
16 Компоненты материнской платы PCI_E1~4: Слоты расширения PCIe ⚠ Внимание! ∙ При установке массивной видеокарты, необходимо использовать такой инструмент, как MSI Gaming Series Graphics Card Bolster для поддержки веса графической карты и во избежание деформации слота. ∙ Для установки одной карты ра...
Страница 149 - Установка устройства в разъем M2_1; Видео Инструкция
17 Компоненты материнской платы M2_1~2: Разъемы M.2 (Ключ M) M2_1 M2_2 SATA1~6: Разъемы SATA 6 Гб/с Эти разъемы представляют собой интерфейсные порты SATA 6Гб/с. К каждому порту можно подключить одно устройство SATA. ⚠ Внимание! ∙ Избегайте перегибов кабеля SATA под прямым углом. В противном случае,...
Страница 150 - Установка устройства в разъем M2_2
18 Компоненты материнской платы 1 1 2 30º 30º Стойка для M.2 Стойка для радиатора 3 5 4 Винт для M.2 6 6 Установка устройства в разъем M2_2 Выполните шаги 3, 4 и 5 для установки M.2 SSD в разъем M2_2. 3. Закрутите стойку для крепления M.2 модуля в подходящее отверстие, в соответствии с длиной вашего...
Страница 151 - JAUD1: Разъем аудио передней панели
19 Компоненты материнской платы JAUD1: Разъем аудио передней панели Данный разъем предназначен для подключения аудиоразъемов передней панели. 1 2 10 9 1 MIC L 2 Ground 3 MIC R 4 NC 5 Head Phone R 6 MIC Detection 7 SENSE_SEND 8 No Pin 9 Head Phone L 10 Head Phone Detection JFP1, JFP2: Разъемы передне...
Страница 154 - JTPM1: Разъем модуля ТРМ
22 Компоненты материнской платы JUSB1~2: Разъемы USB 2.0 Данные разъемы предназначены для подключения портов USB 2.0 на передней панели. 1 2 10 9 1 VCC 2 VCC 3 USB0- 4 USB1- 5 USB0+ 6 USB1+ 7 Ground 8 Ground 9 No Pin 10 NC ⚠ Внимание! ∙ Помните, что во избежание повреждений, необходимо правильно под...
Страница 155 - Переключение режимов работы и скорости вращения вентилятора; Назначение контактов разъема для подключения вентилятора; Разъем
23 Компоненты материнской платы CPU_FAN1, PUMP_FAN1, SYS_FAN1~6: Разъемы вентиляторов Разъемы вентиляторов можно разделить на два типа: с PWM (PulseWidth Modulation) управлением и управлением постоянным током. Разъемы вентиляторов с PWM управлением имеют контакт с постоянным напряжением 12В, а также...
Страница 156 - JCI1: Разъем датчика открытия корпуса; Использование датчика открытия корпуса
24 Компоненты материнской платы JCI1: Разъем датчика открытия корпуса К этому разъему подключается кабель от датчика открытия корпуса. Нормально (По умолчанию) Разрешить запись по событию открытия корпуса Использование датчика открытия корпуса 1. Подключите датчик открытия корпуса к разъему JCI1 . 2...
Страница 157 - Сброс настроек BIOS до значений по умолчанию; JCOM1: Разъем последовательного порта
25 Компоненты материнской платы JBAT1: Джампер очистки данных CMOS (Сброс BIOS) На плате установлена CMOS память с питанием от батарейки для хранения данных о конфигурации системы. Для сброса конфигурации системы (очистки данных CMOS памяти), воспользуйтесь этим джампером. Сохранение данных (По умол...
Страница 158 - JRGB1: Разъем RGB LED; Подключение RGB светодиодных лент
26 Компоненты материнской платы ⚠ Внимание! ∙ Разъем JRGB поддерживает подключение 5050 RGB непрерывных светодиодных лент (12В/G/R/B) длиной до 2 метров с максимальной мощностью 3А (12В). ∙ Перед установкой или заменой светодиодных лент RGB, необходимо полностью обесточить систему и отключить кабель...
Страница 159 - Подключение адресных RGB светодиодных лент
27 Компоненты материнской платы 1 1 1 D +5V ⚠ ВНИМАНИЕ! Не подключайте несовместимые с материнской платой светодиодные ленты. Разъем JRGB и разъем JRAINBOW имеют разное напряжение, и подключение светодиодных лент 5В к разъему JRGB приведет к их повреждению. ⚠ Внимание! ∙ Разъем JRAINBOW поддерживает...
Страница 160 - Индикаторы отладки EZ; LED_SW1: Переключатель для управления индикаторами
28 Компоненты материнской платы Индикаторы отладки EZ Данные светодиоды показывают состояния отладки материнской платы. CPU - процессор не обнаружен или поврежден. DRAM - память DRAM не обнаружена или повреждена. VGA - устройство GPU/ PCIE/ M.2 не обнаружено или повреждено. BOOT - устройство загрузк...
Страница 161 - Установка Windows® 10
29 Установка ОС, драйверов и утилит Установка ОС, драйверов и утилит Скачайте и обновите последние утилиты и драйверы с сайта: www.msi.com Установка Windows® 10 1. Включите компьютер. 2. Вставьте диск Windows® 10 в привод для оптических дисков или вставьте в разъем USB компьютера USB флэш-диск, соде...
Страница 162 - Преимущества UEFI; ∙ 32-битная ОС Windows; Как проверить режим BIOS?; Режим загрузки UEFI
30 UEFI BIOS UEFI BIOS MSI UEFI BIOS совместим с архитектурой UEFI (Unified Extensible Firmware Interface). Прошивка UEFI имеет множество новых функций и преимуществ, которые не поддерживаются традиционным BIOS. UEFI полностью заменит традиционный BIOS в будущем. Чтобы использовать полный функционал...
Страница 163 - Настройка BIOS; всегда устанавливайте настройки по умолчанию; Вход в настройки BIOS; Функциональные клавиши
31 UEFI BIOS Настройка BIOS Настройки по умолчанию обеспечивают оптимальную производительность и стабильность системы при нормальных условиях. Если вы недостаточно хорошо знакомы с BIOS, всегда устанавливайте настройки по умолчанию . Это позволит избежать возможных повреждений системы, а также пробл...
Страница 164 - Сброс BIOS; очистки данных CMOS; Обновление BIOS; Обновление BIOS при помощи M-FLASH; Yes
32 UEFI BIOS Сброс BIOS В некоторых ситуациях необходимо выполнить восстановление настроек BIOS до значений по умолчанию. Существует несколько способов сброса настроек: ∙ Войдите в BIOS и нажмите клавишу F6 для загрузки оптимизированных значений по умолчанию. ∙ Замкните джампер очистки данных CMOS н...
Страница 165 - Обновление BIOS при помощи MSI DRAGON CENTER; порт Flash BIOS
33 UEFI BIOS Обновление BIOS при помощи MSI DRAGON CENTER Перед обновлением:Убедитесь, что драйвер локальной сети установлен и есть подключение к сети Интернет. Обновление BIOS: 1. Установите и запустите MSI DRAGON CENTER, и затем перейдите на страницу Support . 2. Выберите Live Update и нажмите кно...
Страница 166 - Режим EZ
34 UEFI BIOS Режим EZ Режим EZ предоставляет основную информацию о системе и позволяет выполнить основные операции по настройке. Для настройки расширенных функций BIOS, пожалуйста, войдите в Расширенный режим, путем нажатия Переключатель режимов установки или при помощи функциональной клавиши F7 . П...
Страница 168 - ▪ Добавление пункта BIOS в меню Избранное
36 UEFI BIOS ▪ Добавление пункта BIOS в меню Избранное 1. Выберите пункт BIOS в настройках OC или меню OC. 2. Щелкните правой кнопкой мыши или нажмите клавишу F2 . 3. Выберите любимую страницу и нажмите на кнопку OK . ▪ Удаление пункта BIOS из меню Избранное 1. Выберите пункт BIOS в меню Избранное. ...
Страница 169 - Режим разгона; переключатель режимов установки; ∙ Выбор меню BIOS
37 UEFI BIOS Режим разгона Нажмите переключатель режимов установки или функциональную клавишу F7 для переключения между режимами EZ и разгона в настройках BIOS. Выбор меню BIOS Экран меню Выбор меню BIOS ∙ Выбор меню BIOS – доступны следующие опции: ▪ SETTINGS – в данном меню представлены настройки ...
Страница 170 - Меню OC
38 UEFI BIOS Меню OC Меню OC используется для настройки частоты и напряжения при разгоне. Обратите внимание, что более высокая частота и напряжение могут улучшить результат разгона, но и привести к нестабильности системы. ⚠ Внимание! ∙ Разгонять ПК вручную рекомендуется только опытным пользователям....
Страница 172 - Enter
40 UEFI BIOS ▶ MEMORY-Z sub-menu Нажмите Enter для входа в подменю. В подменю выделены все параметры и тайминги установленной памяти. Для просмотра этой информации в любое время нажмите на кнопку [F5].
Страница 174 - ii
ii Regulatory Notices you that...Under the European Union (“EU”) Directive on Waste Electrical and Electronic Equipment, Directive 2002/96/ EC, which takes effect on August 13, 2005, products of “electrical and electronic equipment” cannot be discarded as municipal wastes anymore, and manufacturers ...