Страница 3 - АВТ
3 3.4.4. Продажа с вызовом данных КЛАВИШАМИ ЦЕН ......................................................... 41 3.4.5. Продажа с вводом тары известного веса ........................................................................... 42 3.5. РАСПЕЧАТКА ОДИНАКОВЫХ ЭТИКЕТОК ..................................
Страница 4 - НАЗНАЧЕНИЕ; LP 2
4 ЧАСТЬ 1. ПОДГОТОВКА К РАБОТЕ 1.1. НАЗНАЧЕНИЕ ВЕСОВ Благодарим за покупку торговых весов с принтером типа LP 2. Просим ознакомиться с настоящим руководством прежде , чем приступить к работе с этими весами . Обращайтесь к нему по мере необходимости . Весы электронные торговые типа LP 2 предназначены...
Страница 8 - Табл
8 1.5. ФУНКЦИИ КЛАВИШ Табл . 3 Обозна - чение Наименование Функция Режим работы Алфавитно - цифровая клавиатура : ( 1 )~( 54 ) Клавиши цен и ввода текста Вызов из памяти весов переменных данных о товаре ; программирование буквенно - цифровой информации типа МАГАЗИН ( клавиша № 54 вводит в текст проб...
Страница 10 - НУЛЬ
10 ВКЛЮЧЕНИЕ ВЕСОВ : q Вставьте вилку сетевого шнура в сеть и включите тумблер включения . При этом весы проходят тестирование с последовательным перебором на всех разря - дах индикаторов цифр от 0 до 9. После завершения теста раздается звуковой сигнал . q Дайте весам прогреться в течение не меньше ...
Страница 32 - LP; СОХР
32 3.2.2. Продажа с сохранением цены товара Если осуществляется продажа товара несколько раз по одной и той же це - не , продавцу удобнее было бы аннулировать автоматическое стирание цены по - сле каждой продажи . В весах типа LP предусмотрен режим сохранения цены в кратковременной памяти весов . q ...
Страница 34 - ПАМ
34 ВЕС 0.000 6 ЦЕНА 0 СТОИМОСТЬ 0 q Пользуясь цифровой клавиатурой , наберите НОМЕР ТОВАРА и нажмите клавишу ПАМ . На индикаторе ЦЕНА высветится запрограммированная ранее цена данного товара . ВЕС 0.000 6 ЦЕНА 62832 СТОИМОСТЬ 0 q Положите товар на весы . ВЕС 0.690 6 ЦЕНА 62832 СТОИМОСТЬ 43354 q Счит...
Страница 37 - РА; КЛАВИШЕЙ
37 ВЕС 2.000 ЦЕНА 0 СТОИМОСТЬ 0 q Нажмите клавишу TA РА . Показание индикатора ВЕС обнулится , а указатели НУЛЬ и ТАРА включатся . Весы переходят в режим выборки веса тары . Если сейчас убрать тару с весов , индикатор ВЕС покажет вес тары со знаком минус . ВЕС 0.000 6 6 ЦЕНА 0 СТОИМОСТЬ 0 q Введите ...
Страница 39 - АРА
39 q Поставьте на весы тару . Индикатор ВЕС покажет вес тары . ВЕС 1.500 ЦЕНА 0 6 СТОИМОСТЬ 0 q Нажмите клавишу T АРА . Показание индикатора ВЕС обнулится , а указатели НУЛЬ и ТАРА включатся . Весы переходят в режим выборки веса тары . Если сейчас убрать тару с весов , индикатор ВЕС покажет вес тары...
Страница 41 - ТАРА; Продажа
41 q Положите товар вместе с его тарой на весы . На индикаторе ВЕС будет по - казан вес нетто товара , а на индикаторе СТОИМОСТЬ - его стоимость . ВЕС 0.690 6 ЦЕНА 62832 СТОИМОСТЬ 43354 q Считайте показания на индикаторе СТОИМОСТЬ ( или распечатайте эти - кетку ) и снимите товар с весов . Пока - зан...
Страница 47 - ОБЩИЕ
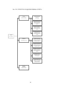
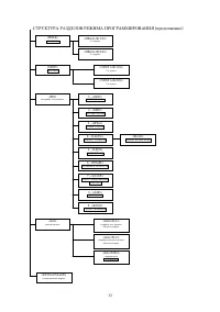
47 ЧАСТЬ 4. РЕЖИМ ОТЧЁТА 4.1. ОБЩИЕ СВЕДЕНИЯ ОБ ИТОГОВЫХ ДАНЫХ Весы типа LP позволяют получить итоговый отчёт о продажах , выполненных после того , как последний раз были стёрты итоговые данные . В весах типа LP существуют несколько видов итоговых данных : • общий итог по всем продажам ; • общий ито...
Страница 52 - ПРОТОКОЛ
52 ЧАСТЬ 5. ПОДКЛЮЧЕНИЕ ВЕСОВ К ВНЕШНИМ УСТРОЙСТВАМ 5.1. ОБЩИЕ УКАЗАНИЯ Весы типа LP позволяют подключить внешнее устройство к разъёму интерфейса весов и обмениваться данными с внешним устройством . В стандартной поставке весы оснащаются адаптером интерфейса Ethernet. По заказу клиента весы могут бы...
Страница 61 - ЗАПРАВКА
61 ЧАСТЬ 6. ТЕХНИЧЕСКОЕ ОБСЛУЖИВАНИЕ 6.1. ЗАПРАВКА РУЛОНА q Выключите питание весов . q Проверьте , что этикетки нового рулона подходят к принтеру по своему фор - мату . q Откройте боковую крышку весов . q Вытащите ограничитель 7, см . рис . 20 ( такая же схема показана на самой крышке ), и снимите ...