Canon XL 2 - инструкции и руководства
Видеокамера Canon XL 2 - инструкции пользователя по применению, эксплуатации и установке на русском языке читайте онлайн в формате pdf
Инструкции:
Инструкция по эксплуатации Canon XL 2
Краткое содержание
2 Важные инструкции по эксплуатации ПРЕДУПРЕЖДЕНИЕ. ВО ИЗБЕЖАНИЕ ОПАСНОСТИ ПОРАЖЕНИЯ ЭЛЕКТРИЧЕСКИМ ТОКОМ НЕ СНИМАЙТЕ КОЖУХ (ИЛИ ЗАДНЮЮ ПАНЕЛЬ). ВНУТРИ КАМЕРЫ НЕТДЕТАЛЕЙ, ПОДЛЕЖАЩИХ ОБСЛУЖИВАНИЮ ПОЛЬЗОВАТЕЛЕМ. ОБСЛУЖИВАНИЕ ДОЛЖНО ВЫПОЛНЯТЬСЯ КВАЛИФИЦИРОВАННЫМ ПЕРСОНАЛОМ. ПРЕДУПРЕЖДЕНИЕ. ВО ИЗБЕЖАНИЕ ...
3 R Введение Использование данного Руководства Áëàãîäàðèì Âàñ çà ïîêóïêó âèäåîêàìåðû Canon XL2. Ïåðåä íà÷àëîì ðàáîòû ñ âèäåîêàìåðîé âíèìàòåëüíîïðî÷èòàéòå äàííîå Ðóêîâîäñòâî è ñîõðàíèòå åãî â êà÷åñòâå ñïðàâî÷íèêà. Обозначения и ссылки, используемые в настоящем Руководстве ❍ : Предупреждения, относящи...
6 Проверка комплекта дополнительных принадлежностей Êîìïàêòíûé áëîê ïèòàíèÿCA−920 Ïåðåõîäíèê ïîñòîÿííîãîòîêà DC−920 Àêêóìóëÿòîð BP−930 Ïëîñêèé ëèòèåâûé ýëåìåíòïèòàíèÿ CR2025 Ïóëüò äèñòàíöèîííîãîóïðàâëåíèÿ WL−D4000 Äâà ýëåìåíòà ïèòàíèÿ AAA (R03) Öâåòíîé âèäîèñêàòåëü Ìèêðîôîí Äåðæàòåëü àäàïòåðà Ñòåðåî...
8 Ìèêðîôîííûé êàáåëü ( 18) Ðó÷êà ( 19) Êíîïêà ïóñêà/îñòàíîâêè ( 30) Øòàòèâíîå ãíåçäî* Âèíò êðåïëåíèÿ áëåíäû îáúåêòèâà ( 21) Êíîïêà EVF DISPLAY ( 33) Ïîëüçîâàòåëüñêèå êíîïêè CUSTOM KEYS ( 70) Êíîïêà CUSTOM PRESET ON/OFF ( 66) Ïåðåêëþ÷àòåëü EJECT ( 23) Êíîïêà CUSTOM PRESET SELECT ( 66) Äèñê AE SHIFT (...
11 R Подготовка Подготовка источника питания Зарядка аккумулятора Ïåðåä çàðÿäêîé îòñîåäèíèòå îò áëîêà ïèòàíèÿ ïåðåõîäíèê ïîñòîÿííîãî òîêà. Ñíèìèòå ñ àêêóìóëÿòîðà êðûøêó êëåìì. 1. Подсоедините кабель питания к блоку питания.2. Подключите кабель питания к электрической розетке. 3. Установите аккумулят...
12 Питание от бытовой электросети 1. Поверните диск POWER в положение OFF (Выкл.).2. Установите переходник постоянного тока на видеокамеру. Слегка нажав, сдвиньте переходник постоянного тока в направлении стрелки до щелчка в фиксаторе. 3. Подсоедините кабель питания к блоку питания.4. Подключите каб...
13 R Подготовка ❍ Время зарядки, съемки и воспроизведения Указанные ниже значения времени являются приблизительными и зависят от условий зарядки, съемки иливоспроизведения. * Приблизительное время съемки с повторяющимися операциями, такими, как пуск/остановка, зуммирование и включение/ выключение пи...
14 Установка элемента резервного питания Ýëåìåíò ðåçåðâíîãî ïèòàíèÿ (ïëîñêèé ëèòèåâûé ýëåìåíò ïèòàíèÿ CR2025) ïîçâîëÿåò âèäåîêàìåðå ïðè îòêëþ÷åí − íîì èñòî÷íèêå ïèòàíèÿ ñîõðàíÿòü â ïàìÿòè äàòó è âðåìÿ ( 28), à òàêæå äðóãèå ïàðàìåòðû. Äëÿ ñîõðàíåíèÿ ïàðàìåòðîâ âî âðåìÿ çàìåíû ýëåìåíòà ðåçåðâíîãî ïèòà...
15 R Подготовка Подготовка видеокамеры Установка и снятие цветного видоискателя Установка цветного видоискателя 1. Наденьте видоискатель на кронштейн и затяните винт крепления. 2. Подсоедините кабель видоискателя к верхнему гнезду на корпусе видеокамеры. Совместите метку на кабеле с меткой на видеок...
16 Снятие и установка наглазника Ïîëîæåíèå íàãëàçíèêà ìîæíî èçìåíèòü äëÿ èñïîëüçîâàíèÿ ñ ëåâûì èëè ïðàâûì ãëàçîì. Äëÿ èñïîëüçîâàíèÿ ñ ëåâûì ãëàçîì ñíèìèòå è çàíîâî óñòàíîâèòå íàãëàçíèê. Снятие наглазника Снимите наглазник, как показано на рисунке. Установка наглазника Совместив отверстие для рычага ...
17 R Подготовка Использование видоискателя в качестве ЖК-дисплея Îòêðûâ àäàïòåð íàãëàçíèêà, ìîæíî èñïîëüçîâàòü âèäîèñêàòåëü â êà÷åñòâå ÆÊ−äèñïëåÿ. Нажмите кнопку фиксатора и откройте адаптернаглазника. Когда видоискатель не используется в качестве ЖК−дисплея, обязательно закрывайте адаптер наглазник...
18 Настройка видоискателя Ìîæíî íàñòðàèâàòü ÿðêîñòü, êîíòðàñòíîñòü, öâåòà è ðåçêîñòü âèäîèñêàòåëÿ. Ýòè íàñòðîéêè íå âëèÿþò íà ñíèìàåìîåèçîáðàæåíèå. 1. Для открытия меню нажмите кнопку MENU.2. Поворачивая диск SET, выберите пункт [DISPLAY SETUP/ ] (НАСТР. ЭКРАНА/ ), затем нажмите диск SET. 3. Поворач...
19 R Подготовка Закрепление ремня ручки Держа видеокамеру правой рукой, отрегулируйтеремень левой рукой. Отрегулируйте ремень ручки таким образом, чтобыуказательный и средний пальцы доставали до рычагазуммирования, а большой палец доставал до кнопкипуска/остановки. Закрепление наплечного ремня Пропу...
20 Подготовка объектива Ñì. òàêæå èíñòðóêöèþ ïî ýêñïëóàòàöèè îáúåêòèâà. Установка объектива 1. Переведите диск POWER в положение OFF (Выкл.). 2. Снимите пылезащитные крышки с видео- камеры и с объектива. 3. Совместите красную метку на объективе с красной меткой на видеокамере и повернитеобъектив по ...
21 R Подготовка Установка бленды объектива Óñòàíîâèòå áëåíäó äëÿ ýêðàíèðîâàíèÿ ðàññåÿííîãî ñâåòà è çàùèòû îáúåêòèâà. 1. Установите бленду объектива на торец объектива и наверните ее по часовой стрелке, чтобы логотипCanon был наверху. • Будьте осторожны, чтобы не деформировать бленду объектива. • Убе...
22 Беспроводной пульт дистанционного управления Нажимая кнопки, направляйте пульт на датчикдистанционного управления видеокамеры. Видеокамера оснащена тремя датчиками дистанционногоуправления, два расположены спереди и один сзади. Установка элементов питания Ïóëüò äèñòàíöèîííîãî óïðàâëåíèÿ ðàáîòàåò ...
23 R Подготовка Èñïîëüçóéòå òîëüêî âèäåîêàññåòû ñ ëîãîòèïîì D . 1. Откройте крышку отсека для кассеты, сдвинув переключатель EJECT. Отсек для кассеты открывается автоматически. 2. Установите/извлеките кассету. • Кассету следует загружать окошком для ленты наружу.• Для извлечения кассеты вытяните ее ...
24 Ìíîãèå èç ôóíêöèé âèäåîêàìåðû âûáèðàþòñÿ èç ìåíþ, âûâîäèìûõ íà ýêðàí. Выбор меню и установок 1. Для открытия меню нажмите кнопку MENU.2. Поворачивая диск SET, выберите подменю, затем нажмите диск SET.3. Поворачивая диск SET, выберите пункт меню, затем нажмите диск SET.4. Поворачивая диск SET, выб...
29 R Подготовка 1 24 1 2 3 4 5 6 7 8 9 10 11 12 13 14 15 16 17 18 19 20 21 22 23 2 3 5 6 7 9 8 10 4 12 11 13 24 19 20 18 17 21 23 22 15 14 16 ×àñîâîé ïîÿñ LONDON (Ëîíäîí)PARIS (Ïàðèæ)CAIRO (Êàèð)MOSCOW (Ìîñêâà)DUBAI (Äóáàé)KARACHI (Êàðà÷è)DACCA (Äàêêà)BANGKOK (Áàíãêîê)H. KONG (Ãîíêîíã)TOKYO (Òîêèî)S...
30 Съемка Перед началом съемки Äëÿ ïðîâåðêè ðàáîòû âèäåîêàìåðû ïðåäâàðèòåëüíî ïðîèçâåäèòå òåñòîâóþ ñúåìêó. Ïðè íåîáõîäèìîñòèïðîèçâåäèòå ÷èñòêó âèäåîãîëîâîê ( 108). Съемка 1. Снимите крышку с объектива.2. Нажмите кнопку и установите диск POWER в положение съемки. 3. Для начала съемки нажмите кнопку п...
31 R Съемка Съемка с низкой точки Íà ðóêîÿòêå äëÿ ïåðåíîñêè ïðåäóñìîòðåí äóáëèðóþ−ùèé íàáîð îðãàíîâ óïðàâëåíèÿ ñúåìêîé è çóììèðî−âàíèåì, î÷åíü óäîáíûé äëÿ ñúåìêè ñ íèçêîé òî÷êè. Âî èçáåæàíèå ñëó÷àéíîãî íàæàòèÿ êíîïîê ïåðåìåñòèòåðû÷àã LOCK âïðàâî. Механизмы энергосбережения Кнопка STANDBY Åñëè â ðåæè...
32 Индикация на экране во время съемки t Индикатор записи r Если мигает символ « j » q Временной код w Оставшаяся лента e Уровень заряда аккумулятора В начале съемки видеокамера отсчитывает от 1 до 10 с.Это помогает предотвратить съемку слишком короткихэпизодов. Указывает время съемки в часах, минут...
Можно выбрать один из трех уровней объема информации, отображаемой на дисплее: полная, частичная и нет информации.Режим изменяется при каждом нажатии кнопки EVF DISPLAY. * Если для пункта [GUIDE INFO] (СПРАВОЧНАЯ ИНФОРМАЦИЯ) задано значение [D/T DISPLAY] (ВЫВОД ДАТЫ И ВРЕМЕНИ). Отображение метки цен...
34 Быстрый просмотр и поиск во время съемки Быстрый просмотр записи Â ðåæèìå ïàóçû çàïèñè ýòà ôóíêöèÿ ïîçâîëÿåò ïðîâåðèòü íåñêîëüêî ïîñëåäíèõ ñåêóíä çàïèñè. Нажмите и отпустите кнопку c (Просмотр записи). Видеокамера перематывает кассету назад, воспроизводит несколько последних секунд записи и возвр...
35 R Съемка Поиск конца записи Ýòà ôóíêöèÿ ñëóæèò äëÿ ïîèñêà êîíöà ïîñëåäíåãî ñíÿòîãî ñþæåòà. Нажмите кнопку END SEARCH. • Отображается символ «END SEARCH» (Поиск конца).• Видеокамера перематывает кассету назад или вперед, воспроизводит несколько последних секунд записи и останавливает кассету. • Пр...
36 «Наезд»/«отъезд» видеокамеры Çóììèðîâàíèåì ìîæíî óïðàâëÿòü ñ áîêîâîé ðó÷êè èëè ñ ðóêîÿòêè äëÿ ïåðåíîñêè. Ìîæíî òàêæå èñïîëüçîâàòü êîëüöîçóììèðîâàíèÿ íà çóì−îáúåêòèâå èëè êíîïêè çóììèðîâàíèÿ íà áåñïðîâîäíîì ïóëüòå äèñòàíöèîííîãî óïðàâëåíèÿ. Для «отъезда» видеокамеры (широкоугольное положение) сдви...
37 R Съемка Кольцо зуммирования Ñêîðîñòü çóììèðîâàíèÿ çàâèñèò îò ñêîðîñòè ïîâîðîòà êîëüöà çóììèðîâàíèÿ. Кнопки зуммирования на пульте дистанционного управления Ñêîðîñòü çóììèðîâàíèÿ ïîñòîÿííà è íå ðåãóëèðóåòñÿ. Заданное положение зуммирования (объективы с функцией заданного положения зуммирования) Ý...
38 Настройка фокусировки Автофокусировка (объективы с функцией автофокусировки) Àâòîôîêóñèðîâêà âêëþ÷åíà, åñëè ñåëåêòîð ôîêóñèðîâêè íà îáúåêòèâå íàõîäèòñÿ â ïîëîæåíèè AF.  âèäåîêàìåðåèñïîëüçóåòñÿ ñèñòåìà àâòîôîêóñèðîâêè TTL ñ äèàïàçîíîì ôîêóñèðîâêè îò 2 ñì (â øèðîêîóãîëüíîì ïîëîæåíèèîò òîðöà îïðàâû...
39 R Съемка Ручная фокусировка 1. Объективы с функцией автофокусировки: переместите селектор фокусировки на объективе в положение M. 2. Установите объектив в положение телефото.3. Настройте фокус, поворачивая кольцо фокусировки.4. Кадрируйте объект с помощью зуммирования. Если после ручной установки...
40 Заданное положение фокусировки (объективы с функцией заданного положения фокусировки) Ýòà ôóíêöèÿ ïîçâîëÿåò çàïîìíèòü ïîëîæåíèå ôîêóñèðîâêè äëÿ áûñòðîãî âîçâðàòà ê ýòîìó ïîëîæåíèþ. Ìîæíîòàêæå çàäàòü ñêîðîñòü âîçâðàùåíèÿ â çàäàííîå ïîëîæåíèå ôîêóñèðîâêè. Задание фиксированного положения фокусировк...
41 R Съемка Âî âðåìÿ ñúåìêè ïðè ÿðêîì îñâåùåíèè â âèäåîêàìåðå óñòàíàâëèâàåòñÿ ìàëàÿ âåëè÷èíà äèàôðàãìû, è èçîáðàæåíèåìîæåò âûãëÿäåòü ñìàçàííûì. Ïðè èñïîëüçîâàíèè îáúåêòèâà ñî âñòðîåííûì ôèëüòðîì íåéòðàëüíîé ïëîòíîñòèâêëþ÷èòå èëè âûêëþ÷èòå ôèëüòð â ñîîòâåòñòâèè ñ èíäèêàöèåé íà ýêðàíå. С объективом 20...
42 Âûáåðèòå ñòàíäàðòíûé ðåæèì 50i èëè 25p. Режим 50i Ñúåìêà ñ ÷àñòîòîé 50 êàäðîâ/ñ â ÷åðåñïîëîñíîì ðåæèìå, êàê â òåëåâèçèîííîì ñèãíàëå. Режим 25p Ñúåìêà ñ ÷àñòîòîé 25 êàäðîâ/ñ â ïðîãðåññèâíîì ðåæèìå ñ ïðåîáðàçîâàíèåì âûõîäíûõ ñèãíàëîâ â ÷åðåñïîëîñíûéðåæèì ñ ÷àñòîòîé êàäðîâ 50 êàäðîâ/ñ. Установите пе...
43 R Съемка Âèäåîêàìåðà èñïîëüçóåò âñþ øèðèíó ìàòðèöû ÏÇÑ, ñîõðàíÿÿ êà÷åñòâî èçîáðàæåíèÿ è îáåñïå÷èâàÿ áîëüøèé óãîëîáçîðà ïî ãîðèçîíòàëè. Установите переключатель ASPECT RATIO в положение 16:9. Формат экрана изменяется на широкоэкранный. ❍ При воспроизведении записи в формате 16:9 на экране обычного...
44 Выбор варианта отсчета времени Äëÿ âðåìåííîãî êîäà ìîæíî âûáðàòü âàðèàíò îòñ÷åòà âðåìåíè ñúåìêè (REC−RUN), îòñ÷åòà âðåìåíè ñúåìêè ñ çàäàííûì íà÷àëîì (REC−RUN PS.), ñâîáîäíîãî îòñ÷åòà âðåìåíè (FREE−RUN).  ñëó÷àå îòñ÷åòà âðåìåíè ñúåìêèâðåìåííîé êîä îòñ÷èòûâàåòñÿ òîëüêî âî âðåìÿ ñúåìêè.  ñëó÷àå ñâ...
45 R Съемка Èíäèêàöèÿ ïîëüçîâàòåëüñêîãî áèòà ïðîèçâîäèòñÿ â øåñòíàäöàòåðè÷íîé ñèñòåìå ñ÷èñëåíèÿ è ñîäåðæèò êîìáèíàöèþèç âîñüìè öèôð èëè áóêâ. Âñåãî âîçìîæíî 16 ðàçëè÷íûõ ñèìâîëîâ – öèôðû îò 0 äî 9 è áóêâû îò A äî F.Ýòî óäîáíî äëÿ ìàðêèðîâêè êàññåò. 1. Откройте меню и выберите пункты [VCR SETUP] (НАС...
46 Ìîæíî óñòàíîâèòü 16−áèòíûé èëè 12−áèòíûé çâóêîâîé ðåæèì.  12−áèòíîì ðåæèìå âîçìîæåí âûáîð çàïèñè ïî äâóì êàíàëàì (ïðè ýòîì äâà êàíàëà îñòàþòñÿ ñâîáîäíûìè äëÿ ïîñëåäóþùåãî íàëîæåíèÿ çâóêà (12bit CH ))èëè çàïèñü îäíîâðåìåííî ïî ÷åòûðåì êàíàëàì (12bit CH , ).×àñòîòà äèñêðåòèçàöèè â 16−ðàçðÿäíîì ðåæ...
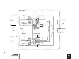
47 R Съемка Запись по каналам 1 и 2 Âûáåðèòå àóäèîâõîä FRONT MIC (ìèêðîôîí èç êîìïëåêòà ïîñòàâêè), AUDIO1 (ðàçúåìû RCA) èëè REAR (ðàçúåìûXLR). Ñì. òàêæå áëîê−ñõåìó çâóêîâîãî òðàêòà ( 120). При использовании переднего микрофона Установите переключатель INPUT SELECT в положение FRONT MIC. При необходи...
48 Запись по каналам 3 и 4 Âûáåðèòå àóäèîâõîä SHOE (äîïîëíèòåëüíî ïðèîáðåòàåìûé ìèêðîôîííûé àäàïòåð MA−300), AUDIO2 (ðàçúåìû RCA)èëè REAR (ðàçúåìû XLR). Ñì. òàêæå áëîê−ñõåìó çâóêîâîãî òðàêòà ( 120). Äëÿ ïàðàìåòðà [AUDIO MODE] (ÀÓÄÈÎ ÐÅÆÈÌ) äîëæíî áûòü óñòàíîâëåíî çíà÷åíèå [12bit CH , ]. При подсоеди...
49 R Съемка Настройка уровня записи звука Отображение/скрытие индикатора уровня звука на экране Откройте меню и выберите пункт [DISPLAY SETUP/ ] (НАСТР. ЭКРАНА/ ). Выберите пункт [AUDIO LEVEL] (УРОВ. АУДИО), затем выберите требуемое значение и закройте меню. Индикатор уровня звука можно также включа...
51 R Съемка Ïðîãðàììíûå ðåæèìû àâòîýêñïîçèöèè îáåñïå÷èâàþò àâòîìàòè÷åñêóþ ñúåìêó ïðîôåññèîíàëüíîãî êà÷åñòâà â ðàçëè÷íûõ óñëîâèÿõ. Выбор программных режимов автоэкспозиции Нажмите кнопку и поворачивайте диск POWER. Отображается символ выбранного режима. Не изменяйте режим во время съемки, так как это...
52 Ручной режим ( 56) Ýòîò ðåæèì îáåñïå÷èâàåò òâîð÷åñêóþ ñâîáîäó ñ ïîëíûì ðó÷íûì óïðàâëåíèåì.  ðó÷íîì ðåæèìå ìîæíî óñòàíîâèòü ýêñïîçèöèþ ñ ëþáîé êîìáèíàöèåé âûäåðæêèçàòâîðà è âåëè÷èíû äèàôðàãìû. Прожектор  ðåæèìå «Ïðîæåêòîð» ýêñïîçèöèÿ àâòîìàòè÷åñêè íàñòðàèâàåòñÿ äëÿ ýôôåêòèâíîéñúåìêè èçîáðàæåíèé ...
54 Доступные значения выдержки затвора: 1/6, 1/12, 1/25, 1/50, 1/120, 1/250, 1/500, 1/1000, 1/2000, 1/4000, 1/8000, 1/16000, CS (óñòðàíåíèå âëèÿíèÿ ÷àñòîòûðàçâåðòêè) 1. Установите диск POWER в положение Tv . 2. Выберите выдержку затвора кнопкой SHUTTER r или t . ❍ Другие параметры (например, величин...
55 R Съемка Съемка в режиме приоритета диафрагма (Av) Доступны следующие значения величины диафрагмы (для объектива 20 × L IS): F1.6, F2.0, F2.8, F4.0, F5.6, F8.0, F11, CLOSE (Çàêðûòà) 1. Установите диск POWER в положение Av . 2. Выберите величину диафрагмы с помощью диска IRIS. ❍ Другие параметры (...
56 Ìîæíî óñòàíàâëèâàòü ýêñïîçèöèþ ñ ëþáîé êîìáèíàöèåé âûäåðæêè çàòâîðà è âåëè÷èíû äèàôðàãìû. 1. Установите диск POWER в положение M . Появляется индикатор экспозиции. 2. Выберите величину диафрагмы с помощью диска IRIS.3. Выберите выдержку затвора кнопкой SHUTTER r или t . Съемка в ручном режиме Дос...
57 R Съемка Настройка экспозиции Фиксация экспозиции 1. Установите диск POWER в положение n , Tv или Av . 2. Нажмите кнопку EXP. LOCK. Появляется индикатор экспозиции. Изменение величины диафрагмы после фиксации экспозиции Ìîæíî âûáðàòü îäíî èç 23 çíà÷åíèé âåëè÷èíû äèàôðàãìû (ñ îáúåêòèâîì 20 × L IS)...
58 Ñäâèã àâòîýêñïîçèöèè ïîçâîëÿåò âðó÷íóþ èçìåíÿòü çíà÷åíèÿ, çàäàííûå ñèñòåìîé àâòîìàòè÷åñêîé óñòàíîâêèýêñïîçèöèè, ÷òîáû ñäåëàòü èçîáðàæåíèå òåìíåå èëè ñâåòëåå. Ìîæíî âûáðàòü îäíî èç 13 çíà÷åíèéàâòîýêñïîçèöèè (+2.0, +1.5, +1.0, +0.75, +0.5, +0.25, ±0, −0.25, −0.5, −0.75, −1.0, −1.5, −2.0). 1. Устано...
61 R Съемка Установка пользовательского баланса белого 1. Нажмите диск WHITE BALANCE, чтобы он выдвинулся наружу.2. Установите диск WHITE BALANCE в положение 1, 2 или 3.3. Наведите видеокамеру на белый объект и с помощью зуммирования добейтесь, чтобы он занимал весь экран. Видеокамера должна быть на...
62 Использование полосатого шаблона («зебра»)  âèäåîêàìåðå ïðåäóñìîòðåíà ôóíêöèÿ ïîëîñàòîãî øàáëîíà «çåáðà», êîòîðàÿ âûäåëÿåò äèàãîíàëüíûìè ÷åðíûìèè áåëûìè ïîëîñàìè çàñâå÷åííûå îáëàñòè. Ïîëîñàòûé øàáëîí îòîáðàæàåòñÿ òîëüêî íà ýêðàíå. Èñïîëüçóéòå ýòóôóíêöèþ ïðè íàñòðîéêå âåëè÷èíû äèàôðàãìû è âûäåðæê...
63 R Съемка Äëÿ îïðåäåëåíèÿ îáëàñòè êîæè è ñãëàæèâàíèÿ ìåëêèõ äåòàëåé (÷òîáû ñäåëàòü ìåíåå çàìåòíûìè äåôåêòû êîæè)ìîæíî íàñòðàèâàòü öâåòîâîé îòòåíîê, öâåò, îáëàñòü è óðîâåíü ñèãíàëà Y. Ïîïåðåìåííî îòîáðàæàþòñÿ ïîëîñàòûéøàáëîí, âûäåëÿþùèé îáëàñòü êîæè, è îáû÷íîå èçîáðàæåíèå (íà ýêðàíå ïîäêëþ÷åííîãî ò...
66 Установка пользовательских настроек 1. Откройте меню и выберите пункт [CUSTOM PRESET] (ПОЛЬЗ. НАСТРОЙКА). 2. Выберите [PRESET SETUP] (ЗАДАНИЕ НАСТРОЙКИ). Открываются пункты для пользовательской настройки. 3. Выберите пункт [SEL PRESET] (ВЫБОР НАСТРОЙКИ), затем выберите файл пользовательских настр...
67 R Съемка Активизация пользовательских настроек 1. Нажмите кнопку CUSTOM PRESET SELECT. • При каждом нажатии кнопки установка изменяется в следующем порядке: «CP1», «CP2», «CP3» и «CP | ». • Если не требуется использовать пользовательскую настройку, установите в видеокамере режим «CP | ». 2. Нажми...
68 Импортирование (операции выполняются на видеокамере XL2, в которую производится импорт) 1. Откройте меню и выберите пункт [CUSTOM PRESET] (ПОЛЬЗ. НАСТРОЙКА), затем [READ PRESET] (СЧИТАТЬ НАСТРОЙКУ). Открывается меню IMPORT PRES. (ИМПОРТ НАСТРОЙКИ). 2. Выберите пункт [SEL PRESET] (ВЫБОР НАСТРОЙКИ)...
70 Пользовательские кнопки Ïîëüçîâàòåëüñêèì êíîïêàì ìîæíî íàçíà÷èòü ÷àñòî èñïîëüçóåìûå ôóíêöèè (îòäåëüíî äëÿ ðåæèìà ñúåìêè è ðåæèìàâèäåîìàãíèòîôîíà). Ïîëüçîâàòåëüñêèì êíîïêàì ìîãóò áûòü íàçíà÷åíû ñëåäóþùèå ôóíêöèè: * Ôóíêöèÿ, óïðàâëåíèå êîòîðîé âîçìîæíî òîëüêî ñ ïîìîùüþ ïîëüçîâàòåëüñêèõ êíîïîê. Для ...
71 R Съемка Изменение установок пользовательских кнопок Откройте меню и выберите пункт [SYSTEM] (СИСТЕМА). Выберите пункт [CUSTOM KEY 1] (ПОЛЬЗОВ.КНОПКА 1) или [CUSTOM KEY 2] (ПОЛЬЗОВ. КНОПКА 2), выберите функцию, назначаемую пользовательскойкнопке и закройте меню. Если не требуется использовать пол...
73 R Съемка 1. Нажмите кнопку F.GRAIN SELECT для отображения индикатора «FILM GRAIN». Режим изменяется при каждом нажатии этой кнопки. Мигает индикатор «FILM GRAIN». 2. Нажмите кнопку F.GRAIN ON/OFF. Индикатор «FILM GRAIN» перестает мигать, и эффект зерна пленки активизируется. Для отключения эффект...
74 Запись цветных полос/опорного звукового сигнала Цветные полосы Ïðåäóñìîòðåíà âîçìîæíîñòü ãåíåðàöèè è çàïèñè èñïûòàòåëüíîé òàáëèöû EBU (Åâðîïåéñêèé ñîþç òåëåâåùàíèÿ) â âèäå öâåòíûõ ïîëîñ. 1. Нажмите кнопку BARS SELECT для отображения индикатора «COLOR BARS». Режим изменяется при каждом нажатии это...
75 R Съемка Съемка с помощью таймера интервалов Ñ ïîìîùüþ òàéìåðà èíòåðâàëîâ ìîæíî ñíèìàòü èçîáðàæåíèå â òå÷åíèå çàäàííîãî âðåìåíè ñ çàäàííûì èíòåðâàëîì.Ýòà ôóíêöèÿ óäîáíà ïðè ñúåìêå öâåòîâ, æèâîòíûõ è äðóãèõ ïðèðîäíûõ ÿâëåíèé. Èíòåðâàë ñúåìêè ìîæåò ñîñòàâëÿòü 30 ñ, 1 ìèí, 5 ìèí è 10 ìèí, à âðåìÿ ñú...
76 Съемка с помощью таймера интервалов Для начала съемки нажмите кнопку пуска/остановки. • Начинается съемка с таймером интервалов, и индикатор «INT T.» перестает мигать.• Если установлен интервал 30 с или 1 мин, то в перерыве между съемкой видеокамера переключается в режим паузы записи. Если устано...
77 R Съемка Съемка с устройством автоматического пуска 1. Нажмите кнопку SELF TIMER на беспроводном пульте дистанционного управления. Появляется символ « ». 2. Нажмите кнопку пуска/остановки. Видеокамера начнет съемку через 10 с (через 2 с при использовании пульта дистанционного управления). На экра...
78 Управление цифровыми видеоустройствами Ýòà ôóíêöèÿ ïîçâîëÿåò âèäåîêàìåðå XL2 óïðàâëÿòü ôóíêöèÿìè çàïèñè è îñòàíîâêè ïîäêëþ÷åííîãî óñòðîéñòâàõðàíåíèÿ/çàïèñè ñ èíòåðôåéñîì IEEE1394. Óñòðîéñòâî äîëæíî ïîääåðæèâàòü ïðîòîêîë IEEE1394 AV/C. Ïîëüçîâàòåëè Windows XP ìîãóò òàêæå çàãðóçèòü ïðîãðàììó DV−PC ...
79 R Съемка Изменение режима записи (SP/LP) Ìîæíî âûáðàòü ðåæèì SP (ñòàíäàðòíûé) èëè LP (äëèòåëüíûé). Â ðåæèìå LP åìêîñòü êàññåòû âîçðàñòàåò â 1,5 ðàçà. Для переключения в режим LP откройте меню и выберите пункт [VCR SETUP] (НАСТР. VCR). Выберитепункт [REC MODE] (РЕЖИМ ЗАПИСИ), установите для него з...
80 Изменение языка дисплея Âèäåîêàìåðà ïîçâîëÿåò èçìåíèòü ÿçûê ñîîáùåíèé è ïóíêòîâ ìåíþ íà óïðîùåííûé êèòàéñêèé èëè ÿïîíñêèé. Для изменения языка откройте меню и выберите пункт [DISPLAY SETUP/ ] (НАСТР. ЭКРАНА/ ). Выберите пункт [LANGUAGE ] (ЯЗЫК ), выберите язык и закройте меню. ❍ Если язык был изм...
81 R Воспроизведение Воспроизведение кассеты  ñëó÷àå ïëîõîãî êà÷åñòâà èçîáðàæåíèÿ î÷èñòèòå âèäåîãîëîâêè ñ ïîìîùüþ ÷èñòÿùåé êàññåòû Canon èëèèìåþùèõñÿ â ïðîäàæå ÷èñòÿùèõ êàññåò äëÿ öèôðîâûõ âèäåîêàìåð ( 108). 1. Переведите диск POWER в положение VCR (Видеомагнитофон).2. Для обратной перемотки кассет...
82 SLOW M (Замедленное воспроизведение вперед/назад) Âîñïðîèçâåäåíèå ñî ñêîðîñòüþ, ñîñòàâëÿþùåé ïðèáëèçèòåëüíî 1/3 îò îáû÷íîé. Íàæìèòå ýòó êíîïêó íà ïóëüòåäèñòàíöèîííîãî óïðàâëåíèÿ âî âðåìÿ îáû÷íîãî âîñïðîèçâåäåíèÿ èëè âîñïðîèçâåäåíèÿ íàçàä. Äëÿ âîçâðàòà ê îáû÷íîìó âîñïðîèçâåäåíèþ íàæìèòå êíîïêó e (...
83 R Воспроизведение Просмотр на экране телевизора Телевизоры с входным разъемом S (S1)-video Ñì. òàêæå ðóêîâîäñòâî ïîëüçîâàòåëÿ òåëåâèçîðà èëè âèäåîìàãíèòîôîíà. 1. Перед началом подключения выключите все устройства. 2. Для подключения к разъемам S-video используйте кабель S-video S-150.3. Подключит...
84 Телевизоры с разъемом SCART Ñì. òàêæå ðóêîâîäñòâî ïîëüçîâàòåëÿ òåëåâèçîðà èëè âèäåîìàãíèòîôîíà. 1. Перед началом подключения выключите все устройства. 2. Подключите адаптер PC-A10 SCART к разъему SCART телевизора или видеомагнитофона.3. Подключите стереофонический видеокабель STV-150 к разъемам V...
85 R Воспроизведение Телевизоры с разъемами аудио/видео Ñì. òàêæå ðóêîâîäñòâî ïîëüçîâàòåëÿ òåëåâèçîðà èëè âèäåîìàãíèòîôîíà. 1. Перед началом подключения выключите все устройства. 2. Подключите стереофонический видеокабель STV-150 к разъемам VIDEO и AUDIO1 видеокамеры и к разъемам аудио/видео телевиз...
86 Аудиовыход Êíîïêà AUDIO MONITOR Ðàçúåìû AUDIO2 RCA Ðàçúåìû AUDIO1 RCA Выбор аудиовыхода разъемов RCA Нажмите кнопку AUDIO MONITOR. При каждом нажатии кнопки настройка изменяется в следующем порядке: CH , CH и CH + CH . Выбор аудиоканалов Откройте меню и выберите пункт [AUDIO SETUP] (НАСТР. АУДИО)...
87 R Воспроизведение Возврат в ранее отмеченное положение Åñëè âïîñëåäñòâèè áóäåò íóæíî âåðíóòüñÿ ê íåêîòîðîìó îïðåäåëåííîìó ñþæåòó, ïîìåòüòå ýòî ìåñòî íóëåâîéîòìåòêîé â ïàìÿòè; ïðè ïåðåìîòêå êàññåòû âïåðåä èëè íàçàä ëåíòà îñòàíîâèòñÿ â ýòîé òî÷êå. Ýòà ôóíêöèÿ óïðàâëÿåòñÿ ñ ïóëüòà äèñòàíöèîííîãî óïð...
88 Индексный поиск Ïðåäóñìîòðåíà âîçìîæíîñòü ïîèñêà òî÷êè, â êîòîðîé áûë çàïèñàí èíäåêñíûé ñèãíàë ( 71). Ýòà ôóíêöèÿ óïðàâëÿåòñÿ ñ ïóëüòà äèñòàíöèîííîãî óïðàâëåíèÿ. 1. Кнопкой SEARCH SELECT выведите на экран индикатор «INDEX SEARCH».2. Для начала поиска нажмите кнопку + или - . • Для поиска следующи...
89 R Воспроизведение Поиск даты Ôóíêöèÿ ïîèñêà äàòû ïîçâîëÿåò èñêàòü ìåñòà ñìåíû äàòû/÷àñîâîãî ïîÿñà.Ýòà ôóíêöèÿ óïðàâëÿåòñÿ ñ ïóëüòà äèñòàíöèîííîãî óïðàâëåíèÿ. 1. Кнопкой SEARCH SELECT выведите на экран индикатор «DATE SEARCH».2. Для начала поиска нажмите кнопку + или - . • Для поиска следующих мес...
90 Отображение кода данных Âèäåîêàìåðà ðåãèñòðèðóåò êîä äàííûõ, ñîäåðæàùèé äàòó è âðåìÿ ñúåìêè, à òàêæå äðóãèå ïàðàìåòðû êàìåðû,òàêèå, êàê âûäåðæêà çàòâîðà, óñèëåíèå è ýêñïîçèöèÿ (äèàôðàãìåííîå ÷èñëî). Ïðè âîñïðîèçâåäåíèè êàññåòûìîæíî âûâåñòè íà ýêðàí äàòó è âðåìÿ è âûáðàòü òðåáóåìûé âàðèàíò èíäèêàö...
91 R Воспроизведение Отображение кода данных Нажмите кнопку DATA CODE на пульте дистанционного управления. При следующем включении видеокамеры код данных не отображается. Автоматический вывод даты на шесть секунд Äàòà è âðåìÿ âûâîäÿòñÿ íà 6 ñ ïðè íà÷àëå âîñïðîèçâåäåíèÿ èëè ïðè èçìåíåíèè äàòû ëèáî ÷à...
92 Изменение режима датчика дистанционного управления Äëÿ ïðåäîòâðàùåíèÿ ïîìåõ îò äðóãèõ èñïîëüçóåìûõ ïîáëèçîñòè áåñïðîâîäíûõ ïóëüòîâ äèñòàíöèîííîãî óïðàâëåíèÿCanon ïðåäóñìîòðåíû äâà ðåæèìà ðàáîòû è âîçìîæíîñòü îòêëþ÷åíèÿ äàò÷èêà äèñòàíöèîííîãî óïðàâëåíèÿ. Отключение датчика дистанционного управлени...
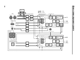
93 R Монтаж Запись на видеомагнитофон или цифровое видеоустройство Çàïèñè ìîæíî ñêîïèðîâàòü, ïîäêëþ÷èâ âèäåîêàìåðó ê âèäåîìàãíèòîôîíó èëè öèôðîâîìó âèäåîóñòðîéñòâó. Ïðèïîäêëþ÷åíèè ê öèôðîâîìó âèäåîóñòðîéñòâó ïðè êîïèðîâàíèè çàïèñåé êà÷åñòâî èçîáðàæåíèÿ è çâóêà ïðàêòè÷åñêèíå ñíèæàåòñÿ. Подключение ус...
94 Запись с аналогового видеоустройства (видеомагнитофона, телевизора или видеокамеры) Äàííàÿ âèäåîêàìåðà ïîçâîëÿåò çàïèñûâàòü íà êàññåòó âèäåî− è òåëåâèçèîííûå ïðîãðàììû ñ âèäåîìàãíèòîôîíàèëè àíàëîãîâîé âèäåîêàìåðû. 1. Подсоедините видеокамеру к аналоговому видеоустройству. См. раздел Просмотр на э...
95 R Монтаж Запись с цифрового видеоустройства (цифровая перезапись видео) Ïðè çàïèñè ñ äðóãîãî öèôðîâîãî âèäåîóñòðîéñòâà, îñíàùåííîãî DV−ðàçúåìîì, êà÷åñòâî èçîáðàæåíèÿ è çâóêàïðàêòè÷åñêè íå ñíèæàåòñÿ. 1. Подсоедините видеокамеру к цифровому видеоустройству. См. раздел Подключение цифрового видеоуст...
98 Включение аналого-цифрового преобразователя Откройте меню и выберите пункт [VCR SETUP] (НАСТР. VCR). Выберите пункт [AV \ DV], установите для него значение [ON] (ВКЛ.) и закройте меню. ❍ В зависимости от сигнала, поступающего с подключенного устройства, преобразование аналогового сигнала вцифрово...
102 Отключение индикации на экране видеокамеры Äëÿ âîñïðîèçâåäåíèÿ íà ÷èñòîì ýêðàíå ìîæíî óáðàòü èíäèêàöèþ ñ ýêðàíà. Откройте меню и выберите пункт [DISPLAY SETUP/ ] (НАСТР. ЭКРАНА/ ). Выберите пункт [DISPLAYS] (ИНИДКАЦИЯ), установите для него значение [OFF <PLAYBK>] (ВЫКЛ. <ВОСПР>) и за...
107 R Дополнительная информация Видоискатель 1. Потяните наглазник вверх и откройте защитную крышку (например, отверткой с плоским жалом). 2. Для чистки стекла используйте ватный тампон. 3. Установите на место защитную крышку. Будьте осторожны, чтобы не поцарапать стекло во время чистки.
115 R Дополнительная информация Экстендер XL 1,6 × Ïðè óñòàíîâêå ýòîãî ýêñòåíäåðà ìåæäó îáúåêòèâîìCanon XL è âèäåîêàìåðîé XL2 ôîêóñíîå ðàññòîÿíèåîáúåêòèâà óâåëè÷èâàåòñÿ â 1,6 ðàçà. Адаптер EF XL Ïîçâîëÿåò óñòàíàâëèâàòü íà âèäåîêàìåðó XL2 îáúåêòèâûCanon EF. Ðàçëè÷èå ðàçìåðîâ 1/3" ìàòðèöû ÏÇÑ âèäå...
117 R Дополнительная информация XL2 Система Система видеозаписи 2 âðàùàþùèåñÿ ãîëîâêè, DV−ñèñòåìà ñ íàêëîííîé ìåõàíè÷åñêîé ðàçâåðòêîé (ÑèñòåìàSD äëÿ áûòîâûõ öèôðîâûõ âèäåîìàãíèòîôîíîâ), öèôðîâàÿ êîìïîíåíòíàÿ çàïèñü Система звукозаписи Öèôðîâîé çâóê ÈÊÌ: 16 áèò (48 êÃö/2 êàíàëà); 12 áèò (32 êÃö/4 êàí...
118 Питание/другие параметры Напряжение питания (номин.) 7,2 Â= Потребляемая мощность 7,1 Âò (ñúåìêà ñ àâòîôîêóñèðîâêîé, ñ îáúåêòèâîì 20 × L IS) Рабочий диапазон температур 0 – 40 °C Габариты (Ш × В × Г) 225 × 220 × 496 ìì Вес (только корпус видеокамеры) 2410 ã (полностью снаряженная) 3545 ã Объекти...
ДЛЯ ЗАМЕТОК . . . . . . . . . . . . . . . . . . . . . . . . . . . . . . . . . . . . . . . . . . . . . . . . . . . . . . . . . . . . . . . . . . . . . . . . . . . . . . . . . . . . . . . . . . . . . . . . . . . . . . . . . . . . . . . . . . . . . . . . . . . . . . . . . . . . . . . . . . . . . . . . ...
Canon Видеокамеры Инструкции
-
Canon DC19 / DC21 / DC22
Инструкция по эксплуатации
-
Canon DC301 / DC310 / DC311 / DC320
Инструкция по эксплуатации
-
Canon HG10
Инструкция по эксплуатации
-
Canon HG20 / HG21
Инструкция по эксплуатации
-
Canon Legria FS19
Инструкция по эксплуатации
-
Canon Legria FS305 / FS306 / FS307
Инструкция по эксплуатации
-
Canon Legria FS36 / FS37
Инструкция по эксплуатации
-
Canon Legria HF M300
Инструкция по эксплуатации
-
Canon Legria HF M306
Инструкция по эксплуатации
-
Canon Legria HF M307
Инструкция по эксплуатации
-
Canon Legria HF M31 / HF M32
Инструкция по эксплуатации
-
Canon Legria HF M36
Инструкция по эксплуатации
-
Canon Legria HF R106
Инструкция по эксплуатации
-
Canon Legria HF R16 / HF R17 / HF R18
Инструкция по эксплуатации
-
Canon Legria HF R205 / HF R206
Инструкция по эксплуатации
-
Canon Legria HF R26 / HF R27 / HF R28
Инструкция по эксплуатации
-
Canon Legria HF S20 / HF S21
Инструкция по эксплуатации
-
Canon Legria HF S200
Инструкция по эксплуатации
-
Canon Legria HF S30
Инструкция по эксплуатации
-
Canon MV790
Инструкция по эксплуатации