Автомобили Fiat ALBEA 2007 - инструкция пользователя по применению, эксплуатации и установке на русском языке. Мы надеемся, она поможет вам решить возникшие у вас вопросы при эксплуатации техники.
Если остались вопросы, задайте их в комментариях после инструкции.
"Загружаем инструкцию", означает, что нужно подождать пока файл загрузится и можно будет его читать онлайн. Некоторые инструкции очень большие и время их появления зависит от вашей скорости интернета.

58
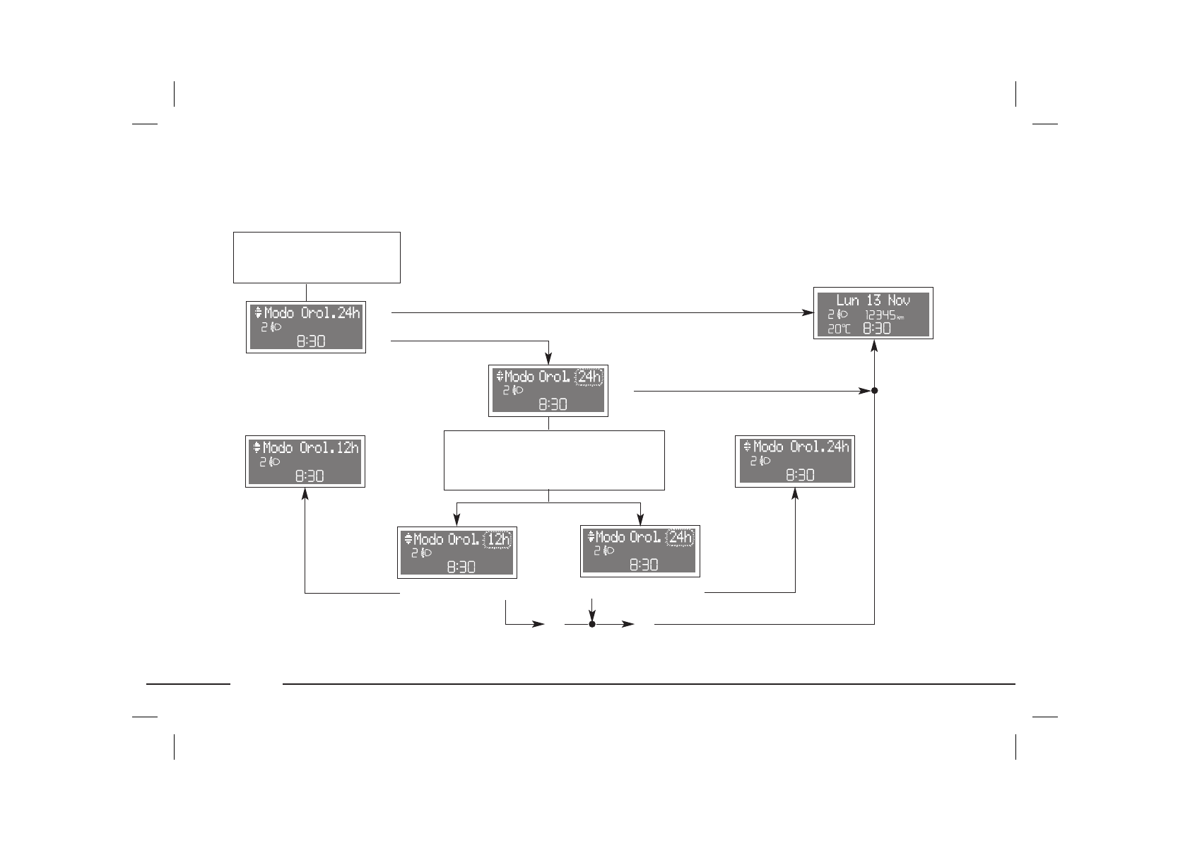
”îðìàò ïîêàçà âðåìåíè
ðè ïîìîùè ýòîé ôóíêöèè ìîæíî âûáðàòü ðåæèì ïîêàçà âðåìåíè â 12 èëè 24-÷àñîâîì ôîðìàòå. ‚ûáîð ôîðìàòà
îñóùåñòâëßåòñß, êàê ïîêàçàíî íà ñõåìå.
R
Q
O
N
O
R
Q
Q
Q
Q
R
R
‘ì. "„èàãíîñòèêà ïðè âêëþ÷åíèè"
è "„îñòóï ê ñòðàíèöå ìåíþ"
‚îçâðàò ê ïðåäûäóùåé àêòèâíîé
ñòðàíèöå, íàïðèìåð:
Šëàâèøàìè
N
è
O
âûáðàòü ôîðìàò 12 h (12-
÷àñîâîé) èëè 24 h (24-÷àñîâîé).
–èôðû âûáðàííîãî çíà÷åíèß ìèãàþò.
‘òðàíèöà ìåíþ
‚îçâðàò ê ñòðàíèöå ìåíþ
‚îçâðàò ê ñòðàíèöå ìåíþ
Q
= àæàòèå ìåíåå äâóõ ñåêóíä êëàâèøè MODE
R
= àæàòèå áîëåå äâóõ ñåêóíä êëàâèøè MODE
N
