Автомобили Fiat ALBEA 2007 - инструкция пользователя по применению, эксплуатации и установке на русском языке. Мы надеемся, она поможет вам решить возникшие у вас вопросы при эксплуатации техники.
Если остались вопросы, задайте их в комментариях после инструкции.
"Загружаем инструкцию", означает, что нужно подождать пока файл загрузится и можно будет его читать онлайн. Некоторые инструкции очень большие и время их появления зависит от вашей скорости интернета.

57
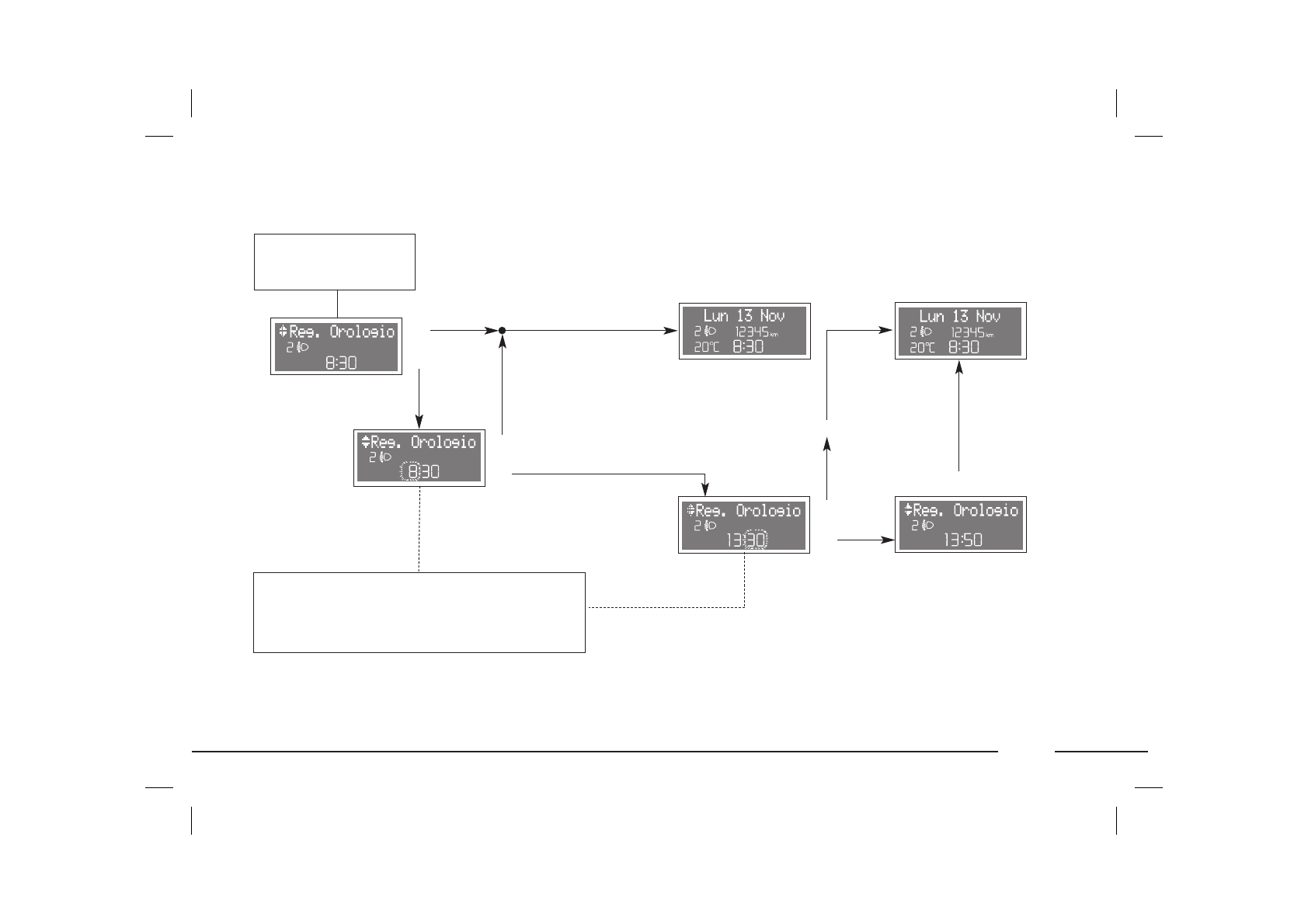
“ñòàíîâêà âðåìåíè
“ñòàíîâêà âðåìåíè (÷àñîâ è ìèíóò) îñóùåñòâëßåòñß, êàê ïîêàçàíî íà ñõåìå.
R
R
Q
Q
O
N
O
N
R
Q
O
N
R
Q
Q
R
‘ì. "„èàãíîñòèêà ïðè âêëþ÷åíèè"
è "„îñòóï ê ñòðàíèöå ìåíþ"
‚îçâðàò ê ïðåäûäóùåé
àêòèâíîé ñòðàíèöå, íàïðèìåð:
‚îçâðàò ê ïðåäûäóùåé
àêòèâíîé ñòðàíèöå, íàïðèìåð:
‘òðàíèöà ìåíþ
‚îçâðàò ê ñòðàíèöå ìåíþ
Šàæäîå íàæàòèå íà ñîîòâåòñòâóþùóþ êëàâèøó óâåëè÷èâàåò
èëè óìåíüøàåò çíà÷åíèå íà îäíó åäèíèöó. …ñëè óäåðæèâàòü êëàâèøó
íàæàòîé, çíà÷åíèå íà÷èíàåò àâòîìàòè÷åñêè èçìåíßòüñß
â óñêîðåííîì ðåæèìå.
Q
=
àæàòèå ìåíåå äâóõ ñåêóíä êëàâèøè MODE
R
=
àæàòèå áîëåå äâóõ ñåêóíä êëàâèøè MODE
