Автомобили Fiat ALBEA 2007 - инструкция пользователя по применению, эксплуатации и установке на русском языке. Мы надеемся, она поможет вам решить возникшие у вас вопросы при эксплуатации техники.
Если остались вопросы, задайте их в комментариях после инструкции.
"Загружаем инструкцию", означает, что нужно подождать пока файл загрузится и можно будет его читать онлайн. Некоторые инструкции очень большие и время их появления зависит от вашей скорости интернета.

56
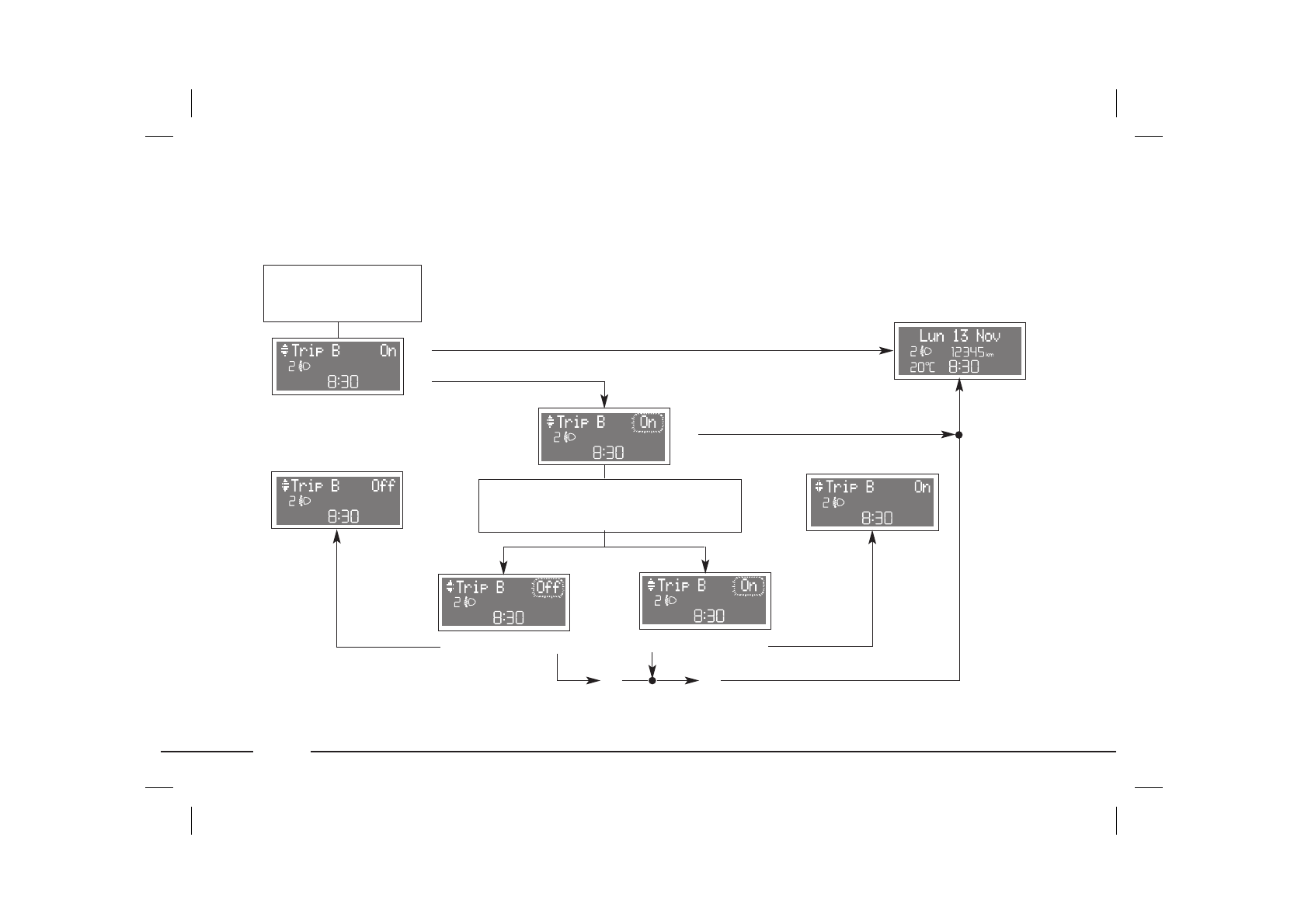
êòèâàöèß ôóíêöèè Trip B (ìîäèôèêàöèß EL)
ðè ïîìîùè ýòîé ôóíêöèè, èìåþùåéñß íà íåêîòîðûõ ìîäèôèêàöèßõ, ìîæíî âêëþ÷èòü (ON) èëè îòêëþ÷èòü (OFF) âûâîä
íà äèñïëåé ôóíêöèè Trip B (÷àñòè÷íûé ïðîáåã), êîòîðàß äàåò èíôîðìàöèþ î íåêîòîðûõ ïàðàìåòðàõ "÷àñòè÷íîãî ïðîáåãà",
òàêèõ êàê: Distanza (ðàññòîßíèå) B, Consumo (ðàñõîä) B, Velocita media (ñðåäíßß ñêîðîñòü) B, Tempo di viaggio (âðåìß ïîåçäêè)
B. ‡àäàíèå òðåáóåìûõ ïàðàìåòðîâ îñóùåñòâëßåòñß ñëåäóþùèì îáðàçîì:
R
Q
O
N
O
N
R
Q
Q
Q
Q
R
R
‘ì. "„èàãíîñòèêà ïðè âêëþ÷åíèè"
è "„îñòóï ê ñòðàíèöå ìåíþ"
‚îçâðàò ê ïðåäûäóùåé
àêòèâíîé ñòðàíèöå, íàïðèìåð:
‘ ïîìîùüþ êëàâèø
N
è
O
âêëþ÷èòå èëè âûêëþ÷èòå
ôóíêöèþ (ON/OFF). –èôðû âûáðàííîãî çíà÷åíèß ìèãàþò.
‚îçâðàò ê ñòðàíèöå ìåíþ
‚îçâðàò ê ñòðàíèöå ìåíþ
‘òðàíèöà ìåíþ
Q
= àæàòèå ìåíåå äâóõ ñåêóíä êëàâèøè MODE
R
= àæàòèå áîëåå äâóõ ñåêóíä êëàâèøè MODE
