Aurora PRO ULTIMATE 400 D MIG MAG MMA - Инструкция по эксплуатации

Aurora PRO ULTIMATE 400 D MIG MAG MMA

Сварочное оборудование Aurora PRO ULTIMATE 400 D MIG MAG MMA - инструкция пользователя по применению, эксплуатации и установке на русском языке. Мы надеемся, она поможет вам решить возникшие у вас вопросы при эксплуатации техники.

Если остались дополнительные вопросы — свяжитесь с нами через контактную форму.

1 Страница 1
2 Страница 2
3 Страница 3
4 Страница 4
5 Страница 5
6 Страница 6
7 Страница 7
8 Страница 8
9 Страница 9
10 Страница 10
11 Страница 11
12 Страница 12
13 Страница 13
14 Страница 14
15 Страница 15
16 Страница 16
17 Страница 17
18 Страница 18
19 Страница 19
20 Страница 20
21 Страница 21
22 Страница 22
23 Страница 23
Страница: / 23

Содержание:

  • Страница 2 – Предисловие; ВНИМАНИЕ
  • Страница 3 – Содержание
  • Страница 4 – МЕРЫ БЕЗОПАСНОСТИ
  • Страница 6 – сварки
  • Страница 7 – ОПИСАНИЕ АППАРАТА; ТАБЛИЦА ТЕХНИЧЕСКИХ ПАРАМЕТРОВ; Модель
  • Страница 8 – ИНСТРУКЦИЯ ПО УСТАНОВКЕ
  • Страница 12 – ФУНКЦИОНАЛЬНАЯ ПАНЕЛЬ
  • Страница 13 – РЕКОМЕНДУЕМЫЕ СВАРОЧНЫЕ НАСТРОЙКИ
  • Страница 15 – ЗАМЕТКИ И МЕРЫ ПРЕДОСТОРОЖНОСТИ; Условия эксплуатации; Нормы безопасности; Не допускайте перенапряжения
  • Страница 16 – ЧАСТО ЗАДАВАЕМЫЕ ВОПРОСЫ; Ток на выходе не достигает номинального показателя:; Газ попадает в область сварки:
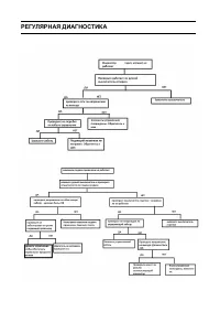
  • Страница 17 – ТЕХНИЧЕСКОЕ ОБСЛУЖИВАНИЕ; ЕЖЕДНЕНАЯ ДИАГНОСТИКА
  • Страница 19 – ДИАГНОСТИКА НЕСПРАВНОСТЕЙ НА НАЧАЛЬНОМ ЭТАПЕ; Диагностика первичных неисправностей
  • Страница 23 – Неисправности и способы их устранения для ULTIMATE 400:
Загрузка инструкции

РУКОВОДСТВО ПОЛЬЗОВАТЕЛЯ

ПО ЭКСПЛУАТАЦИИ

ULTIMATE400



www.aurora-online.ru

"Загрузка инструкции" означает, что нужно подождать пока файл загрузится и можно будет его читать онлайн. Некоторые инструкции очень большие и время их появления зависит от вашей скорости интернета.

Краткое содержание

Страница 2 - Предисловие; ВНИМАНИЕ

Предисловие Данная инструкция включает в себя описание аппарата ULTIMATE 400 деталировку и способ эксплуатации. В целях безопасности, перед работой прочтите ее внимательно. ВНИМАНИЕ Обратите внимание на эти знаки Знак Описание Данный знак обозначает крайнюю опасность. При несоблюдении мер безопаснос...

Страница 3 - Содержание

Содержание СОДЕРЖАНИЕ ................................................................................. Ошибка! Закладка не определена. МЕРЫ БЕЗОПАСНОСТИ ................................................................. Ошибка! Закладка не определена. ОПИСАНИЕ АППАРАТА .................................

Страница 4 - МЕРЫ БЕЗОПАСНОСТИ

МЕРЫ БЕЗОПАСНОСТИ ● Внимательно прочите инструкцию перед использованием аппарата. ● Меры предосторожности описанные здесь помогут правильно пользоваться аппаратом и предостеречь пользователя от возможных повреждений. ● Неправильное использование аппарата может повлечь за собой опасные повреждения. З...

Характеристики

Другие модели - Сварочное оборудование Aurora

Все сварочное оборудование Aurora