Страница 2 - Предисловие; ВНИМАНИЕ
Предисловие Данная инструкция включает в себя описание аппарата ULTIMATE 300 деталировку и способ эксплуатации. В целях безопасности, перед работой прочтите ее внимательно. ВНИМАНИЕ Обратите внимание на эти знаки Знак Описание Данный знак обозначает крайнюю опасность. При несоблюдении мер безопаснос...
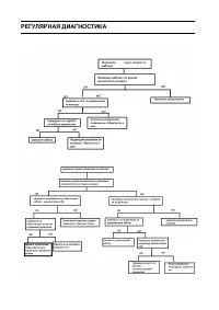
Страница 3 - Содержание; ДИАГНОСТИКА НЕИСПРАВНОСТЕЙ НА РАННЕЙ СТАДИИ
Содержание 1. СОДЕРЖАНИЕ ........................................................................... Ошибка! Закладка не определена. 2. МЕРЫ БЕЗОПАСНОСТИ .......................................................... Ошибка! Закладка не определена. 3. ОПИСАНИЕ АППАРАТА .....................................
Страница 4 - МЕРЫ БЕЗОПАСНОСТИ
МЕРЫ БЕЗОПАСНОСТИ ● Внимательно прочите инструкцию перед использованием аппарата. ● Меры предосторожности описанные здесь помогут правильно пользоваться аппаратом и предостеречь пользователя от возможных повреждений. ● Неправильное использование аппарата может повлечь за собой опасные повреждения. З...
Страница 6 - сварки
Предупреждение! Следуйте нижеуказанным правилам, чтобы обеспечить лучшую работу аппарата и энергосбережение : * Не стойте перед аппаратом или под ним во время транспортировки. 1. Не допускайте падения аппарата . 2 . Перед включением аппарата в сеть проверьте целостность питающего кабеля. 3 . Отключи...
Страница 7 - ОПИСАНИЕ АППАРАТА; его эффективность возрастает более чем на 30%.
ОПИСАНИЕ АППАРАТА Данный аппарат изготовлен на базе самых продвинутых инверторных технологий в мире. Принцип инвертирования в преобразовании сетевого напряжения частоты в 50/60Гц в высоко частотное напряжение в 15кГц при прохождении этого напряжения через фильтр – мощное устройство IGBT, а затем пад...
Страница 8 - ТАБЛИЦА ТЕХНИЧЕСКИХ ПАРАМЕТРОВ; Модель
ТАБЛИЦА ТЕХНИЧЕСКИХ ПАРАМЕТРОВ Модель Параметры ULTIMATE 300 Напряжение (V) 3 phase AC380V ± 15% Частота (Hz) 50/60 Напряжение без нагрузки (V) 56 Номинальная сила тока на входе (A) 18 (MIG) 19(MMA) Диапазон силы тока на выходе (A) 50-300 ( MIG ) 70-300 ( MMA ) Напряжение на выходе (V) 16.5-29(MIG) ...
Страница 9 - ИНСТРУКЦИЯ ПО УСТАНОВКЕ
ИНСТРУКЦИЯ ПО УСТАНОВКЕ Аппарат снабжен устройством защиты от колебаний сети. Аппарат продолжает работать нормально при колебаниях сети ±15% от номинального напряжения. В случае использования длинного кабеля, во избежание падения напряжения, используйте кабель с большим поперечным сечением. Если каб...
Страница 11 - ФУНКЦИОНАЛЬНАЯ ПАНЕЛЬ
ФУНКЦИОНАЛЬНАЯ ПАНЕЛЬ 1 MIG/MMA переключатель 2 2T/4T переключатель 3 Индикатор неисправности сети 4 Амперметр 5 Индикатор пульта управления 6 Вольтметр 7 Минусовой контакт 8 Разъем горелки 9 Газоэлектрический разъем 10 Плюсовой контакт 11 Регулировка сварочного напряжения 12 Регулировка сварочного ...
Страница 13 - РЕКОМЕНДУЕМЫЕ СВАРОЧНЫЕ НАСТРОЙКИ
РЕКОМЕНДУЕМЫЕ СВАРОЧНЫЕ НАСТРОЙКИ Данные настройки отображаю общие показатели при стандартных условиях работы. Толщина изделия ( мм ) Диаметр проволоки ( мм) Зазор ( мм) Сила тока ( A ) Напряжени е ( V ) Скорость сварки ( см/мин) Вылет проволоки (mm) Расход газа ( л/мин) С ты ко во й ш ов внах ле ст...
Страница 17 - ЗАМЕТКИ И МЕРЫ ПРЕДОСТОРОЖНОСТИ; Условия эксплуатации; Температура окружающей среды от -10 до 40 градусов .; Нормы безопасности; превышать норму, перегруз аппарата может привести к его поломке.; Не допускайте перенапряжения
ЗАМЕТКИ И МЕРЫ ПРЕДОСТОРОЖНОСТИ 1. Условия эксплуатации 1 ) Аппарат следует использовать в помещении с относительной влажностью воздуха не более 90%. 2 ) Температура окружающей среды от -10 до 40 градусов . 3 ) Избегайте попадания на аппарат прямых солнечных лучей и воды. 4 ) Не используйте аппарат ...
Страница 18 - ЧАСТО ЗАДАВАЕМЫЕ ВОПРОСЫ; Проверьте надежны ли соединения.; Ток на выходе не достигает номинального показателя:; Напряжение сети колеблется; Газ попадает в область сварки:; Проверьте нет ли утечки газа в газоподающей системе.
ЧАСТО ЗАДАВАЕМЫЕ ВОПРОСЫ Неисправности описанные ниже, связаны с использование аксессуаров, материала, условий эксплуатации и источником тока. Убедитесь в правильном использовании выше указанных компонентов, чтобы избежать подобных ситуаций. A. Плохой поджиг дуги, прерывание дуги: 1) Убедитесь, что ...
Страница 19 - ТЕХНИЧЕСКОЕ ОБСЛУЖИВАНИЕ
ТЕХНИЧЕСКОЕ ОБСЛУЖИВАНИЕ Предупреждение! Аппарат должен быть отключен от сети при проведении любого технического обслуживания! 1. Удаляйте пыль с аппарата при помощи сжатого воздуха. В случае если аппарат используется в среде насыщенной дымом и загрязненным воздухом, очистка аппарата должна производ...
Страница 20 - ЕЖЕДНЕНАЯ ДИАГНОСТИКА
ЕЖЕДНЕНАЯ ДИАГНОСТИКА ИСТОЧНИК СВАРОЧНОГО ТОКА Элемент Диагностика Пометки Панель управления 1. Переключатели, дисплей, параметры установки 2. Проверьте индикатор сети Система охлаждения 1. Убедитесь что звук вентилятора нормальный и идет подача воздуха Если звук ненормальный, нет подачи воздуха про...
Страница 22 - ДИАГНОСТИКА НЕСПРАВНОСТЕЙ НА НАЧАЛЬНОМ ЭТАПЕ; Диагностика первичных неисправностей
ДИАГНОСТИКА НЕСПРАВНОСТЕЙ НА НАЧАЛЬНОМ ЭТАПЕ Даже если у недавно приобретенного аппарата наблюдаются такие неисправности как отсутствие процесса сварки, нестабильная дуга, рано судить о поломке аппарата. У выше упомянутых неисправностей могут быть следующие причины. К примеру: ослабленные соединения...
Страница 25 - Неисправности и способы их устранения для SPEEDWAY 250/300:
ВОЗМОЖНЫЕ НЕИСПРАВНОСТИ И СПОСОБЫ УСТРАНЕНИЯ Внимение: данные операции должны проводится квалифицированными специалистами. Перед оказанием технического обслуживания, свяжитесь с официальным дистрибьютером. Неисправности и способы их устранения для SPEEDWAY 250/300: Неисправность Решение Дисплей не з...