Aurora PRO SPEEDWAY 300 MIG MAG MMA - Инструкция по эксплуатации
Сварочное оборудование Aurora PRO SPEEDWAY 300 MIG MAG MMA - инструкция пользователя по применению, эксплуатации и установке на русском языке. Мы надеемся, она поможет вам решить возникшие у вас вопросы при эксплуатации техники.
Если остались дополнительные вопросы — свяжитесь с нами через контактную форму.
1
2
3
4
5
6
7
8
9
10
11
12
13
14
15
16
17
18
19
20
21
22
23
24
25
26
27
28
29
Содержание:
Страница 2 – Предисловие; ВНИМАНИЕ; Знак
Страница 3 – Содержание
Страница 8 – Модель; MIG
Страница 13 – Gas cylinder
Страница 15 – Передняя
Страница 23 – Условия
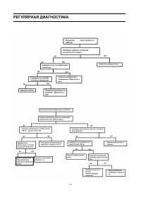
Страница 26 – Диагностика
Страница 27 – SUS pipe
Страница 29 – Неисправности; Неисправность
Загрузка инструкции
РУКОВОДСТВО
ПОЛЬЗОВАТЕЛЯ
ПО
ЭКСПЛУАТАЦИИ
SPEEDWAY250
SPEEDWAY300
SPEEDWAY300DW
www.aurora-online.ru
"Загрузка инструкции" означает, что нужно подождать пока файл загрузится и можно будет его читать онлайн. Некоторые инструкции очень большие и время их появления зависит от вашей скорости интернета.
Краткое содержание
Страница 2 - Предисловие; ВНИМАНИЕ; Знак
Предисловие Данная инструкция включает в себя описание аппарата SPEEDWAY250, SPEEDWAY300, SPEEDWAY300DW деталировку и способ эксплуатации . В целях безопасности , перед работой прочтите ее внимательно . ВНИМАНИЕ Обратите внимание на эти знаки Знак Описание Данный знак обозначает крайнюю опасность . ...
Страница 3 - Содержание
5 Содержание 1. Содержание 5 2. ОПИСАНИЕ АППАРАТА 9 3. ТАБЛИЦА ТЕХНИЧЕСКИХ ПАРАМЕТРОВ 10 4. ИНСТРУКЦИЯ ПО УСТАНОВКЕ 12 5. ФУНКЦИОНАЛЬНАЯ ПАНЕЛЬ 16 6. РЕКОМЕНДУЕМЫЕ СВАРОЧНЫЕ НАСТРОЙКИ 19 7. СХЕМА ЭЛЕКТРИЧЕСКОЙ ЦЕПИ 22 8. ЧАСТО ЗАДАВАЕМЫЕ ВОПРОСЫ 26 9. ТЕХНИЧЕСКОЕ ОБСЛУЖИВАНИЕ 27 10...
Страница 8 - Модель; MIG
10 ТАБЛИЦА ТЕХНИЧЕСКИХ ПАРАМЕТРОВ Модель Параметры SPEEDWAY250 SPEEDWAY300 Напряжение (V) 3 фазный AC380V 15% 3 фазный AC380V 15% Частота (Hz) 50/60 50/60 Номинальный ток на входе (A) 14(MIG) 16(MMA) 18 (MIG) 19(MMA) Диапазон тока на выходе (A) 40-250(MIG) 60-250(MMA) 50-300 ( MIG ) 70-300 ( MMA...
Страница 13 - Gas cylinder
Установочный чертеж SPEEDWAY300DW (MIG): Power supply Gas cylinder Welding gun Earth clamp workpiece Установочный чертеж SPEEDWAY300DW (MMA): Заметка : переключите аппарат в режим MMA, чтобы подогреть газовый баллон и предотвратить замерзание ресивера когда аппарата не работает в режиме MIG 15
ЗАМЕТКИ И МЕРЫ ПРЕДОСТОРОЖНОСТИ 1. Условия эксплуатации 1 ) Аппарат следует использовать в помещении с относительной влажностью воздуха не более 90%. 2 ) Температура окружающей среды от -10 до 40 градусов . 3 ) Избегайте попадания на аппарат прямых солнечных лучей и воды . 4 ) Не используйте аппарат...
Страница 26 - Диагностика
28 ДИАГНОСТИКА НЕСПРАВНОСТЕЙ НА НАЧАЛЬНОМ ЭТАПЕ Даже если у недавно приобретенного аппарата наблюдаются такие неисправности как отсутствие процесса сварки , нестабильная дуга , рано судить о поломке аппарата . У выше упомянутых неисправностей могут быть следующие причины . К примеру : ослабленные со...
Страница 27 - SUS pipe
29 Диагностика первичных неисправностей Пример неисправности Диагностика Дуга не загорае тс я Отсутствуе т по д ач а газа Нет по дачи пров ол ок и Плох ой по джиг дуги Нест абил ьная дуга Гр яз ь по краю св арочног о шва Залипа ние эл ек тр ода Прилипание эл ек тр ода к наконе чник у Обра зо ва ние ...
Страница 29 - Неисправности; Неисправность
ВОЗМОЖНЫЕ НЕИСПРАВНОСТИ И СПОСОБЫ УСТРАНЕНИЯ Внимение : данные операции должны проводится квалифицированными специалистами . Перед оказанием технического обслуживания , свяжитесь с официальным дистрибьютером . Неисправности и способы их устранения для SPEEDWAY 250/300: Неисправность Решение Дисплей ...