Страница 2 - Предисловие; ВНИМАНИЕ; Знак
4 Предисловие Данная инструкция включает в себя описание аппарата SPEEDWAY250, SPEEDWAY300, SPEEDWAY300DW деталировку и способ эксплуатации. В целях безопасности, перед работой прочтите ее внимательно. ВНИМАНИЕ Обратите внимание на эти знаки Знак Описание Данный знак обозначает крайнюю опасность. Пр...
Страница 3 - Содержание
5 Содержание 1. Содержание 5 2. ОПИСАНИЕ АППАРАТА 9 3. ТАБЛИЦА ТЕХНИЧЕСКИХ ПАРАМЕТРОВ 10 4. ИНСТРУКЦИЯ ПО УСТАНОВКЕ 12 5. ФУНКЦИОНАЛЬНАЯ ПАНЕЛЬ 16 6. РЕКОМЕНДУЕМЫЕ СВАРОЧНЫЕ НАСТРОЙКИ 19 7. СХЕМА ЭЛЕКТРИЧЕСКОЙ ЦЕПИ 22 8. ЧАСТО ЗАДАВАЕМЫЕ ВОПРОСЫ 26 9. ТЕХНИЧЕСКОЕ ОБСЛУЖИВАНИЕ 27 10. ДИАГНОСТИКА НЕСП...
Страница 4 - МЕРЫ БЕЗОПАСНОСТИ
6 МЕРЫ БЕЗОПАСНОСТИ ● Внимательно прочите инструкцию перед использованием аппарата. ● Меры предосторожности описанные здесь помогут правильно пользоваться аппаратом и предостеречь пользователя от возможных повреждений. ● Неправильное использование аппарата может повлечь за собой опасные повреждения....
Страница 5 - ДЫМ И ГАЗ – ВРЕДНЫ ДЛЯ ЗДОРОВЬЯ; Предупреждение! ОБЛУЧЕНИЕ – ОПАСНО ДЛЯ ГЛАЗ ЧЕЛОВЕКА!
7 Опасность! * ДЫМ И ГАЗ – ВРЕДНЫ ДЛЯ ЗДОРОВЬЯ Дым и газ, образующиеся в процессе сварки – вредны для здоровья. Зона сварки должна хорошо вентилироваться. Металлы, имеющие в составе или покрытии свинец, кадмий, цинк, ртуть и бериллий, могут выделять ядовитые газы в опасных концентрациях под воздейст...
Страница 6 - Не стойте перед аппаратом или под ним во время транспортировки.; сварки
8 Предупреждение! Избегайте повреждения и падения газового баллона. * . Используйте газовый баллон правильно, надежно закрепляйте баллон и не допускайте попадания прямых солнечных лучей. Не кладите грелку или проволоку на баллон. Предупреждение! Вращающиеся элементы аппарата могут повлечь серьезные ...
Страница 7 - ОПИСАНИЕ АППАРАТА; Предупреждение
9 ОПИСАНИЕ АППАРАТА Данный аппарат изготовлен на базе самых продвинутых инверторных технологий в мире. Принцип инвертирования в преобразовании сетевого напряжения частоты в 50/60Гц в высоко частотное напряжение в 25кГц при прохождении этого напряжения через фильтр – мощное устройство IGBT, а затем п...
Страница 8 - ТАБЛИЦА ТЕХНИЧЕСКИХ ПАРАМЕТРОВ; Модель
10 ТАБЛИЦА ТЕХНИЧЕСКИХ ПАРАМЕТРОВ Модель Параметры SPEEDWAY250 SPEEDWAY300 Напряжение (V) 3 фазный AC380V 15% 3 фазный AC380V 15% Частота (Hz) 50/60 50/60 Номинальный ток на входе (A) 14(MIG) 16(MMA) 18 (MIG) 19(MMA) Диапазон тока на выходе (A) 40-250(MIG) 60-250(MMA) 50-300 ( MIG ) 70-300 ( MMA...
Страница 10 - ИНСТРУКЦИЯ ПО УСТАНОВКЕ
12 ИНСТРУКЦИЯ ПО УСТАНОВКЕ Аппарат снабжен устройством защиты от колебаний сети. Аппарат продолжает работать нормально при колебаниях сети ±15% от номинального напряжения. В случае использования длинного кабеля, во избежание падения напряжения, используйте кабель с большим поперечным сечением. Если ...
Страница 13 - Earth clamp
15 Установочный чертеж SPEEDWAY300DW (MIG): Установочный чертеж SPEEDWAY300DW (MMA): Заметка: переключите аппарат в режим MMA, чтобы подогреть газовый баллон и предотвратить замерзание ресивера когда аппарата не работает в режиме MIG Power supply Earth clamp workpiece Welding gun Gas cylinder
Страница 14 - ФУНКЦИОНАЛЬНАЯ ПАНЕЛЬ
16 ФУНКЦИОНАЛЬНАЯ ПАНЕЛЬ 1. Переключатели 1 ) Переключатель проверки/подачи газа: Когда переключатель находится в позиции проверка газа, это значит что проводится проверка подачи газа. Когда переключатель в позиции подачи газа, значит, аппарат находится в нормальном режиме сварки. 2 ) 2T/4T тактный ...
Страница 17 - РЕКОМЕНДУЕМЫЕ СВАРОЧНЫЕ НАСТРОЙКИ
19 РЕКОМЕНДУЕМЫЕ СВАРОЧНЫЕ НАСТРОЙКИ Данные настройки отображаю общие показатели при стандартных условиях работы. Толщина изделия ( мм ) Диаметр проволоки ( мм) Зазор ( мм) Сила тока ( A ) Напряжени е ( V ) Скорость сварки ( см/мин) Вылет проволоки (mm) Расход газа ( л/мин) Стыко во й шо в внахл ес ...
Страница 23 - ЗАМЕТКИ И МЕРЫ ПРЕДОСТОРОЖНОСТИ; Условия эксплуатации; Нормы безопасности; Рабочее пространство должно хорошо проветриваться; Не перегружайте аппарат; Не допускайте перенапряжения
25 ЗАМЕТКИ И МЕРЫ ПРЕДОСТОРОЖНОСТИ 1. Условия эксплуатации 1 ) Аппарат следует использовать в помещении с относительной влажностью воздуха не более 90%. 2 ) Температура окружающей среды от -10 до 40 градусов . 3 ) Избегайте попадания на аппарат прямых солнечных лучей и воды. 4 ) Не используйте аппар...
Страница 24 - ЧАСТО ЗАДАВАЕМЫЕ ВОПРОСЫ; Ток на выходе не достигает номинального показателя:; Газ попадает в область сварки:
26 ЧАСТО ЗАДАВАЕМЫЕ ВОПРОСЫ Неисправности описанные ниже, связаны с использование аксессуаров, материала, условий эксплуатации и источником тока. Убедитесь в правильном использовании выше указанных компонентов, чтобы избежать подобных ситуаций. A. Плохой поджиг дуги, прерывание дуги: 1) Убедитесь, ч...
Страница 25 - ТЕХНИЧЕСКОЕ ОБСЛУЖИВАНИЕ
27 ТЕХНИЧЕСКОЕ ОБСЛУЖИВАНИЕ Предупреждение! Аппарат должен быть отключен от сети при проведении любого технического обслуживания! 1. Удаляйте пыль с аппарата при помощи сжатого воздуха. В случае если аппарат используется в среде насыщенной дымом и загрязненным воздухом, очистка аппарата должна произ...
Страница 26 - ДИАГНОСТИКА НЕСПРАВНОСТЕЙ НА НАЧАЛЬНОМ ЭТАПЕ; Диагностика первичных неисправностей
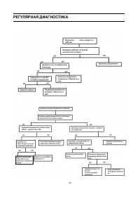
28 ДИАГНОСТИКА НЕСПРАВНОСТЕЙ НА НАЧАЛЬНОМ ЭТАПЕ Даже если у недавно приобретенного аппарата наблюдаются такие неисправности как отсутствие процесса сварки, нестабильная дуга, рано судить о поломке аппарата. У выше упомянутых неисправностей могут быть следующие причины. К примеру: ослабленные соедине...
Страница 29 - Неисправности и способы их устранения для SPEEDWAY 250/300:; Неисправность
31 ВОЗМОЖНЫЕ НЕИСПРАВНОСТИ И СПОСОБЫ УСТРАНЕНИЯ Внимение: данные операции должны проводится квалифицированными специалистами. Перед оказанием технического обслуживания, свяжитесь с официальным дистрибьютером. Неисправности и способы их устранения для SPEEDWAY 250/300: Неисправность Решение Дисплей н...