Aurora AGE 7500 DZN - Инструкция по эксплуатации

Aurora AGE 7500 DZN

Генератор Aurora AGE 7500 DZN - инструкция пользователя по применению, эксплуатации и установке на русском языке. Мы надеемся, она поможет вам решить возникшие у вас вопросы при эксплуатации техники.

Если остались дополнительные вопросы — свяжитесь с нами через контактную форму.

1 Страница 1
2 Страница 2
3 Страница 3
4 Страница 4
5 Страница 5
6 Страница 6
7 Страница 7
8 Страница 8
9 Страница 9
10 Страница 10
11 Страница 11
12 Страница 12
13 Страница 13
14 Страница 14
15 Страница 15
16 Страница 16
17 Страница 17
18 Страница 18
19 Страница 19
Страница: / 19

Содержание:

  • Страница 2 – СОДЕРЖАНИЕ
  • Страница 3 – МЕРЫ ПРЕДОСТОРОЖНОСТИ; ПРЕДУПРЕЖДЕНИЕ
  • Страница 4 – ОПИСАНИЕ АППАРАТА; эффективность возрастает более чем на 30%.
  • Страница 5 – ТАБЛИЦА ТЕХНИЧЕСКИХ ПАРАМЕТРОВ
  • Страница 6 – ИНСТРУКЦИЯ ПО УСТАНОВКЕ; Смена полярности. Аппарат снабжен системой смены
  • Страница 7 – Установочный чертеж SPEEDWAY 200:
  • Страница 8 – ФУНКЦИОНАЛЬНАЯ ПАНЕЛЬ; Переключатели; уменьшить количество сварочных брызг.
  • Страница 10 – РЕКОМЕНУЕМЫЕ СВАРОЧНЫЕ УСТАНОВКИ
  • Страница 12 – ЗАМЕТКИ И МЕРЫ БЕЗОПАСНОСТИ; Условия эксплуатации
  • Страница 13 – ЧАСТО ЗАДАВАЕМЫЕ ВОПРОСЫ; ЕЖЕДНЕВНОЕ ОБСЛУЖИВАНИЕ
  • Страница 15 – ДИАГНОСТИКА НЕИСПРАВНОСТЕЙ НА РАННЕМ ЭТАПЕ
  • Страница 16 – Диагностика первичных неисправностей
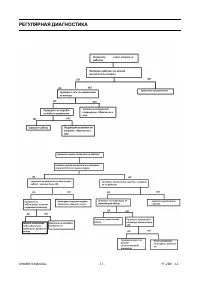
  • Страница 18 – РЕГУЛЯРНАЯ ДИАГНОСТИКА
  • Страница 19 – ВОЗМОЖНЫЕ НЕИСПРАВНОСТИ И СПОСОБЫ ИХ УСТРАНЕНИЯ; Неисправности и способы их устранения для SPEEDWAY 200:
Загрузка инструкции

РУКОВОДСТВО ПОЛЬЗОВАТЕЛЯ

ПО ЭКСПЛУАТАЦИИ

Инверторный сварочный полуавтомат

SPEEDWAY 200

www.aurora-online.ru

"Загрузка инструкции" означает, что нужно подождать пока файл загрузится и можно будет его читать онлайн. Некоторые инструкции очень большие и время их появления зависит от вашей скорости интернета.

Краткое содержание

Страница 2 - СОДЕРЖАНИЕ

OWNER’S MANUAL - 1 - YF-20M A1 СОДЕРЖАНИЕ 1. Содержание ······································································································· 1 2. Меры предосторожности ···················································································· 2 3. Описание аппарата ·····...

Страница 3 - МЕРЫ ПРЕДОСТОРОЖНОСТИ; ПРЕДУПРЕЖДЕНИЕ

OWNER’S MANUAL - 2 - YF-20M A1 МЕРЫ ПРЕДОСТОРОЖНОСТИ В процессе сварки и резки, соблюдайте необходимую технику безопасности во избежание травмирования. Удар током – возможен летальный исход ! !  Установите разъем заземления.  Запрещается прикасаться к оголенным электрическим частям аппарата без сп...

Страница 4 - ОПИСАНИЕ АППАРАТА; эффективность возрастает более чем на 30%.

OWNER’S MANUAL - 3 - YF-20M A1 ОПИСАНИЕ АППАРАТА Данный аппарат изготовлен на базе самых продвинутых инверторных технологий в мире. Принцип инвертирования в преобразовании сетевого напряжения частоты в 50/60Гц в высоко частотное напряжение в 15кГц при прохождении этого напряжения через фильтр – мощн...

Характеристики

Другие модели - Генераторы Aurora

Все генераторы Aurora