Страница 2 - ПРЕДУПРЕЖДЕНИЕ
1 Для обеспечения наилучшего результата, пожалуйста, внимательно изучите данную инструкцию. Храните ее в безопасном месте для будущих справок. 2 Данную систему следует устанавливать в хорошо проветриваемых, прохладных, сухих, чистых местах, не подвергающихся прямому воздействию солнечных лучей, вдал...
Страница 3 - Использование тестового тонального; СОДЕРЖАНИЕ
1 Русск и й ПОД ГО Т О В КА К ЭКС П ЛУА ТАЦИИ ВВЕДЕНИЕ ОСНОВНЫЕ ОПЕР АЦИИ ПРОГРА ММЫ ЗВУКО В ОГО ПО ЛЯ Д О ПОЛНИТЕЛЬ НЫЕ ОПЕР АЦИИ Д О ПОЛНИТЕЛ ЬНА Я ИНФОРМАЦ И Я ОПИСАНИЕ ..................................................... 2ПОДГОТОВКА К ЭКСПЛУАТАЦИИ ............. 3 Поставляемые аксессуары ..........
Страница 4 - Описание звукового поля; означает совет для облегчения управления.; ОПИСАНИЕ
ОПИСАНИЕ 2 Встроенный 7-канальный усилитель электрического напряжения ◆ Минимальное среднеквадратическое выходное напряжение (0,06% общего нелинейного искажения, 20 Гц – 20 кГц, 8 Ω ) Фронтальный: 95 Ватт + 95 ВаттЦентральный: 95 ВаттОкружающее звучание: 95 Ватт + 95 ВаттТыловое окружающее звучание:...
Страница 5 - ВВЕДЕНИЕ; Пожалуйста, убедитесь в получении всех следующих аксессуаров.; Нажмите на; Примечания по батарейкам; • В случае снижения зоны действия пульта ДУ, или когда; ПОДГОТОВКА К ЭКСПЛУАТАЦИИ; Поставляемые аксессуары; Установка батареек в пульт ДУ
ПОДГОТОВКА К ЭКСПЛУАТАЦИИ 3 Русск и й ВВЕДЕНИЕ Пожалуйста, убедитесь в получении всех следующих аксессуаров. 1 Нажмите на и вытяните крышку отделения для батареек. 2 Вставьте четыре поставляемые батарейки (AAA, R03, UM-4) в соответствии с обозначениями полярности (+ и –) на внутренней стороне отделе...
Страница 6 - Гнездо OPTIMIZER MIC; Прием сигналов от пульта ДУ.; Дисплей фронтальной панели; СИСТЕМЫ УПРАВЛЕНИЯ И ФУНКЦИИ; Фронтальная панель; J K; (Только модели для Соединенного Королевства; Примечание
СИСТЕМЫ УПРАВЛЕНИЯ И ФУНКЦИИ 4 1 STANDBY/ON Включение или установка данного аппарата в режим ожидания. При включении данного аппарата, слышится щелчок, и звучание от данного аппарата будет исходить после 4-5-секундной задержки. В режиме ожидания, данный аппарат потребляет малое количество электроэне...
Страница 7 - Переключение функции PRESET/TUNING
СИСТЕМЫ УПРАВЛЕНИЯ И ФУНКЦИИ 5 Русск и й ВВЕДЕНИЕ A Гнездо PHONES (SILENT CINEMA) Вывод аудиосигналов для индивидуального прослушивания с использованием наушников. При подключении наушников, выходные сигналы на гнезда OUTPUT и колонки отсутствуют.Все аудиосигналы форматов Dolby Digital и DTS микширу...
Страница 11 - Загорается при выборе режима ночного прослушивания.; CD; F G
СИСТЕМЫ УПРАВЛЕНИЯ И ФУНКЦИИ 9 1 Индикаторы декодеров При работе любого из декодеров данного аппарата загорается соответствующий индикатор. 2 Индикатор SILENT CINEMA Загорается, когда подключены наушники и выбрана программа звукового поля (смотрите стр. 31). 3 Индикатор NIGHT Загорается при выборе р...
Страница 13 - Задняя панель
СИСТЕМЫ УПРАВЛЕНИЯ И ФУНКЦИИ 11 1 Гнезда DIGITAL INPUT Более подробно, смотрите стр. 16, 18 и 19. 2 Аудиокомпонентные гнезда Для информации по подключению, смотрите стр. 19. 3 Видеокомпонентные гнезда Для информации по подключению, смотрите стр. 16 и 18. 4 Терминалы антенн Для информации по подключе...
Страница 14 - ОДГ; Сабвуфер; УСТАНОВКА КОЛОНОК; Размещение колонок
УСТАНОВКА КОЛОНОК 12 Русск и й П ОДГ О Т ОВК А К ЭКС П ЛУА ТАЦИИ На схеме ниже отображено стандартное расположение колонок ITU-R. Данное расположение позволяет насладиться сигналами CINEMA DSP и многоканальными аудиоисточниками. Фронтальные колонки (FR и FL) Фронтальные колонки предназначены для вос...
Страница 15 - • До выполнения подключений колонок,; Отпустите защелку для закрепления провода.; Подключение колонок; ПРЕДОСТЕРЕЖЕНИЕ; “Банановый” штекер
13 УСТАНОВКА КОЛОНОК Убедитесь в правильном подключении левого канала (L), правого канала (R), “+” (красный) и “–” (черный). Звучание от колонок будет отсутствовать при неправильном выполнении подключений, и звучание будет неестественным с отсутствием низкочастотного сигнала при несоблюдении полярно...
Страница 16 - звуковых полей, звучание от них отсутствует.
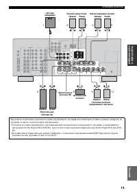
14 Русск и й УСТАНОВКА КОЛОНОК П ОДГ О Т ОВК А К ЭКС П ЛУА ТАЦИИ FRONT SUB WOOFER FRONT A B CENTER PRE OUT SURROUND SURROUND BACK SPEAKERS SURROUND CENTER SURROUND BACK PRESENCE 1 6 7 1 0 9 8 2 3 4 5 Система сабвуфера Центральная колонка Фронтальные колонки (А) Тыловые колонки окружающего звучания Л...
Страница 17 - Схема расстановки колонок
15 УСТАНОВКА КОЛОНОК ■ Терминалы FRONT Подключите одну или две акустические системы к данным терминалам. При использовании только одной акустической системы, подключите ее к терминалам FRONT A или B. ■ Терминалы CENTER Подключите центральную колонку к данным терминалам. ■ Терминалы SURROUND Подключи...
Страница 18 - Индикации кабелей; Пылезащитный колпачок; Видеогнезда; Гнездо VIDEO; Для обычных композитных видеосигналов.; Гнездо S VIDEO; ПОДКЛЮЧЕНИЯ
ПОДКЛЮЧЕНИЯ 16 Русск и й П ОДГ О Т ОВК А К ЭКС П ЛУА ТАЦИИ Не подключайте данный аппарат или другие компоненты к источникам электроэнергии, пока не произведены все подключения между компонентами. ■ Индикации кабелей ■ Аналоговые гнезда Подключив пальчиковый аудиокабель к аналоговым гнездам данного а...
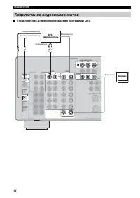
Страница 19 - Подключения для воспроизведения программы DVD; Подключение видеокомпонентов; проигрыватель
17 ПОДКЛЮЧЕНИЯ ■ Подключения для воспроизведения программы DVD Подключение видеокомпонентов AUDIO DVD DVD COAXIAL DVD VIDEO VIDEO S VIDEO MONITOR OUT DVD COMPONENT VIDEO P R P B Y VIDEO S VIDEO MONITOR OUT DIGITAL INPUT L R C O DVD- проигрыватель Видеоэкран Оптический выход Видеовыход Аудиовыход Вид...
Страница 20 - Подключение к гнездам MULTI CH INPUT; Примечания; Для 6-канального приема; Для 8-канального приема
18 Русск и й ПОДКЛЮЧЕНИЯ П ОДГ О Т ОВК А К ЭКС П ЛУА ТАЦИИ ■ Подключение к гнездам MULTI CH INPUT Данный аппарат оборудован 8-ю дополнительным входными гнездами (фронтальные левое и правое FRONT, центральное CENTER, левое и правое окружающего звучания SURROUND, левое и правое тылового окружающего зв...
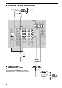
Страница 21 - Подключения для других видеокомпонентов; Кабельное
19 ПОДКЛЮЧЕНИЯ ■ Подключения для других видеокомпонентов ■ Гнезда VIDEO AUX (на фронтальной панели) Данные гнезда используются для подключения любого видеоисточника к данному аппарату, например, игровой консоли или видеокамеры. AUDIO DIGITAL INPUT DVD OPTICAL DTV/CBL VIDEO VIDEO S VIDEO DTV /CBL COM...
Страница 23 - Подключение к внешнему усилителю; Гнезда FRONT PRE OUT; Выходные гнезда линии фронтального канала.; Гнезда SURROUND PRE OUT; Выходное гнездо линии центрального канала.; Гнезда SURROUND BACK PRE OUT
21 ПОДКЛЮЧЕНИЯ ■ Подключение к внешнему усилителю Для увеличения выходной мощности колонок, или для использования другого усилителя, подключите внешний усилитель к гнездам PRE OUT как указано ниже. • При подключении аудио штифтовых штекеров к гнездам PRE OUT с выходом на внешний усилитель, не произв...
Страница 24 - Подключение рамочной АМ-антенны; • Рамочная AM-антенна должна быть установлена на; Подключение антенн
22 Русск и й ПОДКЛЮЧЕНИЯ П ОДГ О Т ОВК А К ЭКС П ЛУА ТАЦИИ Внутренние AM и ЧМ-антенны поставляются вместе с данным аппаратом. Вообще, данные антенны должны обеспечивать достаточно сильный прием сигнала. Подключите каждую антенну надлежащим образом к соответствующим терминалам. ■ Подключение рамочной...
Страница 25 - Общая модель; Резервная копия памяти; Подключение кабеля питания; VOLTAGE SELECTOR
23 ПОДКЛЮЧЕНИЯ ■ Подключение кабеля питания переменного тока Подключите силовой кабель переменного тока к розетке. ■ AC OUTLET(S) (SWITCHED) Модели для Соединенного Королевства Великобритании и Северной Ирландии, и Австралии ................................................... 1 ВЫХОДМодель для Кореи...
Страница 27 - Включение питания; или
25 ПОДКЛЮЧЕНИЯ Когда все подключения завершены, включите питание данного аппарата. 1 Нажмите кнопку STANDBY/ON (кнопку SYSTEM POWER на пульте ДУ) для включения питания данного аппарата. 2 Включите видеоэкран, подключенный к данному аппарату. Включение питания AUTO/MAN'L MONO S VIDEO VIDEO OPTICAL L ...
Страница 28 - ФУНКЦИЯ АВТОМАТИЧЕСКОЙ НАСТРОЙКИ; Введение; Расположение микрофона оптимизатора
ФУНКЦИЯ АВТОМАТИЧЕСКОЙ НАСТРОЙКИ (AUTO SETUP) 26 Русск и й П ОДГ О Т ОВК А К ЭКС П ЛУА ТАЦИИ Данный ресивер оборудован технологией YAMAHA Parametric Room Acoustic Optimizer (YPAO), которая позволяет избежать хлопотливого процесса настройки колонок с прослушиванием, и обеспечивает предельно аккуратны...
Страница 29 - AUTO; Начало настройки; SET MENU
27 ФУНКЦИЯ АВТОМАТИЧЕСКОЙ НАСТРОЙКИ (AUTO SETUP) Наилучший результат достигается тогда, когда во время процедуры автоматической настройки в комнате предельно тихо (YPAO). Результаты могут быть неудовлетворительными при присутствии излишнего внешнего шума. y Если на сабвуфере имеются органы управлени...
Страница 30 - • Для отображения информации об; Нажав кнопку; SET; • При отображении индикации E-10 во время проверки,; При появлении экрана ошибки; Нажимайте кнопку; RETRY; ERROR
28 Русск и й ФУНКЦИЯ АВТОМАТИЧЕСКОЙ НАСТРОЙКИ (AUTO SETUP) П ОДГ О Т ОВК А К ЭКС П ЛУА ТАЦИИ 8 Для отображения результатов, пользуйтесь курсорными кнопками. • Для отображения информации об отдельных результатах настройки, нажмите кнопку u / d . • Для переключения списков результатов настройки, нажим...
Страница 31 - Нажмите кнопку; • При изменении колонок, расположения колонок, или
29 ФУНКЦИЯ АВТОМАТИЧЕСКОЙ НАСТРОЙКИ (AUTO SETUP) ■ При отображении экрана предостережения 1 Нажмите кнопку j / i для просмотра подробной информации об каждом предостережении. Более подробно о каждом сообщении, смотрите стр. 29. y Предостережения позволяют вам узнать о возможных проблемах, обнаруженн...
Страница 32 - для переключения сообщений об ошибках.; Предостережения после процедуры автоматической настройки
30 Русск и й ФУНКЦИЯ АВТОМАТИЧЕСКОЙ НАСТРОЙКИ (AUTO SETUP) П ОДГ О Т ОВК А К ЭКС П ЛУА ТАЦИИ ■ Устранение возможных неисправностей для процедуры автоматической настройки Перед автоматической настройкой Ошибки во время автоматической настройки Нажмите кнопку SELECT для просмотра подробной информации ...
Страница 33 - ВОСПРОИЗВЕДЕНИЕ; Основные операции; D V D
ВОСПРОИЗВЕДЕНИЕ 31 1 Нажмите кнопку STANDBY/ON (кнопку SYSTEM POWER на пульте ДУ) для включения аппарата. 2 Включите видеоэкран, подключенный к данному аппарату. 3 Нажмите кнопку SPEAKERS A или В на фронтальной панели. При каждом нажатии кнопки, включаются или выключаются соответствующие колонки. 4 ...
Страница 34 - ОСНОВНЫЕ; • Данный аппарат не установится на режим “SILENT; Настройка тональности; • Выберите параметр BASS для настройки; Приглушение звучания; Пульт ДУ
32 Русск и й ВОСПРОИЗВЕДЕНИЕ ОСНОВНЫЕ ОПЕР АЦИИ 7 При желании, выберите программу звукового поля. Используя ручку PROGRAM (или нажав кнопку AMP, выберите режим AMP, затем повторно нажимайте одну из кнопок программ звукового поля), выберите программу звукового поля. Смотрите стр. 47 для более подробн...
Страница 35 - Выбор функции MULTI CH INPUT; Управление с фронтальной панели; J A Z Z
33 ВОСПРОИЗВЕДЕНИЕ ■ Выбор функции MULTI CH INPUT Нажимайте кнопку MULTI CH INPUT до появления индикации “MULTI CH INPUT” на дисплее фронтальной панели и видеоэкране. MULTI CH INPUT При отображении индикации “MULTI CH INPUT” на дисплее фронтальной панели, другие источники не могут воспроизводиться. ...
Страница 36 - Управление с пульта ДУ; • При выборе источника поступающего сигнала, данный
34 Русск и й ВОСПРОИЗВЕДЕНИЕ ОСНОВНЫЕ ОПЕР АЦИИ ■ Управление с пульта ДУ Нажав кнопку AMP, выберите режим AMP, затем, повторно нажимая одну из кнопок программ звукового поля, выберите желаемую программу. Наименование выбранной программы появится на дисплее фронтальной панели. y При выборе программы ...
Страница 37 - PRO LOGIC SUR. STANDARD
35 ВОСПРОИЗВЕДЕНИЕ • На некоторых дисках, совместимых с 6.1-канальным вопроизведением, отсутствует сигнал (флаг), который автоматически обнаруживается данным аппаратом. При 6.1-канальном воспроизведении таких видов дисков, выберите декодер (PLIIx Movie, PLIIx Music, EX/ES или EX) вручную. • 6.1-кана...
Страница 38 - • Для избежания внезапного шума, не воспроизводите; Режимы ночного прослушивания; • При просмотре кинофильмов, выберите режим; Нажимая кнопку; Это позволяет настроить уровень сжатия.; • Режимы ночного прослушивания недоступны при
36 Русск и й ВОСПРОИЗВЕДЕНИЕ ОСНОВНЫЕ ОПЕР АЦИИ ■ Прослушивание стереофонического звучания высокой точности (PURE DIRECT) Функция PURE DIRECT позволяет принимать сигналы без обработки декодерами и процессорами DSP данного аппарата, и выключать видеосхему и дисплей фронтальной панели для прослушивани...
Страница 39 - -канальное микширование; ch Stereo; Прослушивание несжатых поступающих сигналов; Virtual CINEMA DSP; – Если выбрана функция MULTI CH INPUT как; * Если данный аппарат обнаруживает сигнал; Выбор режимов
37 ВОСПРОИЗВЕДЕНИЕ ■ 2-канальное микширование Вы можете прослушивать 2-канальное стереофоническое звучание даже от многоканальных источников. Поворачивая ручку PROGRAM (или нажав кнопку STEREO на пульте ДУ), выберите параметр 2ch Stereo. 2ch Stereo y Вы можете использовать сабвуфер с данной программ...
Страница 40 - – Режим декодирования DTS может быть отключен,; in; затем
38 Русск и й ВОСПРОИЗВЕДЕНИЕ ОСНОВНЫЕ ОПЕР АЦИИ • При воспроизведении CD/LD-источников, закодированных по системе DTS, и режиме приема, установленном на AUTO:– Данный аппарат автоматически переключается на режим декодирования DTS. Аппарат остается в режиме DTS (и может мигать индикатор t ) в течение...
Страница 41 - Автоматическая настройка; Нажмите кнопку PRESET/TUNING; НАСТРОЙКА; AM; Загорается; A M
НАСТРОЙКА 39 Существуют 2 метода настройки: автоматическая и ручная.Автоматическая настройка эффективна в тех случаях, когда поступающие от радиостанций сигналы достаточно сильны и отсутствуют помехи. ■ Автоматическая настройка 1 Поворачивая ручку INPUT, выберите функцию TUNER как источник поступающ...
Страница 42 - Ручная настройка; Отключается
40 Русск и й НАСТРОЙКА ОСНОВНЫЕ ОПЕР АЦИИ ■ Ручная настройка При слабом сигнале желаемой радиостанции, произведите ручную настройку. При ручной настройке на ЧМ-радиостанцию, тюнер автоматически переключается на монофонический режим приема для улучшения качества поступающего сигнала. 1 Выберите функц...
Страница 43 - • Любая информация о радиостанции, сохраненной под; Опции автоматической предустановки; кнопку PRESET/TUNING; Настройтесь на радиостанцию.; Около 5 секунд мигает индикатор MEMORY.; M H z; k H z; Мигает; k H z; Группа предустановки
41 НАСТРОЙКА 3 Нажмите и удерживайте нажатой кнопку MEMORY (MAN’L/AUTO FM) на более чем 3 секунды. Мигают номер предустановки, и индикаторы MEMORY и AUTO. Автоматическая предустановка начинается примерно через 5 секунд от частоты, отображенной в данный момент, в направлении высоких частот. По заверш...
Страница 44 - Нажимая кнопку PRESET/TUNING
42 Русск и й НАСТРОЙКА ОСНОВНЫЕ ОПЕР АЦИИ 4 Во время мигания индикатора MEMORY, нажимая кнопку PRESET/TUNING l / h , выберите номер предустановки (1 - 8). Для выбора большего номера предустановки, нажимайте кнопку h . Для выбора меньшего номера предустановки, нажимайте кнопку l . 5 Во время мигания ...
Страница 45 - E D I T
43 НАСТРОЙКА Вы можете заменить местами две предустановленные радиостанции. На примере ниже описана процедура замены предустановленной радиостанции “E1” на “A5”. 1 Выберите предустановленную радиостанцию “E1”, используя кнопкиA/B/C/D/E и PRESET/TUNING l / h . Смотрите раздел “Выбор предустановленных...
Страница 46 - Смотрите раздел “Функция EON” на следующей странице.; Частота
44 Русск и й НАСТРОЙКА ОСНОВНЫЕ ОПЕР АЦИИ RDS (Система радиоинформации) - это система передачи информации, используемая ЧМ-радиостанциями многих стран. Функция RDS осуществляется сетью радиостанций.При приеме радиостанции системы RDS, данный аппарат может принимать различную информацию системы RDS, ...
Страница 47 - Нажав кнопку PRESET/TUNING; • Аппарат прекращает поиск при нахождении; Отмена данной функции; Дважды нажмите кнопку PTY SEEK MODE.; Функция PTY SEEK; POP M
45 НАСТРОЙКА При выборе желаемого типа программы, данный аппарат начинает автоматически искать все предустановленные радиостанции системы RDS, передающие желаемый тип программы. y При выполнении данной операции с использованием пульта ДУ, сначала нажмите кнопку TUNER для установки пульта ДУ в режим ...
Страница 48 - • При начале трансляции выбранного типа; Функция EON
46 Русск и й НАСТРОЙКА ОСНОВНЫЕ ОПЕР АЦИИ Данная функция использует информационную услугу EON, предоставляемую сетью радиостанций системы RDS. При выборе желаемого типа программы (NEWS, INFO, AFFAIRS или SPORT), данный аппарат начинает автоматический поиск всех радиостанций системы RDS, планирующих ...
Страница 49 - ЗАПИСЬ
ЗАПИСЬ 47 Настройки записи и другие операции выполняются на компонентах записи. Смотрите инструкции по эксплуатации, приложенные к компонентам. 1 Включите питание данного аппарата и всех подключенных компонентов. 2 Выберите компонент-источник, с которого вы хотите произвести запись. 3 Начните воспро...
Страница 50 - ПРОГ; ОПИСАНИЕ ПРОГРАММ ЗВУКОВОГО ПОЛЯ; Для видеоисточников и кинофильмов; Программа; MULTI
ОПИСАНИЕ ПРОГРАММ ЗВУКОВОГО ПОЛЯ 48 Русск и й ПРОГ РА ММЫ ЗВУКОВОГО ПОЛЯ Данный аппарат оборудован различными точными цифровыми декодерами, позволяя прослушивать многоканальное воспроизведение от почти любого источника (стерефонический или многоканальный). Данный аппарат также оборудован чипом YAMAH...
Страница 53 - Для музыкальных источников
51 ОПИСАНИЕ ПРОГРАММ ЗВУКОВОГО ПОЛЯ Вы можете выбрать следующие звуковые поля при воспроизведении музыкальных источников как CD-диски, ЧМ/АМ-радиопередачи, кассеты и т.д. * Вы можете выбрать обработку Pro Logic IIx или Pro Logic II, используя параметр PLII/PLIIx на стр. 72. Для музыкальных источнико...
Страница 54 - Полный экран; Установка таймера сна; ДОПОЛНИТЕЛЬНЫЕ ОПЕРАЦИИ; P08 MOVIE THEATER; Полный экран; Применение таймера сна; SLEEP OFF; S L E E P; C O N C E R T; Индикатор SLEEP
ДОПОЛНИТЕЛЬНЫЕ ОПЕРАЦИИ 52 Русск и й Д О ПОЛНИТЕЛЬ НЫЕ ОПЕР АЦИИ Вы можете отобразить на видеоэкране информацию о работе данного аппарата. Если вы отобразите на экране SET MENU и установки параметра программы звукового поля, вы сможете легче просматривать доступные опции и параметры по сравнению с п...
Страница 55 - Отмена таймера сна; FRONT L; SLEEP OFF
53 ДОПОЛНИТЕЛЬНЫЕ ОПЕРАЦИИ ■ Отмена таймера сна Повторно нажимайте кнопку SLEEP до появления индикации “SLEEP OFF” на дисплее фронтальной панели.Индикация “SLEEP OFF” исчезнет через несколько секунд, и затем отключится индикация SLEEP y Вы можете также отменить таймер сна, нажав кнопку STANDBY на пу...
Страница 57 - AUTO SETUP; Используйте для настройки параметров колонок и системы вручную.; SOUND MENU; Настройка дополнительных параметров системы.; МЕНЮ НАСТРОЙКИ
МЕНЮ НАСТРОЙКИ 55 Для регулировки различных установок системы и настройки режима работы данного аппарата, вы можете настроить следующие параметры в меню настройки SET MENU. Измените начальные настройки (указано жирным для каждого параметра) для их соответствия вашей среде прослушивания. ■ AUTO SETUP...
Страница 58 - Использование SET MENU; MANUAL SETUP
56 Русск и й МЕНЮ НАСТРОЙКИ Д О ПОЛНИТЕЛЬ НЫЕ ОПЕР АЦИИ Для открытия и настройки параметров, пользуйтесь пультом ДУ. y Вы можете изменить параметры SET MENU во время воспроизведения звучания данным аппаратом. Вы не можете изменить некоторые параметры SET MENU, если аппарат находится в режиме ночного...
Страница 59 - Набор колонок; Центральная колонка; SML; FRONT SP; LARGE; CENTER SP
57 МЕНЮ НАСТРОЙКИ Используется для ручной настройки любых настроек колонок или установки времени задержки из-за задержки видеосигнала при использовании с ЖК экраном или проектором. Большинство параметров SOUND MENU устанавливаются автоматически во время процедуры автоматической настройки (смотрите с...
Страница 60 - PRESENCE SP; CROSS OVER
58 Русск и й МЕНЮ НАСТРОЙКИ Д О ПОЛНИТЕЛЬ НЫЕ ОПЕР АЦИИ Тыловые колонки окружающего звучания SURR B L/R SP Выбор: NONE, SMLx1, SMLx2 , LRGx1, LRGx2 • Выберите NONE при отсутствии тыловой колонки окружающего звучания. Аппарат направляет все сигналы тылового канала окружающего звучания на левую и прав...
Страница 61 - Уровень колонок; UNIT; SUBWOOFER PHASE
59 МЕНЮ НАСТРОЙКИ Фаза сабвуфера SUBWOOFER PHASE При недостаточности или нечетком воспроизведении басов, воспользуйтесь данной функцией для переключения фазы сабвуфера.Выбор: NORMAL (обычный), REVERSE (противоположный) • Выберите NORMAL, если вы не желаете установить противоположную фазу сабвуфера. ...
Страница 62 - Уровень низкочастотного эффекта; В зависимости от настроек “LFE LEVEL; Динамический диапазон
60 Русск и й МЕНЮ НАСТРОЙКИ Д О ПОЛНИТЕЛЬ НЫЕ ОПЕР АЦИИ ■ Центральный графический эквалайзер D)CENTER GEQ Данная функция используется для регулировки встроенного 5-диапазонного графического эквалайзера центрального канала для приведения в соответствие тонального качества центральной колонки с тональ...
Страница 63 - • Выберите OFF для выключения эффекта; INPUT MENU
61 МЕНЮ НАСТРОЙКИ Увеличение диалога DIALG.LIFT Используется для включения и выключения параметров DIALG.LIFT (смотрите стр. 72). Данный параметр позволяет отрегулировать высоту звучания фронтального и центрального каналов (диалог, вокальное произведение, др.) путем направления некоторых элементов ф...
Страница 64 - • Вы не можете выбрать определенный параметр; Режим приема; • Выберите AUTO для автоматического; Настройка дисплея; DIMMER; OPTION MENU; OPTION
62 Русск и й МЕНЮ НАСТРОЙКИ Д О ПОЛНИТЕЛЬ НЫЕ ОПЕР АЦИИ Для гнезд COAXIAL INPUT 5 и 6 Выбор: CD, V-AUX, DTV/CBL, VCR 1, MD/CD-R, DVD, DVR/VCR2 • Вы не можете выбрать определенный параметр больше одного раза для одинакового типа гнезда. • При подключении компонентов к гнездам COAXIAL и OPTICAL одновр...
Страница 65 - Защита памяти; OFF; Инициализация параметра; SP B; GUARD
63 МЕНЮ НАСТРОЙКИ ■ Защита памяти B)MEMORY GUARD Данная функция предназначена для предотвращения случайных изменений значений параметров программы DSP и других настроек системы.Выбор: OFF , ON Выберите ON для защиты:• Параметров программы DSP• Всех параметров SET MENU• Всех уровней колонок• Режим ди...
Страница 67 - , выберите компонент для
65 ФУНКЦИИ ПУЛЬТА ДИСТАНЦИОННОГО УПРАВЛЕНИЯ Вы можете управлять другими компонентами, установив соответствующие коды производителей. Коды можно устанавливать для каждой зоны приема. Подробный список доступных кодов производителей указан в разделе “СПИСОК КОДОВ ПРОИЗВОДИТЕЛЕЙ” в конце данного руковод...
Страница 68 - Управление другими компонентами
66 Русск и й ФУНКЦИИ ПУЛЬТА ДИСТАНЦИОННОГО УПРАВЛЕНИЯ Д О ПОЛНИТЕЛЬ НЫЕ ОПЕР АЦИИ Как только установлены соответствующие коды производителей, данный пульт ДУ может использоваться для управления другими компонентами. Помните, что некоторые кнопки могут неправильно управлять выбранным компонентом. Исп...
Страница 73 - ЬНА; Элементы звукового поля; Ранние отражения; РЕДАКТИРОВАНИЕ ПАРАМЕТРОВ ЗВУКОВОГО; Понятие звукового поля; No программы
РЕДАКТИРОВАНИЕ ПАРАМЕТРОВ ЗВУКОВОГО ПОЛЯ 71 Русск и й Д О ПОЛНИТЕЛ ЬНА Я ИНФОРМАЦ И Я Многочисленные отражения от стен комнаты создают богатое звучание всех тонов звучания инструмента. Кроме воспроизведения “живого” звучания, эти отражения позволяют почувствовать место расположения артиста, и размер...
Страница 74 - до исчезновения звездочки
72 РЕДАКТИРОВАНИЕ ПАРАМЕТРОВ ЗВУКОВОГО ПОЛЯ 4 Нажимайте кнопку u / d для выбора параметров. 5 Нажимайте кнопку j / i для изменения значения параметра. При установке значения параметра, отличного от исходного установленного значения, на дисплее фронтальной панели возле наименования параметра появится...
Страница 75 - DSP LEVEL; ОПИСАНИЕ ПАРАМЕТРОВ ЗВУКОВОГО ПОЛЯ
ОПИСАНИЕ ПАРАМЕТРОВ ЗВУКОВОГО ПОЛЯ 73 Русск и й Д О ПОЛНИТЕЛ ЬНА Я ИНФОРМАЦ И Я Вы можете настроить значения определенного цифрового параметра звукового поля для аккуратного воспроизведения звуковых полей в комнате для прослушивания. Не все следующие параметры включены в каждую программу. ■ DSP LEVE...
Страница 76 - LIVENESS
74 ОПИСАНИЕ ПАРАМЕТРОВ ЗВУКОВОГО ПОЛЯ ■ LIVENESS Функция: Данный параметр позволяет отрегулировать отражаемость виртуальных стен зала путем изменения скорости ослабевания ранних отражений. Описание: Ранние отражения источника звучания более быстро ослабевают в комнате, где поверхности стен поглощают...
Страница 77 - Чем больше значение, тем сильнее реверберация.
75 Русск и й ОПИСАНИЕ ПАРАМЕТРОВ ЗВУКОВОГО ПОЛЯ Д О ПОЛНИТЕЛ ЬНА Я ИНФОРМАЦ И Я ■ REV.TIME (Время реверберации) Функция: Данный параметр позволяет отрегулировать временной промежуток для ослабевания плотного последующего звучания реверберации на 60 дБ (на частоте 1 кГц). Это изменяет мнимый размер а...
Страница 78 - Постепенное стягивание звукового поля вперед или назад.
76 ОПИСАНИЕ ПАРАМЕТРОВ ЗВУКОВОГО ПОЛЯ ■ DIALG.LIFT (Увеличение диалога) Функция: Данный параметр позволяет отрегулировать высоту звучания фронтального и центрального каналов путем направления некоторых элементов фронтального и центрального каналов на колонки присутствия. Описание: Чем больше парамет...
Страница 79 - Общая часть; ВОЗМОЖНЫЕ НЕИСПРАВНОСТИ И СПОСОБЫ ИХ; Неисправность; Отсутствует звук
ВОЗМОЖНЫЕ НЕИСПРАВНОСТИ И СПОСОБЫ ИХ УСТРАНЕНИЯ 77 Русск и й Д О ПОЛНИТЕЛ ЬНА Я ИНФОРМАЦ И Я Если у вас возникли любые из следующих трудностей во время эксплуатации данного аппарата, воспользуйтесь таблицей ниже для устранения ошибки. В случае, если неисправность не указана в таблице или вы не смогл...
Страница 82 - Тюнер
80 ВОЗМОЖНЫЕ НЕИСПРАВНОСТИ И СПОСОБЫ ИХ УСТРАНЕНИЯ ■ Тюнер Неисправность Причина Способ устранения Смотрите стр. Слышатся шумовые помехи от цифрового или выкокочастотного оборудования, или от данного аппарата. Данный аппарат очень близко расположен к цифровому или высокочастотному оборудованию. Пере...
Страница 84 - Reset; СБРОС НАСТРОЕК В ИСХОДНЫЕ НАСТРОЙКИ
СБРОС НАСТРОЕК В ИСХОДНЫЕ НАСТРОЙКИ 82 Если, по различным причинам, вы хотите сбросить все параметры аппарата в исходные установки, выполните следующее. Данная процедура приводит к сбросу ВСЕХ параметров в исходные установки, включая параметры меню настройки SET MENU, параметров уровней и предустано...
Страница 85 - Dolby Digital; СПРАВОЧНИК; Аудиоформаты
СПРАВОЧНИК 83 Русск и й Д О ПОЛНИТЕЛ ЬНА Я ИНФОРМАЦ И Я ■ Dolby Digital Цифровая система окружающего звучания Dolby Digital позволяет насладиться полностью независимым многоканальным звучанием. Система Dolby Digital позволяет воспроизводить 5 полнодиапазонных аудиоканалов с 3 фронтальными каналами (...
Страница 86 - CINEMA DSP; Программы звукового поля
84 СПРАВОЧНИК ■ CINEMA DSP Так как системы Dolby Surround и DTS были изначально разработаны для использования в кинотеатрах, они производят наилучший эффект в кинотеатрах, спроектированных для акустических эффектов и оборудованных большим количеством колонок. Из-за различия в домашних условиях, зави...
Страница 87 - Компонентный видеосигнал; и P; Композитный видеосигнал
85 Русск и й СПРАВОЧНИК Д О ПОЛНИТЕЛ ЬНА Я ИНФОРМАЦ И Я ■ Компонентный видеосигнал Система компонентного видеосигнала разделяет видеосигнал на сигнал Y для яркости и сигналы P B и P R для насыщенности. Система воспроизводит цвет более правдоподобно, так как эти сигналы независимы. Компонентный сигна...