Страница 2 - ПРЕДУПРЕЖДЕНИЕ
1 Для обеспечения наилучшего результата, пожалуйста, внимательно изучите данную инструкцию. Храните ее в безопасном месте для будущих справок. 2 Данную систему следует устанавливать в хорошо проветриваемых, прохладных, сухих, чистых местах, не подвергающихся прямому воздействию солнечных лучей, вдал...
Страница 3 - СОДЕРЖАНИЕ
1 Русский ПО ДГО Т ОВ КА К ЭКСПЛУА ТАЦ И И ВВЕДЕНИЕ ОСНОВНЫЕ ОПЕРАЦИ И ПРОГР А ММЫ З В УКОВО ГО ПО Л Я Д О ПОЛНИТЕЛЬ Н Ы Е ОПЕРА ЦИИ Д О ПОЛНИТЕЛЬНА Я ИНФОР М АЦИЯ ОПИСАНИЕ ..................................................... 2ПОДГОТОВКА К ЭКСПЛУАТАЦИИ ............. 3 Поставляемые аксессуары .........
Страница 4 - Описание звукового поля; Декодер Dolby Digital/Dolby Digital EX; Усовершенствованный AM/ЧМ тюнер; Автоматическая настройка и предустановка; Другие особенности; Таймер сна; ОПИСАНИЕ
ОПИСАНИЕ 2 Встроенный 6-канальный усилитель электрического напряжения ◆ Минимальное среднеквадратическое выходное напряжение (0,06% общего нелинейного искажения, 20 Гц – 20 кГц, 8 Ω ) Фронтальный: 85 Ватт + 85 ВаттЦентральный: 85 ВаттОкружающее звучание: 85 Ватт + 85 ВаттТыловое окружающее звучание:...
Страница 5 - ВВЕДЕНИЕ; Пожалуйста, убедитесь в получении всех следующих аксессуаров.; Нажмите на; Примечания по батарейкам; ПОДГОТОВКА К ЭКСПЛУАТАЦИИ; Поставляемые аксессуары; Установка батареек в пульт ДУ
ПОДГОТОВКА К ЭКСПЛУАТАЦИИ 3 Русский ВВЕДЕНИЕ Пожалуйста, убедитесь в получении всех следующих аксессуаров. 1 Нажмите на и вытяните крышку отделения для батареек. 2 Вставьте две поставляемые батарейки (AA, R06, UM-3) в соответствии с обозначениями полярности (+ и –) на внутренней стороне отделения дл...
Страница 6 - Сенсор дистанционного управления; Прием сигналов от пульта ДУ.; Дисплей фронтальной панели; Переключение режима приема на FM или AM.; Гнезда VIDEO AUX; СИСТЕМЫ УПРАВЛЕНИЯ И ФУНКЦИИ; Фронтальная панель; C D; Примечание
СИСТЕМЫ УПРАВЛЕНИЯ И ФУНКЦИИ 4 1 STANDBY/ON Включение или установка данного аппарата в режим ожидания. При включении данного аппарата, слышится щелчок, и звучание от данного аппарата будет исходить после 4-5-секундной задержки. В режиме ожидания, данный аппарат потребляет малое количество электроэне...
Страница 7 - Переключение функции PRESET/TUNING
СИСТЕМЫ УПРАВЛЕНИЯ И ФУНКЦИИ 5 Русский ВВЕДЕНИЕ A Гнездо PHONES (SILENT CINEMA) Вывод аудиосигналов для индивидуального прослушивания с использованием наушников. При подключении наушников, выходные сигналы на гнезда OUTPUT и колонки отсутствуют.Все аудиосигналы форматов Dolby Digital и DTS микшируют...
Страница 9 - • Избегайте проливания воды или других; Использование пульта ДУ
СИСТЕМЫ УПРАВЛЕНИЯ И ФУНКЦИИ 7 Русский ВВЕДЕНИЕ ■ Только модели для Соединенного Королевства Великобритании и Северной Ирландии, и Европы I Кнопки настройки RDS FREQ/RDS Когда аппарат принимает радиостанцию системы RDS, нажимайте данную кнопку для циклического переключения индикаций режима PS, режим...
Страница 10 - F G
СИСТЕМЫ УПРАВЛЕНИЯ И ФУНКЦИИ 8 1 Индикаторы декодеров При работе любого из декодеров данного аппарата загорается соответствующий индикатор. 2 Индикатор SILENT CINEMA Загорается, когда подключены наушники и выбрана программа звукового поля (смотрите стр. 27). 3 Индикатор NIGHT Загорается при выборе р...
Страница 12 - Задняя панель
СИСТЕМЫ УПРАВЛЕНИЯ И ФУНКЦИИ 10 1 Гнезда DIGITAL INPUT Более подробно, смотрите стр. 15, 17 и 18. 2 Гнезда MULTI CH INPUT Для информации по подключению, смотрите стр. 16. 3 Видеокомпонентные гнезда Для информации по подключению, смотрите стр. 15 и 17. 4 AC OUTLET(S) Используется для подачи электроэн...
Страница 13 - ПО; Сабвуфер; УСТАНОВКА КОЛОНОК; Размещение колонок
УСТАНОВКА КОЛОНОК 11 Русский ПО ДГО Т ОВ КА К ЭКСПЛУА ТАЦ И И На схеме ниже отображено стандартное расположение колонок ITU-R. Данное расположение позволяет насладиться сигналами CINEMA DSP и многоканальными аудиоисточниками. Фронтальные колонки (FR и FL) Фронтальные колонки предназначены для воспро...
Страница 14 - • При использовании колонок с; • До выполнения подключений колонок,; Подключение колонок; ПРЕДОСТЕРЕЖЕНИЕ
12 УСТАНОВКА КОЛОНОК Убедитесь в правильном подключении левого канала (L), правого канала (R), “+” (красный) и “–” (черный). Звучание от колонок будет отсутствовать при неправильном выполнении подключений, и звучание будет неестественным с отсутствием низкочастотного сигнала при несоблюдении полярно...
Страница 15 - Терминалы FRONT
13 Русский УСТАНОВКА КОЛОНОК ПО ДГО Т ОВ КА К ЭКСПЛУА ТАЦ И И ■ Терминалы FRONT Подключите одну или две акустические системы к данным терминалам. При использовании только одной акустической системы, подключите ее к терминалам FRONT A или B. ■ Терминалы CENTER Подключите центральную колонку к данным ...
Страница 16 - Индикации кабелей; Колпачок предохранения от пыли; Видеогнезда; Гнездо VIDEO; Для обычных композитных видеосигналов.; Гнезда COMPONENT VIDEO; ПОДКЛЮЧЕНИЯ
ПОДКЛЮЧЕНИЯ 14 Не подключайте данный аппарат или другие компоненты к источникам электроэнергии, пока не произведены все подключения между компонентами. ■ Индикации кабелей ■ Аналоговые гнезда Подключив пальчиковый аудиокабель к аналоговым гнездам данного аппарата, можно принимать аналоговые сигналы ...
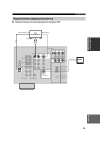
Страница 17 - Подключения для воспроизведения программы DVD; Подключение видеокомпонентов
15 Русский ПОДКЛЮЧЕНИЯ ПО ДГО Т ОВ КА К ЭКСПЛУА ТАЦ И И ■ Подключения для воспроизведения программы DVD Подключение видеокомпонентов MONITOR OUT AUDIO VIDEO DVD VIDEO R L VIDEO COMPONENT VIDEO P R DVD MONITOR OUT P B Y DVD L R O DVD- проигрыватель Видеоэкран Оптический выход Видеовыход Аудиовыход Ви...
Страница 18 - Подключение к гнездам MULTI CH INPUT; Примечания
16 ПОДКЛЮЧЕНИЯ ■ Подключение к гнездам MULTI CH INPUT Данный аппарат оборудован 6-ю дополнительным входными гнездами (фронтальные левое и правое FRONT, центральное CENTER, левое и правое окружающего звучания SURROUND и сабвуфера SUB WOOFER) для дискретного многоканального приема от многоформатного п...
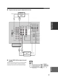
Страница 19 - Подключения для других видеокомпонентов
17 Русский ПОДКЛЮЧЕНИЯ ПО ДГО Т ОВ КА К ЭКСПЛУА ТАЦ И И ■ Подключения для других видеокомпонентов ■ Гнезда VIDEO AUX (на фронтальной панели) Данные гнезда используются для подключения любого видеоисточника к данному аппарату, например, игровой консоли или видеокамеры. AUDIO VIDEO DTV /CBL VIDEO R L ...
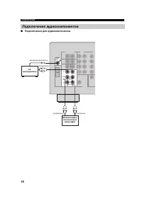
Страница 20 - Подключения для аудиокомпонентов; Подключение аудиокомпонентов
18 ПОДКЛЮЧЕНИЯ ■ Подключения для аудиокомпонентов Подключение аудиокомпонентов AUDIO R L IN (PLAY) (REC) MD /CD-R CD DIGITAL INPUT CD COAXIAL OPTICAL L R L R L R C CD- проигрыватель MD-магнитофон или кассетный магнитофон Коаксиальный выход Аудиовыход Аудиовход Аудиовыход
Страница 21 - Подключение рамочной АМ-антенны; Подключение антенн
19 Русский ПОДКЛЮЧЕНИЯ ПО ДГО Т ОВ КА К ЭКСПЛУА ТАЦ И И Внутренние АМ и ЧМ-антенны поставляются вместе с данным аппаратом. Вообще, данные антенны должны обеспечивать достаточно сильный прием сигнала. Подключите каждую антенну надлежащим образом к соответствующим терминалам. ■ Подключение рамочной АМ...
Страница 22 - Подключите силовой кабель переменного тока к розетке.; Резервная копия памяти; Подключение поставляемого силового кабеля питания
20 ПОДКЛЮЧЕНИЯ ■ Подключение кабеля питания переменного тока Подключите силовой кабель переменного тока к розетке. ■ AC OUTLET(S) (SWITCHED) Модели для Соединенного Королевства Великобритании и Северной Ирландии, и Австралии .................................................... 1 ВЫХОДМодель для Коре...
Страница 24 - Включение питания
22 ПОДКЛЮЧЕНИЯ Когда все подключения завершены, включите питание данного аппарата. Нажмите кнопку STANDBY/ON (кнопку SYSTEM POWER на пульте ДУ) для включения питания данного аппарата. Включение питания VOLUME AUTO/MAN'L MONO VIDEO L AUDIO R MAN'L/AUTO FM LEVEL NEXT EDIT EFFECT MEMORY FM/AM PRESET/TU...
Страница 25 - • Убедитесь, что наушники отключены от; Нажмите кнопку SET MENU.; YES; NONE; ОСНОВНЫЕ НАСТРОЙКИ; BASIC SETUP; SUBWOOFER YES
ОСНОВНЫЕ НАСТРОЙКИ 23 Русский ПО ДГО Т ОВ КА К ЭКСПЛУА ТАЦ И И Функция основной настройки полезна для быстрой настройки системы с минимальными усилиями. y • Если вы хотите сконфигурировать аппарат вручную с использованием более точных настроек, воспользуйтесь детальными параметрами в меню SOUND MENU...
Страница 26 - SPEAKERS 6spk; SET
24 ОСНОВНЫЕ НАСТРОЙКИ 7 Нажимайте кнопку d до появления параметра SPEAKERS. 8 Нажимая кнопку j / i , выберите количество подключенных колонок. SPEAKERS 6spk 9 Нажимайте кнопку d до появления параметра SET/CANCEL. 10 Нажимая кнопку j / i , выберите желаемую установку. >SET CANCEL SET Подтверждение...
Страница 27 - Баланс уровней колонок; Нажимая кнопку
25 Русский ОСНОВНЫЕ НАСТРОЙКИ ПО ДГО Т ОВ КА К ЭКСПЛУА ТАЦ И И ■ Баланс уровней колонок После шага 13, выполните следующие шаги (смотрите стр. 24). Аппарат воспроизводит тестовый тональный сигнал от выбранной колонки и левой фронтальной (или левой окружающего звучания) колонки поочередно. Индикатор ...
Страница 28 - ВОСПРОИЗВЕДЕНИЕ; Основные операции; D V D
ВОСПРОИЗВЕДЕНИЕ 26 1 Нажмите кнопку STANDBY/ON (кнопку SYSTEM POWER на пульте ДУ) для включения аппарата. 2 Включите видеоэкран, подключенный к данному аппарату. 3 Нажмите кнопку SPEAKERS A или В на фронтальной панели. При каждом нажатии кнопки, включаются или выключаются соответствующие колонки. 4 ...
Страница 29 - ОСНОВНЫЕ; Настройка тональности; • Выберите параметр BASS для настройки; Приглушение звучания
27 Русский ВОСПРОИЗВЕДЕНИЕ ОСНОВНЫЕ ОПЕРАЦИ И 7 При желании, выберите программу звукового поля. Для выбора программы звукового поля, повторно нажимайте кнопку PROGRAM l / h (или, нажав кнопку AMP на пульте ДУ, выберите режим AMP, затем повторно нажимайте кнопки программ звукового поля). (Более подро...
Страница 30 - Выбор функции MULTI CH INPUT; Управление с фронтальной панели; Повторно нажимая кнопку PROGRAM; J A Z Z
28 ВОСПРОИЗВЕДЕНИЕ ■ Выбор функции MULTI CH INPUT Нажимайте кнопку MULTI CH INPUT до появления индикации “MULTI CH INPUT” на дисплее фронтальной панели. MULTI CH INPUT При отображении индикации “MULTI CH INPUT” на дисплее фронтальной панели, другие источники не могут воспроизводиться. Для выбора дру...
Страница 31 - Управление с пульта ДУ; AUTO
29 Русский ВОСПРОИЗВЕДЕНИЕ ОСНОВНЫЕ ОПЕРАЦИ И ■ Управление с пульта ДУ Нажав кнопку AMP, выберите режим AMP, затем, повторно нажимая одну из кнопок программ звукового поля, выберите желаемую программу. Наименование выбранной программы появится на дисплее фронтальной панели. y При выборе программы зв...
Страница 32 - Нажав кнопку; PRO LOGIC SUR. STANDARD
30 ВОСПРОИЗВЕДЕНИЕ • На некоторых дисках, совместимых с 6.1-канальным вопроизведением, отсутствует сигнал (флаг), который автоматически обнаруживается данным аппаратом. При 6.1-канальном воспроизведении таких видов дисков, выберите декодер вручную (PLIIx Music, EX/ES или EX). • 6.1-канальное воспрои...
Страница 33 - Direct Stereo; Режимы ночного прослушивания; • При просмотре кинофильмов, выберите режим; Это позволяет настроить уровень сжатия.
31 Русский ВОСПРОИЗВЕДЕНИЕ ОСНОВНЫЕ ОПЕРАЦИ И ■ Прослушивание стереофонического звучания высокой точности (Direct Stereo) Функция Direct Stereo позволяет прослушивать чистое высокоточное звучание от 2-канальных PCM и аналоговых источников без обработки сигналов декодерами и процессорами DSP данного ...
Страница 34 - -канальное микширование; ch Stereo; Virtual CINEMA DSP; Выбор режимов приема
32 ВОСПРОИЗВЕДЕНИЕ ■ 2-канальное микширование Вы можете прослушивать 2-канальное стереофоническое звучание даже от многоканальных источников. Повторно нажимая кнопку PROGRAM l / h (или нажав кнопку STEREO на пульте ДУ), выберите параметр 2ch Stereo. 2ch Stereo y Вы можете использовать сабвуфер с дан...
Страница 35 - STRAIGHT; Нажимайте кнопку; in
33 Русский ВОСПРОИЗВЕДЕНИЕ ОСНОВНЫЕ ОПЕРАЦИ И • При воспроизведении CD/LD-дисков, закодированных по системе DTS, при режиме приема, установленном на AUTO:– Данный аппарат автоматически переключается на режим декодирования DTS. Аппарат остается в режиме DTS (и может мигать индикатор t ) в течение 30 ...
Страница 36 - Автоматическая настройка; Нажмите кнопку PRESET/TUNING; Нажмите кнопку; НАСТРОЙКА; AM; A M
НАСТРОЙКА 34 Существуют 2 метода настройки: автоматическая и ручная.Автоматическая настройка эффективна в тех случаях, когда поступающие от радиостанций сигналы достаточно сильны и отсутствуют помехи. ■ Автоматическая настройка 1 Поворачивая ручку INPUT, выберите функцию TUNER как источник поступающ...
Страница 37 - Ручная настройка
35 Русский НАСТРОЙКА ОСНОВНЫЕ ОПЕРАЦИ И ■ Ручная настройка При слабом сигнале желаемой радиостанции, произведите ручную настройку. При ручной настройке на ЧМ-радиостанцию, тюнер автоматически переключается на монофонический режим приема для улучшения качества поступающего сигнала. 1 Выберите функцию...
Страница 38 - Опции автоматической предустановки; кнопку; Настройтесь на радиостанцию.; Около 5 секунд мигает индикатор MEMORY.; M H z; k H z; k H z
36 НАСТРОЙКА 3 Нажмите и удерживайте нажатой кнопку MEMORY (MAN’L/AUTO FM) на более чем 3 секунды. Мигают номер предустановки, и индикаторы MEMORY и AUTO. Автоматическая предустановка начинается примерно через 5 секунд от частоты, отображенной в данный момент, в направлении высоких частот. По заверш...
Страница 39 - Нажимая кнопку PRESET/TUNING
37 Русский НАСТРОЙКА ОСНОВНЫЕ ОПЕРАЦИ И 4 Во время мигания индикатора MEMORY, нажимая кнопку PRESET/TUNING l / h , выберите номер предустановки (1 - 8). Для выбора большего номера предустановки, нажимайте кнопку h . Для выбора меньшего номера предустановки, нажимайте кнопку l . 5 Во время мигания ин...
Страница 40 - E D I T
38 НАСТРОЙКА Вы можете заменить местами две предустановленные радиостанции. На примере ниже описана процедура замены предустановленной радиостанции “E1” на “A5”. 1 Выберите предустановленную радиостанцию “E1”, используя кнопки A/B/C/D/E и PRESET/TUNING l / h . Смотрите раздел “Выбор предустановленны...
Страница 41 - Смотрите раздел “Функция EON” на следующей странице.; Прием радиостанций системы RDS
39 Русский НАСТРОЙКА ОСНОВНЫЕ ОПЕРАЦИ И RDS (Система радиоинформации) - это система передачи информации, используемая ЧМ-радиостанциями многих стран. Функция RDS осуществляется сетью радиостанций.При приеме радиостанции системы RDS, данный аппарат может принимать различную информацию системы RDS, ка...
Страница 42 - Нажав кнопку PRESET/TUNING; • Аппарат прекращает поиск при нахождении; Отмена данной функции; Дважды нажмите кнопку PTY SEEK MODE.; Функция PTY SEEK; POP M
40 НАСТРОЙКА При выборе желаемого типа программы, данный аппарат начинает автоматически искать все предустановленные радиостанции системы RDS, передающие желаемый тип программы. y При выполнении данной операции с использованием пульта ДУ, сначала нажмите кнопку TUNER для установки пульта ДУ в режим ...
Страница 43 - • При начале трансляции выбранного типа; Функция EON
41 Русский НАСТРОЙКА ОСНОВНЫЕ ОПЕРАЦИ И Данная функция использует информационную услугу EON, предоставляемую сетью радиостанций системы RDS. При выборе желаемого типа программы (NEWS, INFO, AFFAIRS или SPORT), данный аппарат начинает автоматический поиск всех радиостанций системы RDS, планирующих тр...
Страница 44 - ЗАПИСЬ
ЗАПИСЬ 42 Настройки записи и другие операции выполняются на компонентах записи. Смотрите инструкции по эксплуатации, приложенные к компонентам. 1 Включите питание данного аппарата и всех подключенных компонентов. 2 Выберите компонент-источник, с которого вы хотите произвести запись. 3 Начните воспро...
Страница 45 - ММЫ; ОПИСАНИЕ ПРОГРАММ ЗВУКОВОГО ПОЛЯ; Для видеоисточников и кинофильмов
ОПИСАНИЕ ПРОГРАММ ЗВУКОВОГО ПОЛЯ 43 Русский ПРОГР А ММЫ З В УКОВО ГО ПО Л Я Данный аппарат оборудовани различными точными цифровыми декодерами, позволяя прослушивать многоканальное воспроизведение от почти любого источника (стерефонический или многоканальный). Данный аппарат также оборудован чипом Y...
Страница 47 - Для музыкальных источников
45 Русский ОПИСАНИЕ ПРОГРАММ ЗВУКОВОГО ПОЛЯ ПРОГР А ММЫ З В УКОВО ГО ПО Л Я Вы можете выбрать следующие звуковые поля при воспроизведении музыкальных источников как CD-диски, ЧМ/АМ-радиопередачи, кассеты и т.д. * Вы можете выбрать обработку Pro Logic IIx или Pro Logic II, используя параметр PLII/PLI...
Страница 48 - Установка таймера сна; ДОПОЛНИТЕЛЬНЫЕ ОПЕРАЦИИ; Применение таймера сна; S L E E P; SLEEP OFF
ДОПОЛНИТЕЛЬНЫЕ ОПЕРАЦИИ 46 Данная функция позволяет автоматически устанавливать данный аппарат в режим ожидания после определенного промежутка времени. Таймер сна полезен, когда вы ложитесь спать, в то время как данный аппарат воспроизводит или производит запись с источника. Таймер сна автоматически...
Страница 49 - ОПЕРА; Уровень центральной колонки
47 Русский ДОПОЛНИТЕЛЬНЫЕ ОПЕРАЦИИ Д О ПОЛНИТЕЛЬ Н Ы Е ОПЕРА ЦИИ Вы можете отрегулировать уровни громкости каждой колонки во время прослушивания звучания. Данная функция также доступна при воспроизведении источников, подключенных к гнездам MULTI CH INPUT.Помните, что данная операция отменит настройк...
Страница 50 - Используйте для настройки колонок и системы.; SOUND MENU; Настройка дополнительных параметров системы.; МЕНЮ НАСТРОЙКИ
МЕНЮ НАСТРОЙКИ 48 Для регулировки различных установок системы и настройки режима работы данного аппарата, вы можете настроить следующие параметры в меню настройки SET MENU. Измените начальные настройки (указано жирным для каждого параметра) для их соответствия вашей среде прослушивания. ■ BASIC SETU...
Страница 51 - MANUAL SETUP; Использование SET MENU
49 Русский МЕНЮ НАСТРОЙКИ Д О ПОЛНИТЕЛЬ Н Ы Е ОПЕРА ЦИИ Для открытия и настройки параметров, пользуйтесь пультом ДУ. y Вы можете изменить параметры SET MENU во время воспроизведения звучания данным аппаратом. Вы не можете изменить некоторые параметры SET MENU, если аппарат находится в режиме ночного...
Страница 52 - Набор колонок
50 МЕНЮ НАСТРОЙКИ Используется для ручной настройки любых настроек колонок или установки времени задержки из-за задержки видеосигнала при использовании с ЖК экраном или проектором. Большинство параметров SOUND MENU устанавливаются автоматически при выполнении настроек в “BASIC SETUP” (смотрите стр. ...
Страница 53 - Уровень колонок; UNIT; Уровень низкочастотного эффекта; SP LFE; Динамический диапазон
51 Русский МЕНЮ НАСТРОЙКИ Д О ПОЛНИТЕЛЬ Н Ы Е ОПЕРА ЦИИ ■ Уровень колонок B)SP LEVEL Данная функция позволяет вручную настроить баланс уровней колонок между фронтальной левой колонкой или левой колонкой окружающего звучания и колонкой, выбранной в SPEAKER SET (стр. 50).Выбор: –10,0 дБ - +10,0 дБ• FR...
Страница 54 - Настройки звучания; • Выберите MUTE для полного приглушения; Режим приема; • Выберите AUTO для автоматического; INPUT MENU
52 МЕНЮ НАСТРОЙКИ ■ Настройки звучания G)AUDIO SET Используется для настройки всех установок звучания данного аппарата. Приглушение звучания A.MUTE Используется для настройки уровня приглушения звучания.Выбор: MUTE , –20 dB • Выберите MUTE для полного приглушения звучания. • Выберите –20 dB для пони...
Страница 55 - Настройка дисплея; Яркость; DIMMER; Защита памяти; OFF; Инициализация параметра; SP B; OPTION MENU
53 Русский МЕНЮ НАСТРОЙКИ Д О ПОЛНИТЕЛЬ Н Ы Е ОПЕРА ЦИИ Настройка дополнительных параметров системы. ■ Настройка дисплея A)DISPLAY SET Яркость DIMMER Используется для настройки яркости дисплея фронтальной панели.Выбор: –4 - 0 ■ Защита памяти B)MEMORY GUARD Данная функция предназначена для предотвращ...
Страница 56 - Управление данным аппаратом; ФУНКЦИИ ПУЛЬТА ДИСТАНЦИОННОГО; Зона управления
ФУНКЦИИ ПУЛЬТА ДИСТАНЦИОННОГО УПРАВЛЕНИЯ 54 Кроме управления данным аппаратом, пульт ДУ также может управлять другими аудио/видеокомпонентами производства YAMAHA и других производителей. Для управления другими компонентами, необходимо установить в пульт ДУ соответствующие коды производителей. ■ Упра...
Страница 58 - Управление другими компонентами
56 ФУНКЦИИ ПУЛЬТА ДИСТАНЦИОННОГО УПРАВЛЕНИЯ Как только установлены соответствующие коды производителей, данный пульт ДУ может использоваться для управления другими компонентами. Помните, что некоторые кнопки могут неправильно управлять выбранным компонентом. Используйте селекторные кнопки источника ...
Страница 59 - Элементы звукового поля; стороны комнаты; РЕДАКТИРОВАНИЕ ПАРАМЕТРОВ ЗВУКОВОГО; Понятие звукового поля
РЕДАКТИРОВАНИЕ ПАРАМЕТРОВ ЗВУКОВОГО ПОЛЯ 57 Русский Д О ПОЛНИТЕЛЬНА Я ИНФОР М АЦИЯ Многочисленные отражения от стен комнаты создают богатое звучание всех тонов звучания инструмента. Кроме воспроизведения “живого” звучания, эти отражения позволяют почувствовать место расположения артиста, и размер и ...
Страница 60 - Сброс определенного параметра
58 РЕДАКТИРОВАНИЕ ПАРАМЕТРОВ ЗВУКОВОГО ПОЛЯ 5 Повторяйте шаги 2 - 4 для изменения других параметров программы. Изменение значений параметров при функции “MEMORY GUARD”, установленной на ON, невозможно. Если вы хотите изменить значения параметров, установите “MEMORY GUARD” на OFF (смотрите стр. 53). ...
Страница 61 - DSP LEVEL; ОПИСАНИЕ ПАРАМЕТРОВ ЗВУКОВОГО ПОЛЯ
ОПИСАНИЕ ПАРАМЕТРОВ ЗВУКОВОГО ПОЛЯ 59 Русский Д О ПОЛНИТЕЛЬНА Я ИНФОР М АЦИЯ Вы можете настроить значения определенного цифрового параметра звукового поля для аккуратного воспроизведения звуковых полей в комнате для прослушивания. Не все следующие параметры включены в каждую программу. ■ DSP LEVEL Ф...
Страница 62 - Для PRO LOGIC IIx Music и PRO LOGIC II Music; Постепенное стягивание звукового поля вперед или назад.; Для PRO LOGIC IIx Movie, Music и Game
60 ОПИСАНИЕ ПАРАМЕТРОВ ЗВУКОВОГО ПОЛЯ Для PRO LOGIC IIx Music и PRO LOGIC II Music ■ PANORAMA Функция: Расширение фронтальной стереофонической сцены для включения колонок окружающего звучания для воспроизведения эффекта полного окружения. Выбор: OFF/ON, исходная установка OFF. ■ DIMENSION Функция: П...
Страница 63 - Общая часть; ВОЗМОЖНЫЕ НЕИСПРАВНОСТИ И СПОСОБЫ ИХ УСТРАНЕНИЯ
ВОЗМОЖНЫЕ НЕИСПРАВНОСТИ И СПОСОБЫ ИХ УСТРАНЕНИЯ 61 Русский Д О ПОЛНИТЕЛЬНА Я ИНФОР М АЦИЯ Если у вас возникли любые из следующих трудностей во время эксплуатации данного аппарата, воспользуйтесь таблицей ниже для устранения ошибки. В случае, если неисправность не указана в таблице или вы не смогли и...
Страница 66 - Тюнер
64 ВОЗМОЖНЫЕ НЕИСПРАВНОСТИ И СПОСОБЫ ИХ УСТРАНЕНИЯ ■ Тюнер ■ Пульт ДУ Неисправность Причина Способ устранения Смотрите стр. ЧM Слышится шум во время стереофонического приема ЧМ-радиостанции. Это может быть вызвано характеристиками самих стереофонических ЧМ-трансляций, когда передающая антенна находи...
Страница 67 - Reset; СБРОС НАСТРОЕК В ИСХОДНЫЕ НАСТРОЙКИ
СБРОС НАСТРОЕК В ИСХОДНЫЕ НАСТРОЙКИ 65 Русский Д О ПОЛНИТЕЛЬНА Я ИНФОР М АЦИЯ Если, по различным причинам, вы хотите сбросить все параметры аппарата в исходные установки, выполните следующее. Данная процедура приводит к сбросу ВСЕХ параметров в исходные установки, включая параметры меню настройки SE...
Страница 68 - Dolby Digital; СПРАВОЧНИК; Аудиоформаты
СПРАВОЧНИК 66 ■ Dolby Digital Цифровая система окружающего звучания Dolby Digital позволяет насладиться полностью независимым многоканальным звучанием. Система Dolby Digital позволяет воспроизводить 5 полнодиапазонных аудиоканалов с 3 фронтальными каналами (левый, центральный, и правый), и 2 стереоф...
Страница 69 - CINEMA DSP; Программы звукового поля
67 Русский СПРАВОЧНИК Д О ПОЛНИТЕЛЬНА Я ИНФОР М АЦИЯ ■ CINEMA DSP Так как системы Dolby Surround и DTS были изначально разработаны для использования в кинотеатрах, они производят наилучший эффект в кинотеатрах, спроектированных для акустических эффектов и оборудованных большим количеством колонок. И...
Страница 70 - Компонентный видеосигнал; и P; Композитный видеосигнал
68 СПРАВОЧНИК ■ Компонентный видеосигнал Система компонентного видеосигнала разделяет видеосигнал на сигнал Y для яркости и сигналы P B и P R для насыщенности. Система воспроизводит цвет более правдоподобно, так как эти сигналы независимы. Компонентный сигнал также называется “сигналом различия цвет...
Страница 71 - АУДИОРАЗДЕЛ; ТЕХНИЧЕСКИЕ ХАРАКТЕРИСТИКИ
ТЕХНИЧЕСКИЕ ХАРАКТЕРИСТИКИ 69 Русский Д О ПОЛНИТЕЛЬНА Я ИНФОР М АЦИЯ АУДИОРАЗДЕЛ • Минимальное электрическое напряжение RMS для фронтального канала, центрального канала, каналов окружающего звучания и тылового канала окружающего звучания 20 Гц - 20 кГц, 0,06% ОНИ (общее нелинейное искажение), 8 Ω .....