Thermex - Thermex ERD 80 V (pro) - Инструкция по эксплуатации - Страница 4

Водонагреватели Thermex ERD 80 V (pro) - инструкция пользователя по применению, эксплуатации и установке на русском языке. Мы надеемся, она поможет вам решить возникшие у вас вопросы при эксплуатации техники.

Если остались вопросы, задайте их в комментариях после инструкции.

"Загружаем инструкцию", означает, что нужно подождать пока файл загрузится и можно будет его читать онлайн. Некоторые инструкции очень большие и время их появления зависит от вашей скорости интернета.
Страница:
/ 52
Загружаем инструкцию
background image

Время нагрева и нормы расхода электроэнергии / 

Heating time and energy consumption 

rates

  /  Час  нагріву  і  норми  витрати  електроенергії  /  Жылыту  уақыты  жəне  электр 

энергиясын жұмсау нормалары.

Объем, л

Capacity, l

Об'єм, л

Көлемі, л

Время нагрева,

Heating time,

Час нагріву,

Жылыту 

уақыты

,

∆T=45ºС

Постоянные  потери, 

кВт

ч/сут

Constant loss, 

kW

h/day

Постійні втрати, 

кВт

год/добу

Тұрақты шығындар, 

кВт

сағат/тəулік

Фактическое годовое

потребление

электроэнергии, кВт

ч

The actual annual

energy consumption, kW

h

Фактичне річне споживання

електроенергії, кВт

год

Электр энергиясын нақты 

жылдық тұтыну, кВт

сағат

30

1 hour 00 min

1,08

394,2

50

1 hour 

4

0 min

1,

36

496,4

80

2

 hour 4

0

 min

1,

55

565,75

100

3

 hour 5

0

 min

1,

76

642,4

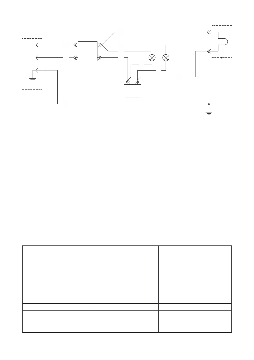
Рис.

 

2

 

/ Fig. 2

 

/ Рис.

 

2

 

/

 

2 сур.

N

L

E

2

3

4

N

L

N

L

2

2

7

1

8

9

Описание Ри    

   Опис Рис. 2 /  сур. сипаттамасы

c. 2 / Description Fig. 2 /

 2

Схема  электрических  соеденений  /

 

Схема  електричних  з'єднань 

  Wiring  diagram /

 

Электрлік қосылыстар сұлбасы

1.

 

Вилка стандарт С4 двухполюсная на 16 А, 250 В с двойными заземляющими контактами / 

C4  standard  plug,  bipolar  16 A,  250 V  with  double  grounding  terminal

 

 

  /  Вилка  стандарт  С4 

двополюсна  на  16  А,  250  В  з  подвійними  заземляючими  контактами  /  Қосарлы  жерге 
тұйықтайтын түйіспелері бар 16 А, 250 В есептелген екі полюсті С4 стандартты айыр

2.

 

Голубой / 

Sky blue

 / Блакитний / Көгілдір

3.

 

 Brown

Коричневый /

 / Коричневий / Қоңыр

4.

 

Желто-зеленый / Yellow-green / Жовто-зелений / Сары-жасыл

5.

 

Черный / Black / Чорний / Қара

6.

 

Контрольные  лампы  индикации  /  Сontrol  indicator  lamps  /  Контрольні  лампи  індикації/ 

Бақылау шамдар индикациялау

7.

 

Нагревательный  элемент 

1,5

  кВт,  230  В  /  Heating  element 

1,5

  kW

,

  230  V  /  Нагрівальний 

елемент 

1,5

 кВт, 230 В / Жылыту элементі 

1,5

 кВт, 230 В

8.

 

Термостат /

 Thermostat

 / Термостат / Термостат

9.

 

ЭВН EWH

ЕВН ЭВН

Корпус 

 / 

 casing / Корпус 

 / 

 корпусы

3

5

5

POWER

HEATING

6

2

3

Внешний корпус
Внутренний бак (емкость)
Съемный фланец
Защитная крышка
Патрубок подачи холодной воды 
(с синим кольцом

)

Патрубок выпуска горячей воды
(с красным кольцом

)

Нагревательный элемент CeramicHeat
Термостат
Анод
Ручка терморегулятора
Индикатор температуры
Трубка забора горячей воды
Рассеиватель холодной воды
Теплоизоляция

 1

2
3
4
5

6

7
8
9

10

11

12

3

1

4

1

Описание Рис. 1

Кронштейн для крепления
Предохранительный клапан
Ручка предохранительного клапана
Выпускная труба предохранительного 
клапана
Дренаж
Вход холодной воды
Вентиль подачи холодной воды
Вентиль подачи горячей воды
Запорный вентиль холодной воды
Запорный вентиль горячей воды
Магистраль холодной воды
Магистраль горячей воды
Сливной вентиль

5

1

6

1

7

1

8

1

19

0

2

1

2

2

2
23
24
25
26
27

Уважаемый покупатель!

 Благодарим Вас за приобретение водонагревателя торговой марки 

«

Thermex

»

. Наша компания желает Вам комфортного пользования нашими продуктами!

Перед  первым  использованием  электрического  накопительного  водонагревателя 
внимательно  прочитайте  настоящее  руководство

 

по  эксплуатации  и  строго  придер

-

живайтесь его рекомендаций.

 

Обратите  внимание  на  важность  правильного  заполнения  гарантийного  талона  торгующей 
организацией! Срок гарантии исчисляется с даты продажи водонагревателя.

Осмотрите внешний вид изделия в присутствии представителя продавца на предмет обнару-
жения механических повреждений (вмятин, царапин и пр.). Механические дефекты, обнару-
женные дома, не будут считаться гарантийными!

Не  устанавливайте  и  не  включайте  изделие  в  пожаро-  взрывоопасных  помещениях,  с 
агрессивными, кислотными средами.

Не включайте водонагреватель в сеть, не имеющую заземления!

Особо важные пункты отмечены 

 «Внимание!»

знаком

Настоящее руководство распространяется на водонагреватели аккумуляционные электричес-
кие бытовые торговой марки 

Thermex

 

объемом от 

3

0 до 

100

 литров

.

 Полное наименование 

модели  приобретенного  Вами  водонагревателя  указано  в  идентификационной  табличке  на 
корпусе водонагревателя.

RU

4

5

Полезные видео

Характеристики

Оцените статью
tehnopanorama.ru
Остались вопросы?

Не нашли свой ответ в руководстве или возникли другие проблемы? Задайте свой вопрос в форме ниже с подробным описанием вашей ситуации, чтобы другие люди и специалисты смогли дать на него ответ. Если вы знаете как решить проблему другого человека, пожалуйста, подскажите ему :)

Задать вопрос

Часто задаваемые вопросы
Как посмотреть инструкцию к Thermex ERD 80 V (pro)?
Необходимо подождать полной загрузки инструкции в сером окне на данной странице
Руководство на русском языке?
Все наши руководства представлены на русском языке или схематично, поэтому вы без труда сможете разобраться с вашей моделью
Как скопировать текст из PDF?
Чтобы скопировать текст со страницы инструкции воспользуйтесь вкладкой "HTML"