Водонагреватели Gorenje GBK200ORLNB6 - инструкция пользователя по применению, эксплуатации и установке на русском языке. Мы надеемся, она поможет вам решить возникшие у вас вопросы при эксплуатации техники.
Если остались вопросы, задайте их в комментариях после инструкции.
"Загружаем инструкцию", означает, что нужно подождать пока файл загрузится и можно будет его читать онлайн. Некоторые инструкции очень большие и время их появления зависит от вашей скорости интернета.

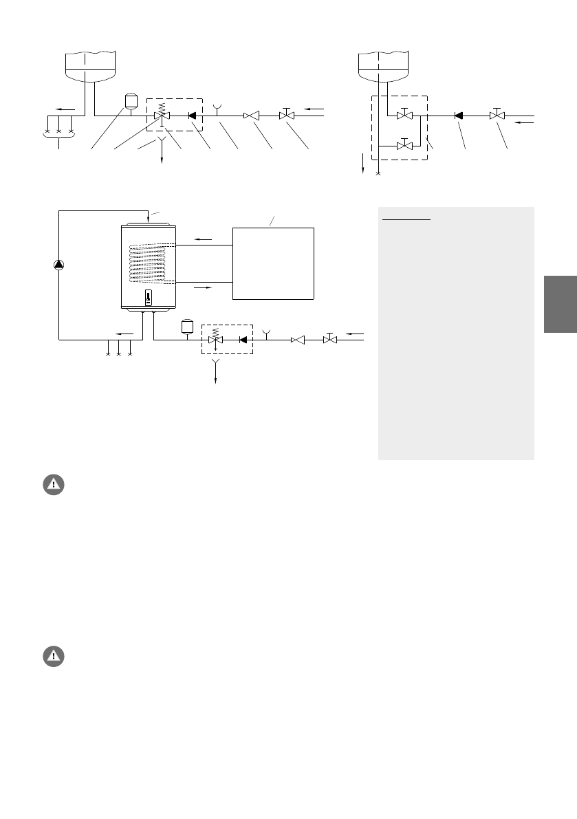
Sl. 2:
Zatvoreni sistem (pod pritiskom)
Sl. 3:
Otvoreni sistem (protočni)
LEGENDA
1
Baterije za mešanje
2
Ekspanzioni sud
3
Sigurnosni ventil
a
- Ventil za testiranje
b
- Nepovratni ventil
4
Cevak sa priključkom na
odvod
5
Ispitni nastavak
6
Ventil za redukciju pritiska
7
Ventil za zatvaranje
8
Nepovratni ventil
9
Niskopritisna baterija
10
Povratni vod
11
Izvor energije
12
Optočna pumpa
H
Hladna voda
T
Topla voda
Sl. 4:
Priključivanje na druge izvore grejanja
T
H
10
12
11
H
T
T
H
1
2
3
4
a
b
5
6
7
7
8
9
H
T
T
H
1
2
3
4
a
b
5
6
7
7
8
9
Pre električnog priključivanja, bojler treba obavezno prvo napuniti vodom!
Prilikom prvog punjenja, otvorite slavinu za toplu vodu. Bojler je pun kad počne da
teče voda kroz izlivnu cev baterije za mešanje.
Kombinovani bojler GBK ima dodatno ugrađen i cevni prenosnik toplote za zagrevanje
sanitarne vode preko drugih izvora energije (npr. centralno grejanje, solarni kolektor ili
toplotna pumpa). Sistem zagrevanja preko električnog grejača i sistem sa prenosnikom
toplote mogu da rade istovremeno ili pojedinačno. Priključite kombinovani bojler na
vodovodnu mrežu, a pored toga ga priključite i na dodatni izvor energije. Ulaz grejnog
medija u prenosnik toplote je označen crvenom, a izlaz plavom bojom.
UPOZORENJE: Kod pada temperature dodatnog izvora grejanja i
omogoćene cirkulacije vode kroz prenosnik toplote, može da dođe do
nekontrolisanog gubitka toplote iz bojlera. Kod priključenja na druge
izvore grejanja morate da se pobrinete za pravilno uspostavljanje
regulacije temperature dodatnog izvora.
35
SR/MNE
548806













