Водонагреватели Gorenje GBK200ORLNB6 - инструкция пользователя по применению, эксплуатации и установке на русском языке. Мы надеемся, она поможет вам решить возникшие у вас вопросы при эксплуатации техники.
Если остались вопросы, задайте их в комментариях после инструкции.
"Загружаем инструкцию", означает, что нужно подождать пока файл загрузится и можно будет его читать онлайн. Некоторые инструкции очень большие и время их появления зависит от вашей скорости интернета.

Înainte de racordarea la sursa de alimentare cu energie electrică, rezervorul trebuie
umplut cu apă.
Când umpleţi rezervorul pentru prima dată, deschideţi maneta pentru apă caldă de a
bateriei de transvazare. Când rezervorul este umplut cu apă, apa începe să curgă prin
ţeava bateriei de transvazare.
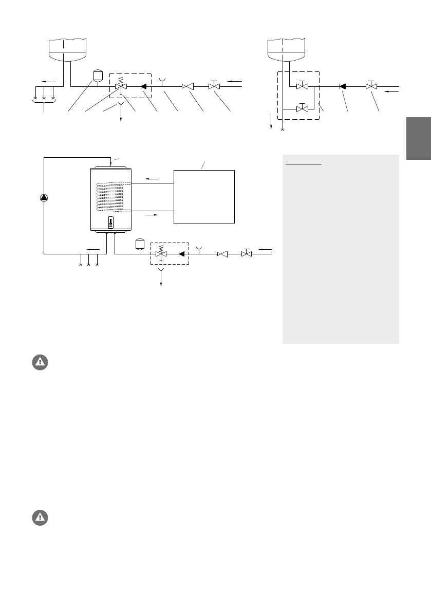
Boilerul combinat GBK are instalat și un schimbător de căldură pentru ţevi pentru
încălzirea apei menajere prin alte surse de energie (de ex. încălzirea centrală, panourile
solare sau pompa de căldură). Sistemele de încălzire cu încălzitorul electric și cu
schimbătorul de căldură pot să funcţioneze concomitent sau separat. Încălzitorul de
apă combinat se conectează la reţeaua de apă, pe lângă aceasta conectaţi-l și la o sursă
de energie suplimentară. Fluxul mediu în schimbătorul de căldură este indicat cu roșu,
scurgerea cu albastru.
AVERTIZARE: Scăderea temperaturii sursei de încălzire suplimentară și posibilitatea
circulaţiei apei prin schimbătorul de căldură poate duce la pierderea necontrolată
a căldurii în boiler. La conectarea la alte surse de încălzire trebuie să se ţină seama
de reglarea temperaturii corecte a sursei suplimentare. Nu se permite instalarea
senzorului temperaturii pentru reglare peste bucla sforii de conectare.
Fig. 2:
Sistemul închis (presurizat)
Fig. 3:
Sistemul deschis (nepresurizat)
LEGENDĂ
1
Baterii de transvazare
presurizate
2
Rezervor de expansiune
3
Ventil de siguranţă
a
- Ventil de verificare
b
- Ventil unidirecţional
4
Pâlnie cu conectare la
scurgere
(la canalul colector)
5
Accesoriu de verificare
6
Ventil de reducere a
presiunii
7
Ventil de oprire
8
Ventil unidirecţional
9
- Baterie de transvazare
10
Sistem de retur
11
Sursa de energie
12
Pompă de circulaţie
H
Apă rece
T
Apă fierbinte
Fig. 4:
Conectarea încălzitorului la sursa de energie suplimentară.
T
H
10
12
11
H
T
T
H
1
2
3
4
a
b
5
6
7
7
8
9
H
T
T
H
1
2
3
4
a
b
5
6
7
7
8
9
548806
15
RO













