Водонагреватели BaltGaz Comfort 17 29780 - инструкция пользователя по применению, эксплуатации и установке на русском языке. Мы надеемся, она поможет вам решить возникшие у вас вопросы при эксплуатации техники.
Если остались вопросы, задайте их в комментариях после инструкции.
"Загружаем инструкцию", означает, что нужно подождать пока файл загрузится и можно будет его читать онлайн. Некоторые инструкции очень большие и время их появления зависит от вашей скорости интернета.

Руководство для технического персонала
11
7.6.2.
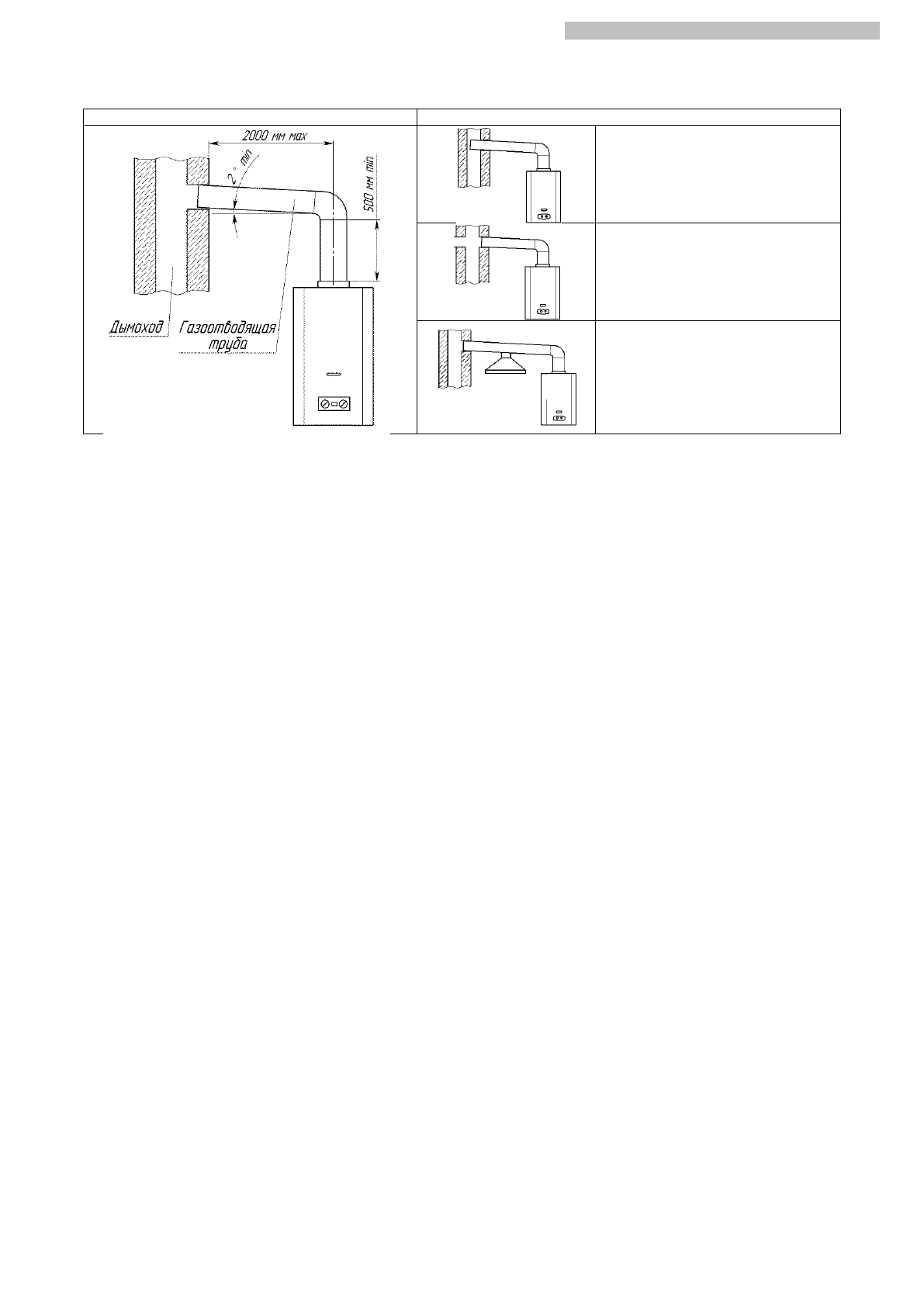
Вариант подключения аппарата к дымоходу показан на рисунке 7.
Рисунок 7. Подключение
аппарата к дымоходу
7.7.
Проверка аппарата
7.7.1.
После установки аппарата и проверки на герметичность должна быть проверена работа горелки (п. 4.1.2), работа
автоматики безопасности (п.8.2.6) и температура нагрева воды. Включение и выключение аппарата, регулировку температуры
воды выполнять в соответствии с разделом 3. Проверку работоспособности термореле (датчика тяги) производить в
соответствии с п. 9.3.5.
Примечание.
После хранения аппарата в помещении с отрицательной температурой его первый запуск производить
не ранее, чем через 2 ч после переноса его в тёплое помещение.
7.7.2.
При необходимости (при недостаточном нагреве воды) следует проверить давление газа на входе в аппарат, для
чего необходимо:
а) закрыть газовый кран на входе в аппарат;
б) вывернуть винт из штуцера 21 (рис. 8 и подключить к штуцеру дифманометр);
в) открыть газовый кран на входе в аппарат и проверить подключение дифманометра на герметичность;
г)
включить аппарат и установить режим максимальной тепловой мощности;
д) определить по дифманометру давление газа, которое должно соответствовать давлению, указанному в разделе
«Свидетельство о приемке».
После проведения замеров следует:
а) выключить аппарат и закрыть газовый кран на входе в аппарат;
б) отключить дифманометр и завернуть до упора винт в штуцере;
в) открыть газовый кран на входе в аппарат и проверить штуцер на герметичность.
7.8.
Переналадка аппарата на другой вид и давление газа
7.8.1.
Переналадка аппарата на другой вид или давление газа должна осуществляться специализированной
сервисной организацией. Для переналадки необходимо использовать только фирменный комплект деталей
.
7.8.2
.
Для переналадки аппарата на другой вид или давление газа необходимо заменить сопла горелки на сопла с
диаметрами отверстий в соответствии с таблицей 1 для вида и давления газа, на котором будет работать аппарат.
Перед проведением переналадки необходимо выключить аппарат и перекрыть запорный газовый кран.
7.8.3.
После переналадки необходимо проверить герметичность соединений (см. п. 7.4.6).
7.8.4.
Вид и давление газа, на которые перенастроен аппарат, необходимо указать в разделе 14 настоящего
руководства (с указанием организации, выполнившей перенастройку, и даты) и на табличке аппарата.
Правильно
Неправильно
Конец газоотводящей трубы
слишком близок к
противоположной стене
дымохода.
В дымоходе на уровне
подсоединения газоотводящей
трубы имеется отверстие (в том
числе и с подключенным к нему
другим устройством).
Два устройства имеют одно
подсоединение к дымоходу.













