Видеокамеры Sony VP-X110(L) - инструкция пользователя по применению, эксплуатации и установке на русском языке. Мы надеемся, она поможет вам решить возникшие у вас вопросы при эксплуатации техники.
Если остались вопросы, задайте их в комментариях после инструкции.
"Загружаем инструкцию", означает, что нужно подождать пока файл загрузится и можно будет его читать онлайн. Некоторые инструкции очень большие и время их появления зависит от вашей скорости интернета.

RUSSIAN
UKRAINIAN
30
30
✤
ç ‚˚Íβ˜‡ÈÚ ÔËÚ‡ÌË ‚ˉÂÓ͇ÏÂ˚ ‚Ó ‚ÂÏfl Á‡ÔËÒË,
‚ÓÒÔÓËÁ‚‰ÂÌËfl, ÒÚˇÌËfl Ù‡ÈÎÓ‚ ËÎË ÙÓχÚËÓ‚‡ÌËfl ͇Ú˚
Memory Stick.
✤
óÚÓ·˚ Ô‰ÓÚ‚‡ÚËÚ¸ ÔÓÚ² ‰‡ÌÌ˚ı, ‚˚Íβ˜‡ÈÚ ÔËÚ‡ÌËÂ
‚ˉÂÓ͇ÏÂ˚ ‚Ó ‚ÂÏfl ‚ÒÚ‡‚ÍË ËÎË ËÁ‚ΘÂÌËfl ͇Ú˚
Memory Stick.
✤
ï‡ÌËÚ ‚‡ÊÌ˚ هÈÎ˚ ÓÚ‰ÂθÌÓ.
èÓ˜‡ÚÓÍ Ó·ÓÚË
ëÚÛÍÚÛ‡ ‰ËÂÍÚÓ¥È ¥ Ù‡ÈÎ¥‚
Ç¥‰ÂÓÙ‡ÈÎË ¥ Ù‡ÈÎË ÙÓÚÓ„‡Ù¥È Á·Â¥„‡˛Ú¸Òfl Û ‚ÌÛÚ¥¯Ì¥È ԇϑflÚ¥, ̇
͇ڇı ԇϑflÚ¥ Memory Stick ‡·Ó Memory Stick Pro, flÍ ÔÓ͇Á‡ÌÓ ÌËʘÂ.
✤
á‚ÂÌ¥Ú¸Òfl ‰Ó ÒÚÓ¥ÌÍË 34 ‰Îfl ÓÚËχÌÌfl ·¥Î¸¯
‰ÂڇθÌÓª ¥ÌÙÓχˆ¥ª ÔÓ Í‡ÚË Ô‡Ï‘flÚ¥ Memory
Stick.
✤
ÇË ÏÓÊÂÚ Á·Â¥„‡ÚË Á‡„‡Î¸Ì¥ ‰‡Ì¥ Û Ù‡È·ı ¥
‰ËÂÍÚÓ¥flı ‚¥‰ÂÓ͇ÏÂË.
✤
å‡ÍÒËχθÌÓ ÏÓÊÎË‚‡ ͥθͥÒÚ¸ Ù‡ÈÎ¥‚ 9,999,
‰ËÂÍÚÓ¥È 999.
✤
DCAM
✽✽✽✽
.JPG
: î‡ÈÎ ÙÓÚÓ„‡Ù¥ª
SMOV
✽✽✽✽
.AVI
: Ç¥‰ÂÓÙ‡ÈÎ
SWAV
✽✽✽✽
.WAV
: î‡ÈÎ ‰ËÍÚÓÙÓÌÌÓ„Ó Á‡ÔËÒÛ
✽✽✽✽✽✽✽✽
.MP3
: MP3-Ù‡ÈÎ
✤
MISC: Á·Â¥„‡˛Ú¸Òfl DPOF-Ù‡ÈÎË.
✤
ç ÁÏ¥Ì˛ÈÚ ¥Ï‘fl Ù‡ÈÎÛ ‡·Ó ‰ËÂÍÚÓ¥ª, Í¥Ï
‘<Free> (ǥθÌËÈ)’.
✤
ÇË ‚¥Î¸ÌÓ ÏÓÊÂÚ ÁÏ¥Ì˛‚‡ÚË ¥Ï‘fl Ù‡ÈÎÛ ‡·Ó
‰ËÂÍÚÓ¥ª Á ‘<Free> (ǥθÌËÈ)’.
✤
Ç¥‰ÂÓÙ‡ÈÎË, ÁÓ·ÎÂÌ¥ Ì Á ‚ËÍÓËÒÚ‡ÌÌflÏ
‚¥‰ÂÓ͇ÏÂË, ÏÓÊÛÚ¸ Ì ‚¥‰Ú‚Ó˛‚‡ÚËÒfl.
èËÏ¥ÚÍË
✤
ç ‚ËÍβ˜‡ÈÚ ÊË‚ÎÂÌÌfl ÔË Á‡ÔËÒÛ‚‡ÌÌ¥, ‚¥‰Ú‚ÓÂÌÌ¥, ÒÚˇÌÌ¥
Ù‡ÈÎ¥‚ ‡·Ó ÙÓχÚÛ‚‡ÌÌ¥ ͇ÚË Ô‡Ï‘flÚ¥ Memory Stick.
✤
ÅÛ‰¸-·Ò͇, ‚ËÍβ˜‡ÈÚ ÊË‚ÎÂÌÌfl Ô‰ ÚËÏ, flÍ ‚ÒÚ‡‚ÎflÚË Í‡ÚÛ
ԇϑflÚ¥ Memory Stick Á ÏÂÚÓ˛ Á‡ÔÓ·¥„‡ÌÌfl ‚Ú‡ÚË ‰‡ÌËı.
✤
éÍÂÏÓ Á·Â¥„‡ÈÚ ‚‡ÊÎË‚¥ Ù‡ÈÎË.
삇„‡
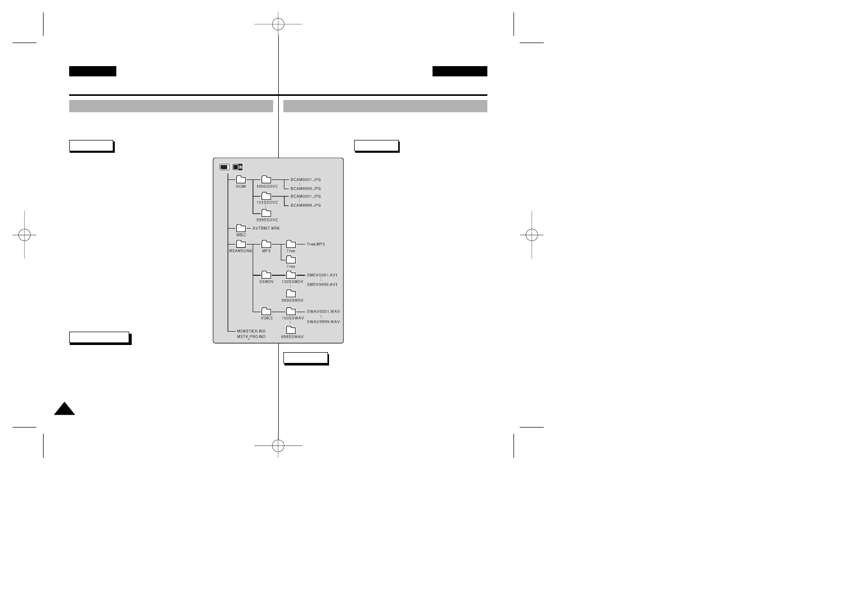
燘‡ÎÓ ‡·ÓÚ˚ Ò ‚ˉÂÓ͇ÏÂÓÈ
ëÚÛÍÚÛ‡ Ô‡ÔÓÍ Ë Ù‡ÈÎÓ‚
î‡ÈÎ˚ ‚ˉÂÓÁ‡ÔËÒÂÈ Ë Ù‡ÈÎ˚ ÙÓÚÓ„‡ÙËÈ ı‡ÌflÚÒfl ‚Ó ‚ÌÛÚÂÌÌÂÈ
Ô‡ÏflÚË, ̇ ͇Ú Memory Stick ËÎË Memory Stick Pro, Í‡Í ÓÔËÒ‡ÌÓ ÌËÊÂ.
✤
ÅÓΠÔÓ‰Ó·Ì˚ ҂‰ÂÌËfl Ó Í‡Ú Memory
Stick ÒÏ. ̇ ÒÚ. 34.
✤
Ç˚ ÏÓÊÂÚ ı‡ÌËÚ¸ ‚ هȷı Ë Ô‡Ô͇ı ‚
Ô‡ÏflÚË ‚ˉÂÓ͇ÏÂ˚ Ó·˚˜Ì˚ ‰‡ÌÌ˚Â.
✤
Ç Ô‡ÏflÚË ‚ˉÂÓ͇ÏÂ˚ ÏÓÊÌÓ ÒÓı‡ÌflÚ¸ ‰Ó
9999 Ù‡ÈÎÓ‚ Ë ‰Ó 999 Ô‡ÔÓÍ.
✤
DCAM
✽✽✽✽
JPG: î‡ÈÎ ÙÓÚÓ„‡ÙËË
SMOV
✽✽✽✽
.AVI: ÇˉÂÓ Ù‡ÈÎ
SWAV
✽✽✽✽
.WAV: ꘂÓÈ Ù‡ÈÎ
✽✽✽✽✽✽✽✽
.
.MP3: î‡ÈÎ MP3
✤
è‡Ô͇ MISC: ï‡ÌflÚÒfl Ù‡ÈÎ˚ DPOF.
✤
ç ËÁÏÂÌflÈÚ ËÏÂÌ Ù‡ÈÎÓ‚ Ë Ô‡ÔÓÍ, Á‡
ËÒÍβ˜ÂÌËÂÏ Ëϲ˘Ëı ËÏfl ‘Free’
(ë‚Ó·Ó‰Ì˚È).
✤
Ç˚ ÏÓÊÂÚ ҂ӷӉÌÓ ËÁÏÂÌflÚ¸ ËÏfl ‘Free’
هȷ ËÎË Ô‡ÔÍË.
✤
åÓÊÂÚ Ó͇Á‡Ú¸Òfl Ì‚ÓÁÏÓÊÌÓ
‚ÓÒÔÓËÁ‚Ó‰ËÚ¸ ‚ˉÂÓ Ù‡ÈÎ˚, ÍÓÚÓ˚ ÌÂ
·˚ÎË ÒÓÁ‰‡Ì˚ Ò ËÒÔÓθÁÓ‚‡ÌËÂÏ
‚ˉÂÓ͇ÏÂ˚.
èËϘ‡ÌËfl
è‰ÛÔÂʉÂÌËÂ
00876N X105 Ru+Ukr~037 6/8/05 8:20 AM Page 30












