Видеокамеры Sony PXW-FS7 - инструкция пользователя по применению, эксплуатации и установке на русском языке. Мы надеемся, она поможет вам решить возникшие у вас вопросы при эксплуатации техники.
Если остались вопросы, задайте их в комментариях после инструкции.
"Загружаем инструкцию", означает, что нужно подождать пока файл загрузится и можно будет его читать онлайн. Некоторые инструкции очень большие и время их появления зависит от вашей скорости интернета.

152
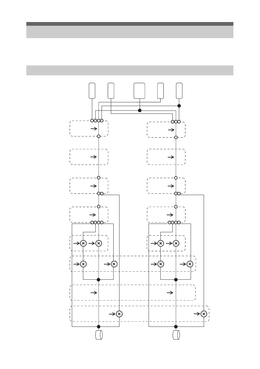
См. соответствующие пункты в разделах
“Настройка записываемого звука” (страница 52)
и
“Список меню настройки” (страница 75)
.
*1 Задается значение MAN, когда звук подается от адаптера XLR.
Блок-схемы
Audio Input (CH1&CH2)
<CH1 Input Select>
Input1
Inter
nal MIC
Shoe1
<CH1 Wind
Filter>
On
Off
CH1 LEVEL CONTR
OL
*
AU
T
O
MAN
<CH1 Le
v
el>
A
udio Input Le
v
el
Side
Le
v
el + Side
Through
CH1 INPUT
LEVEL
0~10
<CH1 Input Select>
Input1
Input2
Inter
nal MIC
Shoe2
<CH2 Wind
Filter>
On
Off
CH2 LEVEL CONTR
OL
*
AU
T
O
MAN
<CH2 Le
v
el>
A
udio Input Le
v
el
Side
Le
v
el + Side
Through
CH2 INPUT
LEVEL
0~10
<A
udio Input Le
vel>
0~99
<Limiter Mode>
Off
,
−
6dB
−
9dB
,
−
12dB
−
15dB
,
−
17dB
<CH1&2 A
GC Mode>
Mono
Stereo
INPUT1
Shoe1
Shoe2
INPUT2
Inter
nal
MIC
CH1
CH2
Содержание
- 2 Содержание
- 3 Использование инфракрасного пульта дистанционного; Съемка
- 4 Отображение пульта дистанционного управления; Экран эскизов
- 5 Подключение внешних устройств; Подключение внешних мониторов и устройств; Приложение; Лицензия на портфель патентов для AVC
- 7 В этом разделе приведен пример конфигурации системы.; Обзор; Конфигурация системы
- 8 Расположение и назначение компонентов
- 9 Снятие ручки
- 10 Защита клемм разъемов
- 14 Нижняя сторона; Видоискатель
- 15 Не используется в этой версии.
- 17 Дисплей; Экран видоискателя
- 20 Режим воспроизведения; не; Индикатор носителя; Отображение данных времени; Экран состояния
- 21 Отображает настройки видеосигнала.; Экран состояния видеовыхода
- 22 Примечание
- 23 Экран настроек кнопок записи
- 24 Литий-ионные аккумуляторные блоки; Примечания; Подготовка к эксплуатации; Подготовка источника питания; Внимание
- 25 Проверка оставшегося заряда; Значок
- 26 Адаптеры переменного тока; • Не располагайте адаптер переменного
- 27 Снятие штатива микрофона; Регулировка угла видоискателя
- 28 Снятие видоискателя; Откидывание окуляра; Присоединение окуляра
- 29 Рекомендуемые объективы; Крепление к штативу; Присоединение объектива
- 30 Снятие объектива; Потяните объектив вперед.
- 31 Отрегулируйте угол штанги (; Снимите штангу с видеокамеры.
- 32 Time Zone; Установка даты и времени; , а после установки нужного; Установка времени; Режим съемки
- 33 Подробные сведения о работе с; О картах памяти XQD
- 34 Рекомендуемый носитель; Формат
- 36 Индикатор доступа; Закройте крышку носителя.; Выберите пункт Format Media; Вставка карты памяти XQD
- 38 Вставка карты памяти SD
- 39 Извлеките аккумуляторный блок
- 41 Видео в формате RAW; Снятие модуля XDCA-FS7
- 42 Включение с помощью меню; в меню System значение
- 44 Экран Main; Экран Playback
- 45 Основные операции
- 46 Изменение настройки; на видеокамере в; Кнопки и карты памяти
- 47 Индикатор фокуса
- 48 Нажмите кнопку ASSIGN4.; также можно с помощью; Мониторинг звука
- 49 Названия клипов; Выбор формата записи
- 50 Регулировка усиления вручную; Нажмите кнопку ISO/Gain; >Auto Shutter в меню
- 51 Настройка с помощью меню Camera; Выберите пункт Shutter; Выключите режим Full Auto
- 52 Выберите входной аудиоразъем
- 54 Функции, которые можно назначить; Указание данных времени; Полезные функции
- 55 Изменение функции диска; Для этого служит пункт Assignable Dial; Если параметру формата видео
- 56 Формат Разрешение Частота
- 57 Настройка функции Interval Rec; Съемка в режиме Interval Rec
- 58 Поддерживаемые форматы записи; Настройка перед съемкой; из меню; Запись кэша изображения; Отмена функции Picture Cache Rec; Остановка работы функции Rec Review
- 59 OFF; Изображение не обращено.; ROT; Режим автопортрета
- 60 Отображение зебры
- 61 Ограничения режима Cine EI; • Функции, которые невозможно; Отображение Состояние; Съемка в режиме Cine EI
- 62 Если параметру Display On/Off
- 63 Совместимые устройства; Устройство ОС
- 64 из меню System
- 65 в меню System; На экране появится
- 67 Название клипа; Формат записи видео; Компоновка экрана
- 68 Нажмите кнопку THUMBNAIL.
- 69 Поворачивая диск SEL/SET; Отображение свойств клипа; Выберите пункт Thumbnail View; Операции меню эскизов
- 70 Удаление клипов; Отображение временного кода.
- 71 Отображение меню и настройки; Конфигурация и иерархия меню настройки
- 73 Элементы управления меню; Кнопка MENU; Пункты меню настройки; • Если пункт меню имеет широкий; Ввод строки символов; : перемещение положения
- 75 Список меню настройки; Меню User
- 76 Меню Edit User; Add Item; Customize Reset
- 77 Меню Camera; Camera; Гамма
- 80 Shutter
- 83 Меню Paint; Paint; White
- 84 Offset White; Black
- 85 Gamma
- 87 Detail; Skin Detail
- 89 Multi Matrix; Maintenance
- 90 Меню Audio; Audio; Audio Input
- 93 Меню Video; Video; Output Format; Monitor LUT
- 95 Output Display
- 96 Меню VF; VF; VF Setting; Peaking; Zebra
- 97 Marker
- 100 Timecode
- 101 Меню Recording; Recording
- 102 Interval Rec; Simul Rec
- 103 Меню Thumbnail; Thumbnail; Set Shot Mark
- 104 Меню Media; Media; Update Media
- 105 Меню File; File; All File; User Gamma
- 107 Lens File
- 108 Меню System; System; Base Setting; Codec
- 109 Rec Format
- 110 Genlock
- 114 Country
- 117 Camera Config; Version
- 119 Для NTSC Area; Нажмите программируемую кнопку
- 120 Отключение внешней привязки; в положение
- 122 Предупреждения
- 123 Форматы, выводимые через разъем SDI OUT; Форматы и ограничения для выходов; Видеоформаты и выходные сигналы; Выходной сигнал SDI
- 130 Форматы, выводимые через разъем HDMI OUT; Выходной сигнал HDMI
- 137 Настройки выхода HDMI для устройств HDMI; Выход HDMI; Моnitor
- 138 Сообщения об ошибках; Предупредительные сообщения; Причина и решение
- 140 Уведомления и сообщения о работе прибора; Сообщение в видоискателе
- 155 Лицензии
- 161 Лицензии на открытое ПО
- 162 Частота кадров при записи; XAVC Intra; Время записи/воспроизведения
- 163 Камера
- 164 Аудио
- 167 Товарные знаки












