Видеокамеры Samsung VP-DC565Wi - инструкция пользователя по применению, эксплуатации и установке на русском языке. Мы надеемся, она поможет вам решить возникшие у вас вопросы при эксплуатации техники.
Если остались вопросы, задайте их в комментариях после инструкции.
"Загружаем инструкцию", означает, что нужно подождать пока файл загрузится и можно будет его читать онлайн. Некоторые инструкции очень большие и время их появления зависит от вашей скорости интернета.

000-0000
Номер файла
Номер папки
<M.PLAYER>
DCIM
100 SSDVC
DCAM 0001
DCAM 0002
101SSDVC
...
.
<Фотография>
<Движущееся изображение>
RUSSIAN
88
Режим цифровой фотокамеры
Примечания
Не прикладывайте чрезмерных усилий при установке / извлечении карты памяти.
Не отключайте питание во время записи, загрузки, удаления изображений
или во время форматирования карты памяти.
Не помещайте карту памяти около устройств с сильным электромагнитным полем.
Не допускайте соприкосновения металлических предметов с контактами карты памяти.
Не сгибайте карту, не роняйте ее и не подвергайте сильным ударам.
После извлечение карты памяти из видеокамеры DVD храните ее в мягком
футляре для предотвращения воздействия статического электричества.
Сохраненные на карте памяти данные могут быть искажены или утеряны
в результате неправильного обращения, воздействия статического
электричества, электрических помех или ремонта. Храните важные
изображения отдельно. Компания Samsung не несет ответственности за
утрату данных в результате неправильного обращения с картой памяти.
Видеокамера DVD поддерживает карты SD/MMC емкостью не более 2 ГБ. Запись и
воспроизведение карт SD/MMC емкость более 2 ГБ может выполняться с ошибками.
В
M.CAMEAR, M.PLAYER
, широкоэкранный режим
Кино 16:9
недоступен.
Широкоэкранный режим отображается с форматным соотношением 4:3
(только VP-DC565W(i)/DC565WB(i)).
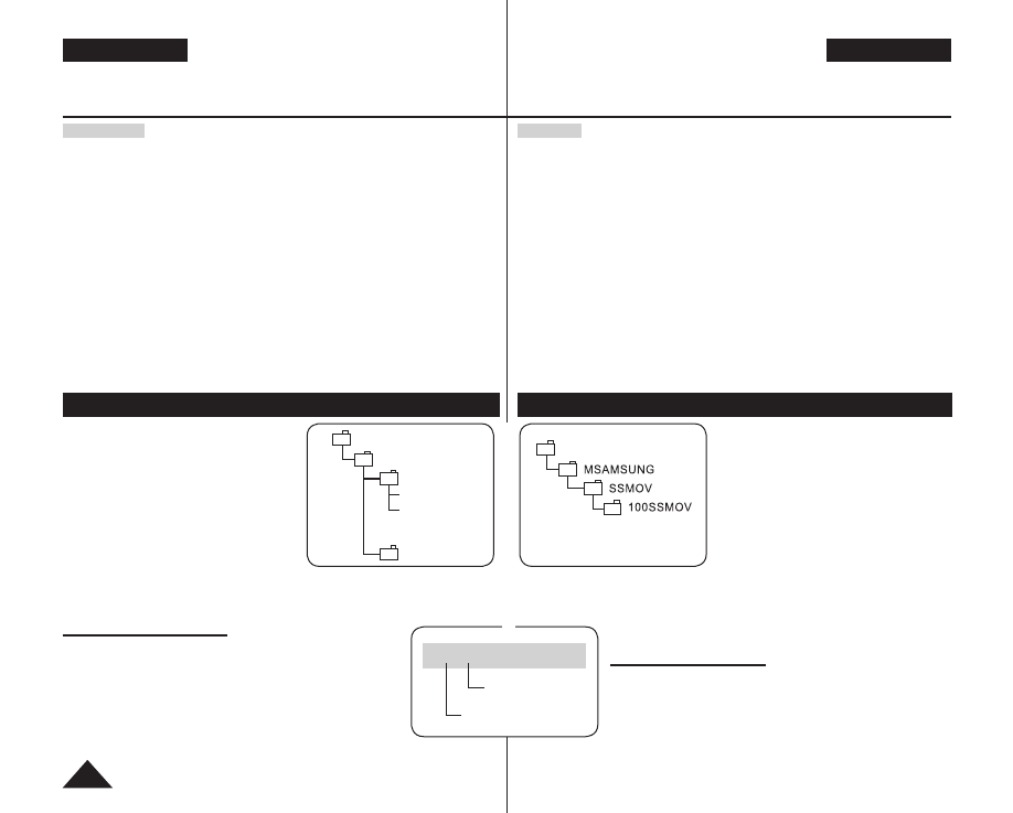
Структура папок и файлов на карте памяти
Записанные вами неподвижные
изображения хранятся на карте памяти в
виде файлов формата JPEG.
Записанные вами видеоклипы хранятся на
карте памяти в виде файлов формата MPEG4.
У каждого файла есть номер, все файлы
хранятся в папках.
- Каждому записываемому изображению
последовательно присваивается номер
файла, начиная с DCAM0001.
- Каждая папка имеет номер, начиная с
100SSDVC и записана на карте памяти.
Имя файла присваивается в соответствии со
стандартами DCF (Design rule for Camera File system)
DCF - это интегрированный формат файлов изображения для цифровых камер. Файлы
изображения можно использовать на всех цифровых устройствах, поддерживающих DCF.
Формат изображений
Неподвижные изображения (фотографии)
Изображения сжаты в формате JPEG
(Joint Photographic Experts Group).
Размер изображения 800x600 или 1152x864.
стр. 93
Движущиеся изображения
Изображения сжаты в формате MPEG4
(Motion Picture Experts Group)
Размер изображения составляет 720х576.
MULTI
UKRAINIAN
Режим цифрової фотокамери
Примітки
Не застосовуйте надмірної сили під час вставлення/виймання картки пам’яті.
Не вимикайте живлення під час запису, завантаження, видалення нерухомих
зображень або форматування картки пам’яті.
Не розміщуйте картку пам’яті поруч з приладами, які є джерелами потужних
електромагнітних хвиль.
Не дозволяйте, щоб металеві предмети торкалися контактів на картці пам’яті.
Не згинайте, не кидайте та не піддавайте картку пам’яті сильним ударам.
Після того, як Ви вийняли картку пам’яті з відеокамери DVD, зберігайте її у м’
якому футлярі для запобігання удару статичної електрики.
Дані, які зберігаються на картці пам’яті, можуть бути втрачені в результаті
неправильного використання, впливу статичної електрики, електричного шуму
чи ремонту. Зберігайте важливі зображення окремо. Компанія Samsung не несе
відповідальності за втрату даних, спричинену неправильним використанням.
Відеокамера DVD підтримує SD/MMC ємністю 2 Гб і менше. SD/MMC ємністю
більше 2 Гб може неправильно записувати чи відтворювати.
В
Режим M.Cam, Реж.M.Play.
співвідношення
Кіно 16:9
недоступне.
Режим широкого екрану відтворюється у співвідношенні 4:3
(лише для VP-DC565W(i)/DC565WB(i)).
Структура папок і файлів на картці пам’яті
Записані Вами нерухомі зображення зберігаються на
картці пам’яті у форматі файлу JPEG.
Записані Вами рухомі зображення зберігаються на
картці пам’яті у форматі файлу MPEG4.
Кожен файл має номер файлу, а всі файли
відносяться до папок.
- Номер файлу, починаючи з DCAM0001,
послідовно надається кожному
записаному зображенню.
- Кожна папка нумерується, починаючи з
100SSDVC, та записується на картку пам’яті.
За назвою файлу додається DCF (Design
rule for Camera File system – норма
проектування файлової системи камери)
DCF є інтегрованим форматом файлів зображення для цифрових фотоапаратів: файли
зображень можна використовувати на всіх цифрових приладах, що
підтримують формат DCF.
Формат зображення
Нерухоме зображення
Зображення стискаються у форматі JPEG (Joint Photographic
Experts Group).
Розмір зображення 800x600 або 1152x864.
стор. 93
Рухоме зображення
Зображення стискаються у форматі MPEG4
(Moving Picture Experts Group).
Розмір знімка становить 720x576.
Содержание
- 2 Зміст; RUSSIAN; Содержание
 - 6 Примітки стосовно повертання РК-дисплея; Примітки та правила з техніки безпеки; Замечания и инструкции по технике безопасности; Замечания по поводу поворота ЖК-дисплея
 - 7 Примітки стосовно очищення диску та роботи з ним; Замечания по поводу чистки дисков и обращения с ними; MULTI
 - 8 Примітки щодо умов використання відеокамери DVD; Замечания относительно DVD-видеокамеры
 - 9 Ознайомлення з відеокамерою DVD; Властивості; Знакомство с DVD-видеокамерой; Особенности видеокамеры
 - 10 Используемые диски; Диски, що можуть бути використані; Поганий
 - 11 Описание типов дисков; Характеристика типу диску
 - 12 Простота использования DVD-видеокамеры; Просте використання відеокамери DVD
 - 13 Аксесуари, які входять до комплекту відеокамери DVD; Основні аксесуари; Основные аксессуары; Аксессуары, прилагаемые к DVD-видеокамере
 - 14 Вигляд передньої та лівої сторін; Вид спереди и слева
 - 15 Вигляд лівої сторони; Вид слева
 - 16 Вигляд правої та верхньої сторін; Вид справа и сверху
 - 17 Вигляд з тильної та нижньої сторін; Вид сзади и снизу
 - 18 Дистанційне керування; Пульт дистанционного управления
 - 19 Підготовка; Використання наручного ремінця та кришки об’єктива; Подготовка к работе; Использование ремешка для руки и крышки объектива
 - 20 Встановлення літієвої батареї; Установка литиевого элемента питания
 - 21 Використання літієво-полімерної акумуляторної батаї; Зарядка літієво-полімерної акумуляторної батареї; Использование ионно-литиевой аккумуляторной батареи; Зарядка ионно-литиевой аккумуляторной батареи
 - 22 Час заряджання, запису згідно типу батареї; Продолжительность зарядки и непрерывной записи в
 - 23 Індикатор рівня заряду акумулятора; Индикатор уровня заряда батареи
 - 24 Технічне обслуговування акумуляторної батареї; Обслуживание батарейного модуля
 - 25 Під’єднання джерела живлення; Використання побутового джерела живлення; Подсоединение к источнику питания; Использование питания от сети переменного тока
 - 26 Про режими роботи; О режимах работы; Название режима
 - 27 Використання МЕНЮ ШВИДКОГО ДОСТУПУ; Использование МЕНЮ БЫСТРОГО ДОСТУПА
 - 28 Информация на экране в ПЛЕЕР; Информация на экране в KAMEPA; Информация на экране дисплея в КАМЕРА/ПЛЕЕР
 - 29 Информация на экране в M.CAMERA; Информация на экране в M.PLAYER; Увімкнення/вимкнення екранного меню; Включение и выключение информации на экране; Включение и выключение вывода информации на экран
 - 30 Початкове налаштування : Системні налаштування меню
 - 31 Налаштування прийому від бездротового пристрою дистанційного; Установка использования пульта дистанционного управления
 - 32 Початкове налаштування : Налаштування системного меню
 - 33 Налаштування звуку затвору (Звук затвору); Установка звукового сигнала при спуске затвора (Звук затвора)
 - 34 Выбор языка экранной информации (Language)
 - 36 Початкове налаштування : Налаштування екранного меню
 - 37 Установка показа Даты/Времени
 - 38 Использование видоискателя; Подстройка фокусировки; UKRAINIAN; Відеокамера DVD: Перед записом; Використання видошукача; Налаштування фокусу
 - 39 Различные способы съемки; Съемка с помощью; Різноманітні техніки запису
 - 40 Как вставить и извлечь диск; Вставлення та виймання диску
 - 43 Ваша первая съемка; Відеокамера DVD: Початковий запис; Ваш перший запис
 - 45 Использование внешнего микрофона; Використання зовнішнього мікрофону
 - 46 Ввод изображения в “затемнение” и вывод из него (FADE); Начало съемки; Використання збільшення та зменшення кольоровості (FADE); Початок запису
 - 47 Использование режима компенсации яркого фона (BLC)
 - 48 Использование цветной ночной съемки (Color Nite); Використання Color Nite
 - 49 DVD-видеокамера: дополнительные возможности при съемке; Відеокамера DVD: Удосконалений запис
 - 50 Рекомендуемые выдержки затвора при съемке; Налаштування витримки затвору й експозиції (Затвор/Експозиція); Рекомендується наступна витримка затвору при зйомці
 - 51 Автоматическая фокусировка/Ручная фокусировка; Автоматическая фокусировка; Автофокус/ручний фокус; Автофокус
 - 53 Установка программы автоматической экспозиции; Налаштування програмованої автоматичної експозиції
 - 54 Налаштування балансу білого кольору (Баланс білого)
 - 55 Установка пользовательского баланса белого; Налаштування індивідуального балансу білого кольору
 - 57 Выбор цифрового спецэффекта; Вибір цифрових спецефектів
 - 59 Установка режима цифрового стабилизатора изображения (DIS); Налаштування стабілізатора цифрового зображення (DIS)
 - 60 Выбор цифровой трансфокации; Вибір цифрової трансфокації
 - 61 DVD-видеокамера: Эскизный указатель и список воспроизведения; Что такое эскизный указатель?; Відеокамера DVD: список піктограм і список відтворення; Що таке список піктограм?
 - 62 Воспроизведение сцен раздела; Регулировка громкости; Відтворення заголовку епізодів; Налаштування гучності; Відеокамера DVD
 - 63 Различные функции в ПЛЕЕР
 - 65 Увеличение изображения во время воспроизведения; Використання трансфокації при відтворенні
 - 66 Відеокамера DVD: Список заголовків
 - 67 Видалення частини заголовка
 - 68 Создание нового списка воспроизведения; Створення нового списку відтворення; Відеокамера DVD: Список відтворення
 - 69 Воспроизведение списка воспроизведения; Відтворення списку відтворення
 - 70 Удаление списка воспроизведения (Удалить)
 - 73 Удаление сцен из списка воспроизведения; Видалення епізодів зі списку відтворення
 - 74 Удаление части списка воспроизведения
 - 76 Відеокамера DVD: Менеджер диску
 - 80 Воспроизведение на ПК с приводом DVD; Відтворення на ПК чи за допомогою дисководу DVD
 - 82 Відеокамера DVD: Під’єднання
 - 83 Просмотр записей на экране телевизора; Просмотр на экране телевизора; Перегляд записів на телевізорі; Відтворення на телевізійному екрані
 - 84 Подсоединение видеокамеры к телевизору, у которого; Під’єднання до телевізора без гнізда аудіо-/відеовходу
 - 85 Копирование диска на видеокассету; Копіювання диску на плівку
 - 86 Запись (копирование) телепередачи или видеокассеты на диск
 - 87 Режим цифровой фотокамеры; Використання картки пам’яті (картка пам’яті, яка використовується); Режим цифрової фотокамери
 - 88 Структура папок и файлов на карте памяти; Формат изображений; Структура папок і файлів на картці пам’яті; Формат зображення
 - 89 Как выбрать качество фотографии; Виберіть якість зображення
 - 90 Выбор размера фото с помощью параметра (Размер фото)
 - 91 Установка режима нумерации файлов (Номер файла)
 - 92 Использование встроенной вспышки; Вбудований спалах
 - 93 Фотосъемка изображений (JPEG) на карту памяти; Нерухоме зображення (JPEG) на картці пам’яті
 - 96 Захист від випадкового видалення (Захист)
 - 97 Удаление фотографий и видеоклипов (Удалить)
 - 98 Одновременное удаление всех изображений; Видалення відразу всіх зображень
 - 100 Запись видеоклипов (MPEG) на карту памяти; Сохранение видеоклипа на карту памяти; Доступное время записи на карту памяти; Запис рухомих зображень (MPEG) на картку пам’яті; Збереження рухомих зображень на картці пам’яті; Доступний час запису на картці пам’яті
 - 101 Воспроизведение видеоклипов (MPEG) с карты памяти; Відтворення рухомих зображень (MPEG) на картці пам’яті
 - 102 Запись неподвижных изображений на карту памяти во время; Запис нерухомих зображень на картку пам’яті під час
 - 103 Установка метки печати для неподвижных изображений (Метка печ.)
 - 104 Удаление метки печати; Зняття позначки для друку
 - 105 Функция PictBridgeTM; Печать фотографий – использование интерфейса PictBridgeTM; PictBridgeTM; Друк зображень за допомогою PictBridgeTM
 - 107 Интерфейс USB; Использование интерфейса USB; Інтерфейс USB; Використання інтерфейсу USB
 - 108 Video Codec
 - 110 Установка программы DV Media PRO; Встановлення програми DV Media Pro
 - 111 Ulead Video Studio
 - 112 Подсоединение к компьютеру; Отсоединение кабеля USB; Під’єднання до ПК; Від’єднання кабелю USB
 - 113 Использование функции “Web-камера”; Використання функції ПК-камери
 - 114 Использование функции передачи потокового видео через шину USB; Використання функції потокового USB
 - 115 Уход за видеокамерой; Использование видеокамеры DVD за границей; Источники питания; Технічне обслуговування; Використання відеокамери DVD за кордоном; Джерела живлення
 - 116 Устранение неполадок; Пошук та усунення несправностей; Пошук та усунення несправностей
 - 117 Вывод на ЖК-дисплей информации самодиагностики в
 - 121 Установка параметров меню; Налаштування пунктів меню
 - 123 Технические характеристики; Технічні характеристики
 - 124 Предметный указатель
 - 128 ЭТА ВИДЕОКАМЕРА DVD ПРОИЗВЕДЕНА:; ДАНА ВІДЕОКАМЕРА DVD ВИРОБЛЕНА:; Совместимость с RoHS
 
 
 
 
 
 
 
 
 
 
 
 
 
 
 
 
 
 
 
 
 
 
 
 
 
 
 
 
 
 
 
 
 
 
 
 
 
 
 
 
 
 
 
 
 
 
 
 
 
 
 
 
 
 
 
 
 
 
 
 
 
 
 
 
 
 
 
 
 
 
 
 
 
 
 
 
 
 
 
 
 
 
 
 
 
 
 
 
 
 
 
 
 
 
 
 
 
 
 
 
 
 
 
 
 
 
 
 
 
 
 
 
 
 
 
 
 
 
 
 
 
 
 
 
 
 
 
 
 











